• Descriptive
    • Moments
    • Concentration
    • Central Tendency
    • Variability
    • Stem-and-Leaf Plot
    • Histogram & Frequency Table
    • Data Quality Forensics
    • Conditional EDA
    • Quantiles
    • Kernel Density Estimation
    • Normal QQ Plot
    • Bootstrap Plot

    • Multivariate Descriptive Statistics
  • Distributions
    • Binomial Probabilities
    • Geometric Probabilities
    • Negative Binomial Probabilities
    • Hypergeometric Probabilities
    • Multinomial Probabilities
    • Dirichlet
    • Poisson Probabilities

    • Exponential
    • Gamma
    • Erlang
    • Weibull
    • Rayleigh
    • Maxwell-Boltzmann
    • Lognormal
    • Pareto
    • Inverse Gamma
    • Inverse Chi-Square

    • Beta
    • Power
    • Beta Prime (Inv. Beta)
    • Triangular

    • Normal (area)
    • Logistic
    • Laplace
    • Cauchy (standard)
    • Cauchy (location-scale)
    • Gumbel
    • Fréchet
    • Generalized Extreme Value

    • Normal RNG
    • ML Fitting
    • Tukey Lambda PPCC
    • Box-Cox Normality Plot
    • Noncentral t
    • Noncentral F
    • Sample Correlation r

    • Empirical Tests
  • Hypotheses
    • Theoretical Aspects of Hypothesis Testing
    • Bayesian Inference
    • Minimum Sample Size

    • Empirical Tests
    • Multivariate (pair-wise) Testing
  • Models
    • Manual Model Building
    • Guided Model Building
  • Time Series
    • Time Series Plot
    • Decomposition
    • Exponential Smoothing

    • Blocked Bootstrap Plot
    • Mean Plot
    • (P)ACF
    • VRM
    • Standard Deviation-Mean Plot
    • Spectral Analysis
    • ARIMA

    • Cross Correlation Function
    • Granger Causality
  1. Probability Distributions
  2. 30  Beta Distribution
  • Preface
  • Getting Started
    • 1  Introduction
    • 2  Why Do We Need Innovative Technology?
    • 3  Basic Definitions
    • 4  The Big Picture: Why We Analyze Data
  • Introduction to Probability
    • 5  Definitions of Probability
    • 6  Jeffreys’ axiom system
    • 7  Bayes’ Theorem
    • 8  Sensitivity and Specificity
    • 9  Naive Bayes Classifier
    • 10  Law of Large Numbers

    • 11  Problems
  • Probability Distributions
    • 12  Bernoulli Distribution
    • 13  Binomial Distribution
    • 14  Geometric Distribution
    • 15  Negative Binomial Distribution
    • 16  Hypergeometric Distribution
    • 17  Multinomial Distribution
    • 18  Poisson Distribution

    • 19  Uniform Distribution (Rectangular Distribution)
    • 20  Normal Distribution (Gaussian Distribution)
    • 21  Gaussian Naive Bayes Classifier
    • 22  Chi Distribution
    • 23  Chi-squared Distribution (1 parameter)
    • 24  Chi-squared Distribution (2 parameters)
    • 25  Student t-Distribution
    • 26  Fisher F-Distribution
    • 27  Exponential Distribution
    • 28  Lognormal Distribution
    • 29  Gamma Distribution
    • 30  Beta Distribution
    • 31  Weibull Distribution
    • 32  Pareto Distribution
    • 33  Inverse Gamma Distribution
    • 34  Rayleigh Distribution
    • 35  Erlang Distribution
    • 36  Logistic Distribution
    • 37  Laplace Distribution
    • 38  Gumbel Distribution
    • 39  Cauchy Distribution
    • 40  Triangular Distribution
    • 41  Power Distribution
    • 42  Beta Prime Distribution
    • 43  Sample Correlation Distribution
    • 44  Dirichlet Distribution
    • 45  Generalized Extreme Value (GEV) Distribution
    • 46  Frechet Distribution
    • 47  Noncentral t Distribution
    • 48  Noncentral F Distribution
    • 49  Inverse Chi-Squared Distribution
    • 50  Maxwell-Boltzmann Distribution
    • 51  Distribution Relationship Map

    • 52  Problems
  • Descriptive Statistics & Exploratory Data Analysis
    • 53  Types of Data
    • 54  Datasheets

    • 55  Frequency Plot (Bar Plot)
    • 56  Frequency Table
    • 57  Contingency Table
    • 58  Binomial Classification Metrics
    • 59  Confusion Matrix
    • 60  ROC Analysis

    • 61  Stem-and-Leaf Plot
    • 62  Histogram
    • 63  Data Quality Forensics
    • 64  Quantiles
    • 65  Central Tendency
    • 66  Variability
    • 67  Skewness & Kurtosis
    • 68  Concentration
    • 69  Notched Boxplot
    • 70  Scatterplot
    • 71  Pearson Correlation
    • 72  Rank Correlation
    • 73  Partial Pearson Correlation
    • 74  Simple Linear Regression
    • 75  Moments
    • 76  Quantile-Quantile Plot (QQ Plot)
    • 77  Normal Probability Plot
    • 78  Probability Plot Correlation Coefficient Plot (PPCC Plot)
    • 79  Box-Cox Normality Plot
    • 80  Kernel Density Estimation
    • 81  Bivariate Kernel Density Plot
    • 82  Conditional EDA: Panel Diagnostics
    • 83  Bootstrap Plot (Central Tendency)
    • 84  Survey Scores Rank Order Comparison
    • 85  Cronbach Alpha

    • 86  Equi-distant Time Series
    • 87  Time Series Plot (Run Sequence Plot)
    • 88  Mean Plot
    • 89  Blocked Bootstrap Plot (Central Tendency)
    • 90  Standard Deviation-Mean Plot
    • 91  Variance Reduction Matrix
    • 92  (Partial) Autocorrelation Function
    • 93  Periodogram & Cumulative Periodogram

    • 94  Problems
  • Hypothesis Testing
    • 95  Normal Distributions revisited
    • 96  The Population
    • 97  The Sample
    • 98  The One-Sided Hypothesis Test
    • 99  The Two-Sided Hypothesis Test
    • 100  When to use a one-sided or two-sided test?
    • 101  What if \(\sigma\) is unknown?
    • 102  The Central Limit Theorem (revisited)
    • 103  Statistical Test of the Population Mean with known Variance
    • 104  Statistical Test of the Population Mean with unknown Variance
    • 105  Statistical Test of the Variance
    • 106  Statistical Test of the Population Proportion
    • 107  Statistical Test of the Standard Deviation \(\sigma\)
    • 108  Statistical Test of the difference between Means -- Independent/Unpaired Samples
    • 109  Statistical Test of the difference between Means -- Dependent/Paired Samples
    • 110  Statistical Test of the difference between Variances -- Independent/Unpaired Samples

    • 111  Hypothesis Testing for Research Purposes
    • 112  Decision Thresholds, Alpha, and Confidence Levels
    • 113  Bayesian Inference for Decision-Making
    • 114  One Sample t-Test
    • 115  Skewness & Kurtosis Tests
    • 116  Paired Two Sample t-Test
    • 117  Wilcoxon Signed-Rank Test
    • 118  Unpaired Two Sample t-Test
    • 119  Unpaired Two Sample Welch Test
    • 120  Two One-Sided Tests (TOST) for Equivalence
    • 121  Mann-Whitney U test (Wilcoxon Rank-Sum Test)
    • 122  Bayesian Two Sample Test
    • 123  Median Test based on Notched Boxplots
    • 124  Chi-Squared Tests for Count Data
    • 125  Kolmogorov-Smirnov Test
    • 126  One Way Analysis of Variance (1-way ANOVA)
    • 127  Kruskal-Wallis Test
    • 128  Two Way Analysis of Variance (2-way ANOVA)
    • 129  Repeated Measures ANOVA
    • 130  Friedman Test
    • 131  Testing Correlations
    • 132  A Note on Causality

    • 133  Problems
  • Regression Models
    • 134  Simple Linear Regression Model (SLRM)
    • 135  Multiple Linear Regression Model (MLRM)
    • 136  Logistic Regression
    • 137  Generalized Linear Models
    • 138  Multinomial and Ordinal Logistic Regression
    • 139  Cox Proportional Hazards Regression
    • 140  Conditional Inference Trees
    • 141  Leaf Diagnostics for Conditional Inference Trees
    • 142  Conditional Random Forests
    • 143  Hypothesis Testing with Linear Regression Models (from a Practical Point of View)

    • 144  Problems
  • Introduction to Time Series Analysis
    • 145  Case: the Market of Health and Personal Care Products
    • 146  Decomposition of Time Series
    • 147  Ad hoc Forecasting of Time Series
  • Box-Jenkins Analysis
    • 148  Introduction to Box-Jenkins Analysis
    • 149  Theoretical Concepts
    • 150  Stationarity
    • 151  Identifying ARMA parameters
    • 152  Estimating ARMA Parameters and Residual Diagnostics
    • 153  Forecasting with ARIMA models
    • 154  Intervention Analysis
    • 155  Cross-Correlation Function
    • 156  Transfer Function Noise Models
    • 157  General-to-Specific Modeling
  • Model Building Strategies
    • 158  Introduction to Model Building Strategies
    • 159  Manual Model Building
    • 160  Model Validation
    • 161  Regularization Methods
    • 162  Hyperparameter Optimization Strategies
    • 163  Guided Model Building in Practice
    • 164  Diagnostics, Revision, and Guided Forecasting
    • 165  Leakage, Target Encoding, and Robust Regression
  • References
  • Appendices
    • Appendices
    • A  Method Selection Guide
    • B  Presentations and Teaching Materials
    • C  R Language Concepts for Statistical Computing
    • D  Matrix Algebra
    • E  Standard Normal Table (Gaussian Table)
    • F  Critical values of Student’s \(t\) distribution with \(\nu\) degrees of freedom
    • G  Upper-tail critical values of the \(\chi^2\)-distribution with \(\nu\) degrees of freedom
    • H  Lower-tail critical values of the \(\chi^2\)-distribution with \(\nu\) degrees of freedom

Table of contents

  • 30.1 Probability Density Function
  • 30.2 Purpose
  • 30.3 Distribution Function
  • 30.4 Moment Generating Function
  • 30.5 1st Uncentered Moment
  • 30.6 2nd Uncentered Moment
  • 30.7 3rd Uncentered Moment
  • 30.8 4th Uncentered Moment
  • 30.9 2nd Centered Moment
  • 30.10 3rd Centered Moment
  • 30.11 4th Centered Moment
  • 30.12 Expected Value
  • 30.13 Variance
  • 30.14 Median
  • 30.15 Mode
  • 30.16 Coefficient of Skewness
  • 30.17 Coefficient of Kurtosis
  • 30.18 Parameter Estimation
  • 30.19 R Module
    • 30.19.1 RFC
    • 30.19.2 Direct app link
    • 30.19.3 R Code
  • 30.20 Example
  • 30.21 Random Number Generator
  • 30.22 Property 1: Uniform as Special Case
  • 30.23 Property 2: Reflection Symmetry
  • 30.24 Property 3: Conjugate Prior for Bernoulli and Binomial
  • 30.25 Related Distributions 1: Uniform Distribution
  • 30.26 Related Distributions 2: Bayesian Inference for Proportions
  • 30.27 Related Distributions 3: Arcsine Distribution
  • 30.28 Related Distributions 4: Relation to the F-Distribution
  • 30.29 Related Distributions 5: Dirichlet Distribution
  1. Probability Distributions
  2. 30  Beta Distribution

30  Beta Distribution

The Beta distribution is designed for quantities bounded between zero and one: proportions, probabilities, and rates. It is the standard choice whenever a fraction or probability is itself uncertain, and it is the natural conjugate prior for Binomial data in Bayesian analysis.

Formally, the random variate \(X\) defined for the range \(0 \leq X \leq 1\), is said to have a Beta Distribution (i.e. \(X \sim \text{Beta}(\alpha, \beta)\)) with shape parameters \(\alpha > 0\) and \(\beta > 0\).

The Beta distribution is the natural choice for modelling proportions, probabilities, and rates constrained to \([0, 1]\). In R, the two shape parameters are referred to as shape1 (\(= \alpha\)) and shape2 (\(= \beta\)). The Beta distribution also serves as the conjugate prior for the Binomial and Bernoulli likelihoods in Bayesian inference (see Chapter 7 and Chapter 113).

30.1 Probability Density Function

\[ f(x) = \frac{x^{\alpha-1}(1-x)^{\beta-1}}{\text{B}(\alpha, \beta)}, \quad 0 \leq x \leq 1 \]

where \(\text{B}(\alpha, \beta) = \Gamma(\alpha)\Gamma(\beta)/\Gamma(\alpha+\beta)\) is the Beta function.

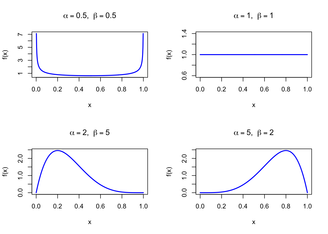
The figure below shows examples of the Beta Probability Density Function for different parameter combinations.

Code
par(mfrow = c(2, 2))
x <- seq(0, 1, length = 500)

plot(x, dbeta(x, shape1 = 0.5, shape2 = 0.5), type = "l", lwd = 2, col = "blue",
     xlab = "x", ylab = "f(x)", main = expression(paste(alpha == 0.5, ",  ", beta == 0.5)))

plot(x, dbeta(x, shape1 = 1, shape2 = 1), type = "l", lwd = 2, col = "blue",
     xlab = "x", ylab = "f(x)", main = expression(paste(alpha == 1, ",  ", beta == 1)))

plot(x, dbeta(x, shape1 = 2, shape2 = 5), type = "l", lwd = 2, col = "blue",
     xlab = "x", ylab = "f(x)", main = expression(paste(alpha == 2, ",  ", beta == 5)))

plot(x, dbeta(x, shape1 = 5, shape2 = 2), type = "l", lwd = 2, col = "blue",
     xlab = "x", ylab = "f(x)", main = expression(paste(alpha == 5, ",  ", beta == 2)))

par(mfrow = c(1, 1))
Figure 30.1: Beta Probability Density Function for various parameter combinations

30.2 Purpose

The Beta distribution is used whenever the quantity of interest is a proportion, probability, or rate — something constrained to \([0, 1]\). Its two shape parameters allow it to take a wide variety of shapes: symmetric or skewed in either direction, bell-shaped or U-shaped, concentrated near a boundary or spread across the full interval. Common applications include:

  • Modelling click-through rates, conversion rates, and defect proportions
  • Bayesian posterior for an unknown success probability (conjugate prior for Binomial data)
  • Prior and posterior distributions for proportions in A/B testing
  • Representing subjective uncertainty about an unknown probability
  • Distribution of order statistics from the Uniform distribution on \([0,1]\)

Relation to the discrete setting. The Beta distribution is the continuous analog of the Binomial distribution in a precise Bayesian sense: if the unknown success probability \(p\) is given a \(\text{Beta}(\alpha, \beta)\) prior and \(k\) successes are observed in \(n\) trials, the posterior is \(\text{Beta}(\alpha + k,\, \beta + n - k)\). The Binomial models discrete counts given a fixed probability; the Beta models uncertainty about that probability itself. Beta\((\alpha, \beta)\) with positive-integer parameters is also the distribution of the \(\alpha\)-th order statistic from \((\alpha + \beta - 1)\) i.i.d. \(\text{U}(0,1)\) draws, linking it to the Uniform distribution on the discrete side.

30.3 Distribution Function

\[ F(x) = I_x(\alpha, \beta), \quad 0 \leq x \leq 1 \]

where \(I_x(\alpha, \beta) = \text{B}(x;\, \alpha, \beta)/\text{B}(\alpha, \beta)\) is the regularized incomplete beta function. It is computed by pbeta() in R.

The figure below shows the Beta Distribution Function for \(\alpha = 2\) and \(\beta = 5\).

Code
x <- seq(0, 1, length = 500)
plot(x, pbeta(x, shape1 = 2, shape2 = 5), type = "l", lwd = 2, col = "blue",
     xlab = "x", ylab = "F(x)", main = "Beta Distribution Function",
     sub = expression(paste(alpha == 2, ",  ", beta == 5)))
Figure 30.2: Beta Distribution Function (alpha = 2, beta = 5)

30.4 Moment Generating Function

The moment generating function of the Beta distribution is expressed as a confluent hypergeometric series:

\[ M_X(t) = 1 + \sum_{k=1}^{\infty} \left(\prod_{r=0}^{k-1} \frac{\alpha + r}{\alpha + \beta + r}\right) \frac{t^k}{k!} \]

There is no simple closed form. All moments of the Beta distribution are finite.

30.5 1st Uncentered Moment

\[ \mu_1' = \frac{\alpha}{\alpha + \beta} \]

30.6 2nd Uncentered Moment

\[ \mu_2' = \frac{\alpha(\alpha+1)}{(\alpha+\beta)(\alpha+\beta+1)} \]

30.7 3rd Uncentered Moment

\[ \mu_3' = \frac{\alpha(\alpha+1)(\alpha+2)}{(\alpha+\beta)(\alpha+\beta+1)(\alpha+\beta+2)} \]

30.8 4th Uncentered Moment

\[ \mu_4' = \frac{\alpha(\alpha+1)(\alpha+2)(\alpha+3)}{(\alpha+\beta)(\alpha+\beta+1)(\alpha+\beta+2)(\alpha+\beta+3)} \]

The general formula is \(\mu_n' = \prod_{i=0}^{n-1} \frac{\alpha+i}{\alpha+\beta+i}\).

30.9 2nd Centered Moment

\[ \mu_2 = \frac{\alpha\beta}{(\alpha+\beta)^2(\alpha+\beta+1)} \]

30.10 3rd Centered Moment

\[ \mu_3 = \frac{2\alpha\beta(\beta - \alpha)}{(\alpha+\beta)^3(\alpha+\beta+1)(\alpha+\beta+2)} \]

30.11 4th Centered Moment

\[ \mu_4 = \mu_4' - 4\mu_1'\mu_3' + 6(\mu_1')^2\mu_2' - 3(\mu_1')^4 \]

where the uncentered moments \(\mu_1', \ldots, \mu_4'\) are given by the formulas above. An equivalent expression in terms of the variance and kurtosis is \(\mu_4 = g_2 \cdot \mu_2^2\), where \(g_2\) is defined in Section Section 30.17.

30.12 Expected Value

\[ \text{E}(X) = \frac{\alpha}{\alpha + \beta} \]

30.13 Variance

\[ \text{V}(X) = \frac{\alpha\beta}{(\alpha+\beta)^2(\alpha+\beta+1)} \]

30.14 Median

The median of the Beta distribution has no general closed form. It is computed numerically in R:

# Median for Beta(2, 5)
qbeta(0.5, shape1 = 2, shape2 = 5)
[1] 0.26445

A well-known approximation is \(\text{Med}(X) \approx (\alpha - 1/3)/(\alpha + \beta - 2/3)\) for \(\alpha, \beta > 1\), but direct computation via qbeta is preferred.

30.15 Mode

\[ \text{Mo}(X) = \frac{\alpha - 1}{\alpha + \beta - 2} \quad \text{for } \alpha > 1 \text{ and } \beta > 1 \]

Special cases:

  • If \(\alpha = 1\) and \(\beta = 1\): any value in \([0,1]\) is a mode (Uniform distribution).
  • If \(\alpha < 1\) and \(\beta < 1\): the density is U-shaped with modes at 0 and 1.
  • If \(\alpha \leq 1\) and \(\beta > 1\) (or \(\alpha > 1\) and \(\beta \leq 1\)): the mode is at the boundary 0 (or 1).

30.16 Coefficient of Skewness

\[ g_1 = \frac{2(\beta - \alpha)\sqrt{\alpha+\beta+1}}{(\alpha+\beta+2)\sqrt{\alpha\beta}} \]

The distribution is symmetric when \(\alpha = \beta\), right-skewed when \(\alpha < \beta\), and left-skewed when \(\alpha > \beta\).

30.17 Coefficient of Kurtosis

\[ g_2 = 3 + \frac{6\left[(\alpha-\beta)^2(\alpha+\beta+1) - \alpha\beta(\alpha+\beta+2)\right]}{\alpha\beta(\alpha+\beta+2)(\alpha+\beta+3)} \]

When \(\alpha = \beta = 1\) (Uniform distribution), the kurtosis is \(g_2 = 9/5\).

30.18 Parameter Estimation

The maximum likelihood estimators of \(\alpha\) and \(\beta\) require numerical optimization. Method-of-moments starting values are:

\[ \tilde{\alpha} = \bar{x}\left(\frac{\bar{x}(1-\bar{x})}{s^2} - 1\right), \quad \tilde{\beta} = (1-\bar{x})\left(\frac{\bar{x}(1-\bar{x})}{s^2} - 1\right) \]

where \(\bar{x}\) is the sample mean and \(s^2\) is the sample variance. The fitdistr function in R uses numerical MLE.

30.19 R Module

30.19.1 RFC

The Beta Distribution module is available in RFC under the menu “Distributions / Beta Distribution”.

30.19.2 Direct app link

  • https://shiny.wessa.net/beta/

30.19.3 R Code

The following code demonstrates Beta probability calculations:

# Probability density function: f(x)
dbeta(x = 0.1, shape1 = 5, shape2 = 45)

# Distribution function: P(X <= x)
pbeta(q = 0.1, shape1 = 5, shape2 = 45)

# Quantile function
qbeta(p = 0.5, shape1 = 5, shape2 = 45)

# Generate random Beta numbers
set.seed(42)
rbeta(n = 10, shape1 = 5, shape2 = 45)
[1] 9.24623
[1] 0.5503091
[1] 0.09467489
 [1] 0.07488839 0.11969882 0.13693222 0.12216502 0.09484010 0.21831656
 [7] 0.09538634 0.09692234 0.19461753 0.04600264

To fit a Beta distribution to observed data:

library(MASS)

# Example: click-through rate data (proportions)
set.seed(7)
ctr_data <- rbeta(100, shape1 = 5, shape2 = 45)

fit <- fitdistr(ctr_data, "beta",
                start = list(shape1 = 2, shape2 = 10))
print(fit)
     shape1       shape2  
   6.1332559   52.5077774 
 ( 0.8449713) ( 7.5016311)

30.20 Example

A website’s click-through rate (CTR) is modelled using Bayesian inference. We observe 5 clicks out of 50 impressions and combine this with a weak prior \(\text{Beta}(1, 1)\) (Uniform, expressing no prior knowledge). Bayesian updating with a Binomial likelihood gives the posterior:

\[ \text{Beta}(1 + 5,\; 1 + 45) = \text{Beta}(6,\; 46) \]

Alternatively, starting from a slightly informative prior \(\text{Beta}(3, 27)\) representing past experience of a ~10% CTR:

\[ \text{Prior: } \text{Beta}(3, 27) \quad \longrightarrow \quad \text{Posterior: } \text{Beta}(3+5,\; 27+45) = \text{Beta}(8,\; 72) \]

# Prior: Beta(3, 27)  (encoding prior belief of ~10% CTR)
# Likelihood: 5 clicks in 50 impressions
# Posterior: Beta(3+5, 27+45) = Beta(8, 72)

a_post <- 3 + 5
b_post <- 27 + 45

cat("Posterior mean CTR:", round(a_post / (a_post + b_post), 4), "\n")
cat("Posterior mode CTR:", round((a_post - 1) / (a_post + b_post - 2), 4), "\n")
cat("95% credible interval: [",
    round(qbeta(0.025, a_post, b_post), 4), ",",
    round(qbeta(0.975, a_post, b_post), 4), "]\n")
Posterior mean CTR: 0.1 
Posterior mode CTR: 0.0897 
95% credible interval: [ 0.0447 , 0.1741 ]
Interactive Shiny app (click to load).
Open in new tab

30.21 Random Number Generator

Beta random variates can be generated from two independent Gamma variates. If \(Y_1 \sim \text{Gamma}(\alpha, 1)\) and \(Y_2 \sim \text{Gamma}(\beta, 1)\) are independent, then:

\[ X = \frac{Y_1}{Y_1 + Y_2} \sim \text{Beta}(\alpha, \beta) \]

set.seed(123)
n     <- 1000
alpha <- 2
beta_ <- 5

# Gamma-ratio method
y1 <- rgamma(n, shape = alpha, rate = 1)
y2 <- rgamma(n, shape = beta_,  rate = 1)
x_ratio <- y1 / (y1 + y2)

# Built-in function
x_rbeta <- rbeta(n, shape1 = alpha, shape2 = beta_)

cat("Gamma-ratio: mean =", round(mean(x_ratio), 4),
    "  var =", round(var(x_ratio), 4), "\n")
cat("rbeta():     mean =", round(mean(x_rbeta), 4),
    "  var =", round(var(x_rbeta), 4), "\n")
cat("Theoretical: mean =", alpha/(alpha+beta_),
    "  var =", round(alpha*beta_/((alpha+beta_)^2*(alpha+beta_+1)), 4), "\n")
Gamma-ratio: mean = 0.2786   var = 0.0246 
rbeta():     mean = 0.2845   var = 0.0258 
Theoretical: mean = 0.2857143   var = 0.0255 
Code
set.seed(123)
x <- rbeta(1000, shape1 = 2, shape2 = 5)
hist(x, breaks = 35, col = "steelblue", freq = FALSE,
     xlab = "x", main = "Beta Random Numbers (n = 1000, alpha = 2, beta = 5)")
curve(dbeta(x, shape1 = 2, shape2 = 5), add = TRUE, col = "red", lwd = 2)
legend("topright", legend = "Theoretical density", col = "red", lwd = 2)
Figure 30.3: Histogram of simulated Beta random numbers (n = 1000, alpha = 2, beta = 5)
Interactive Shiny app (click to load).
Open in new tab

30.22 Property 1: Uniform as Special Case

The Uniform distribution on \([0,1]\) is the special case \(\alpha = \beta = 1\) (see Chapter 19):

\[ \text{Beta}(1, 1) = \text{U}(0, 1) \]

30.23 Property 2: Reflection Symmetry

If \(X \sim \text{Beta}(\alpha, \beta)\) then \(1 - X \sim \text{Beta}(\beta, \alpha)\). This reflects the symmetry of the density: swapping the two shape parameters is equivalent to reflecting the distribution about \(x = 1/2\).

30.24 Property 3: Conjugate Prior for Bernoulli and Binomial

The Beta distribution is the conjugate prior for the success probability \(\theta\) in a Bernoulli or Binomial model. If the prior is \(\theta \sim \text{Beta}(\alpha, \beta)\) and \(k\) successes are observed in \(n\) trials, the posterior is:

\[ \theta \mid k \sim \text{Beta}(\alpha + k,\; \beta + n - k) \]

This closed-form Bayesian updating rule is the basis of the Bayesian approach to proportion estimation (see Chapter 7 and Chapter 113).

30.25 Related Distributions 1: Uniform Distribution

\(\text{Beta}(1, 1)\) is the Uniform distribution on \([0,1]\) (see Chapter 19).

30.26 Related Distributions 2: Bayesian Inference for Proportions

The Beta distribution is the natural prior and posterior for the success probability in Bernoulli experiments. See Chapter 7 for the theorem-level framework and Chapter 113 for decision-focused Bayesian workflows.

30.27 Related Distributions 3: Arcsine Distribution

\(\text{Beta}(1/2,\, 1/2)\) is the arcsine distribution with density \(f(x) = 1/(\pi\sqrt{x(1-x)})\). This distribution arises in the study of random walks and the fraction of time a Brownian motion spends above zero.

30.28 Related Distributions 4: Relation to the F-Distribution

If \(X \sim \text{Beta}(\alpha, \beta)\), then \(Y = \frac{\beta}{\alpha}\cdot\frac{X}{1-X} \sim \text{F}(2\alpha, 2\beta)\). This relationship connects the Beta and Fisher F distributions and underpins the exact tail-probability calculations for the F variate.

30.29 Related Distributions 5: Dirichlet Distribution

The Beta distribution is the two-dimensional special case of the Dirichlet: \(\text{Dir}(\alpha_1, \alpha_2) = \text{Beta}(\alpha_1, \alpha_2)\). More generally, each marginal of a Dirichlet vector follows a Beta distribution (see Chapter 44).

29  Gamma Distribution
31  Weibull Distribution

© 2026 Patrick Wessa. Provided as-is, without warranty.

Feedback: e-mail | Anonymous contributions: click to copy (Sats) | click to copy (XMR)

Cookie Preferences