• Descriptive
    • Moments
    • Concentration
    • Central Tendency
    • Variability
    • Stem-and-Leaf Plot
    • Histogram & Frequency Table
    • Data Quality Forensics
    • Conditional EDA
    • Quantiles
    • Kernel Density Estimation
    • Normal QQ Plot
    • Bootstrap Plot

    • Multivariate Descriptive Statistics
  • Distributions
    • Binomial Probabilities
    • Geometric Probabilities
    • Negative Binomial Probabilities
    • Hypergeometric Probabilities
    • Multinomial Probabilities
    • Dirichlet
    • Poisson Probabilities

    • Exponential
    • Gamma
    • Erlang
    • Weibull
    • Rayleigh
    • Maxwell-Boltzmann
    • Lognormal
    • Pareto
    • Inverse Gamma
    • Inverse Chi-Square

    • Beta
    • Power
    • Beta Prime (Inv. Beta)
    • Triangular

    • Normal (area)
    • Logistic
    • Laplace
    • Cauchy (standard)
    • Cauchy (location-scale)
    • Gumbel
    • Fréchet
    • Generalized Extreme Value

    • Normal RNG
    • ML Fitting
    • Tukey Lambda PPCC
    • Box-Cox Normality Plot
    • Noncentral t
    • Noncentral F
    • Sample Correlation r

    • Empirical Tests
  • Hypotheses
    • Theoretical Aspects of Hypothesis Testing
    • Bayesian Inference
    • Minimum Sample Size

    • Empirical Tests
    • Multivariate (pair-wise) Testing
  • Models
    • Manual Model Building
    • Guided Model Building
  • Time Series
    • Time Series Plot
    • Decomposition
    • Exponential Smoothing

    • Blocked Bootstrap Plot
    • Mean Plot
    • (P)ACF
    • VRM
    • Standard Deviation-Mean Plot
    • Spectral Analysis
    • ARIMA

    • Cross Correlation Function
    • Granger Causality
  1. Probability Distributions
  2. 32  Pareto Distribution
  • Preface
  • Getting Started
    • 1  Introduction
    • 2  Why Do We Need Innovative Technology?
    • 3  Basic Definitions
    • 4  The Big Picture: Why We Analyze Data
  • Introduction to Probability
    • 5  Definitions of Probability
    • 6  Jeffreys’ axiom system
    • 7  Bayes’ Theorem
    • 8  Sensitivity and Specificity
    • 9  Naive Bayes Classifier
    • 10  Law of Large Numbers

    • 11  Problems
  • Probability Distributions
    • 12  Bernoulli Distribution
    • 13  Binomial Distribution
    • 14  Geometric Distribution
    • 15  Negative Binomial Distribution
    • 16  Hypergeometric Distribution
    • 17  Multinomial Distribution
    • 18  Poisson Distribution

    • 19  Uniform Distribution (Rectangular Distribution)
    • 20  Normal Distribution (Gaussian Distribution)
    • 21  Gaussian Naive Bayes Classifier
    • 22  Chi Distribution
    • 23  Chi-squared Distribution (1 parameter)
    • 24  Chi-squared Distribution (2 parameters)
    • 25  Student t-Distribution
    • 26  Fisher F-Distribution
    • 27  Exponential Distribution
    • 28  Lognormal Distribution
    • 29  Gamma Distribution
    • 30  Beta Distribution
    • 31  Weibull Distribution
    • 32  Pareto Distribution
    • 33  Inverse Gamma Distribution
    • 34  Rayleigh Distribution
    • 35  Erlang Distribution
    • 36  Logistic Distribution
    • 37  Laplace Distribution
    • 38  Gumbel Distribution
    • 39  Cauchy Distribution
    • 40  Triangular Distribution
    • 41  Power Distribution
    • 42  Beta Prime Distribution
    • 43  Sample Correlation Distribution
    • 44  Dirichlet Distribution
    • 45  Generalized Extreme Value (GEV) Distribution
    • 46  Frechet Distribution
    • 47  Noncentral t Distribution
    • 48  Noncentral F Distribution
    • 49  Inverse Chi-Squared Distribution
    • 50  Maxwell-Boltzmann Distribution
    • 51  Distribution Relationship Map

    • 52  Problems
  • Descriptive Statistics & Exploratory Data Analysis
    • 53  Types of Data
    • 54  Datasheets

    • 55  Frequency Plot (Bar Plot)
    • 56  Frequency Table
    • 57  Contingency Table
    • 58  Binomial Classification Metrics
    • 59  Confusion Matrix
    • 60  ROC Analysis

    • 61  Stem-and-Leaf Plot
    • 62  Histogram
    • 63  Data Quality Forensics
    • 64  Quantiles
    • 65  Central Tendency
    • 66  Variability
    • 67  Skewness & Kurtosis
    • 68  Concentration
    • 69  Notched Boxplot
    • 70  Scatterplot
    • 71  Pearson Correlation
    • 72  Rank Correlation
    • 73  Partial Pearson Correlation
    • 74  Simple Linear Regression
    • 75  Moments
    • 76  Quantile-Quantile Plot (QQ Plot)
    • 77  Normal Probability Plot
    • 78  Probability Plot Correlation Coefficient Plot (PPCC Plot)
    • 79  Box-Cox Normality Plot
    • 80  Kernel Density Estimation
    • 81  Bivariate Kernel Density Plot
    • 82  Conditional EDA: Panel Diagnostics
    • 83  Bootstrap Plot (Central Tendency)
    • 84  Survey Scores Rank Order Comparison
    • 85  Cronbach Alpha

    • 86  Equi-distant Time Series
    • 87  Time Series Plot (Run Sequence Plot)
    • 88  Mean Plot
    • 89  Blocked Bootstrap Plot (Central Tendency)
    • 90  Standard Deviation-Mean Plot
    • 91  Variance Reduction Matrix
    • 92  (Partial) Autocorrelation Function
    • 93  Periodogram & Cumulative Periodogram

    • 94  Problems
  • Hypothesis Testing
    • 95  Normal Distributions revisited
    • 96  The Population
    • 97  The Sample
    • 98  The One-Sided Hypothesis Test
    • 99  The Two-Sided Hypothesis Test
    • 100  When to use a one-sided or two-sided test?
    • 101  What if \(\sigma\) is unknown?
    • 102  The Central Limit Theorem (revisited)
    • 103  Statistical Test of the Population Mean with known Variance
    • 104  Statistical Test of the Population Mean with unknown Variance
    • 105  Statistical Test of the Variance
    • 106  Statistical Test of the Population Proportion
    • 107  Statistical Test of the Standard Deviation \(\sigma\)
    • 108  Statistical Test of the difference between Means -- Independent/Unpaired Samples
    • 109  Statistical Test of the difference between Means -- Dependent/Paired Samples
    • 110  Statistical Test of the difference between Variances -- Independent/Unpaired Samples

    • 111  Hypothesis Testing for Research Purposes
    • 112  Decision Thresholds, Alpha, and Confidence Levels
    • 113  Bayesian Inference for Decision-Making
    • 114  One Sample t-Test
    • 115  Skewness & Kurtosis Tests
    • 116  Paired Two Sample t-Test
    • 117  Wilcoxon Signed-Rank Test
    • 118  Unpaired Two Sample t-Test
    • 119  Unpaired Two Sample Welch Test
    • 120  Two One-Sided Tests (TOST) for Equivalence
    • 121  Mann-Whitney U test (Wilcoxon Rank-Sum Test)
    • 122  Bayesian Two Sample Test
    • 123  Median Test based on Notched Boxplots
    • 124  Chi-Squared Tests for Count Data
    • 125  Kolmogorov-Smirnov Test
    • 126  One Way Analysis of Variance (1-way ANOVA)
    • 127  Kruskal-Wallis Test
    • 128  Two Way Analysis of Variance (2-way ANOVA)
    • 129  Repeated Measures ANOVA
    • 130  Friedman Test
    • 131  Testing Correlations
    • 132  A Note on Causality

    • 133  Problems
  • Regression Models
    • 134  Simple Linear Regression Model (SLRM)
    • 135  Multiple Linear Regression Model (MLRM)
    • 136  Logistic Regression
    • 137  Generalized Linear Models
    • 138  Multinomial and Ordinal Logistic Regression
    • 139  Cox Proportional Hazards Regression
    • 140  Conditional Inference Trees
    • 141  Leaf Diagnostics for Conditional Inference Trees
    • 142  Conditional Random Forests
    • 143  Hypothesis Testing with Linear Regression Models (from a Practical Point of View)

    • 144  Problems
  • Introduction to Time Series Analysis
    • 145  Case: the Market of Health and Personal Care Products
    • 146  Decomposition of Time Series
    • 147  Ad hoc Forecasting of Time Series
  • Box-Jenkins Analysis
    • 148  Introduction to Box-Jenkins Analysis
    • 149  Theoretical Concepts
    • 150  Stationarity
    • 151  Identifying ARMA parameters
    • 152  Estimating ARMA Parameters and Residual Diagnostics
    • 153  Forecasting with ARIMA models
    • 154  Intervention Analysis
    • 155  Cross-Correlation Function
    • 156  Transfer Function Noise Models
    • 157  General-to-Specific Modeling
  • Model Building Strategies
    • 158  Introduction to Model Building Strategies
    • 159  Manual Model Building
    • 160  Model Validation
    • 161  Regularization Methods
    • 162  Hyperparameter Optimization Strategies
    • 163  Guided Model Building in Practice
    • 164  Diagnostics, Revision, and Guided Forecasting
    • 165  Leakage, Target Encoding, and Robust Regression
  • References
  • Appendices
    • Appendices
    • A  Method Selection Guide
    • B  Presentations and Teaching Materials
    • C  R Language Concepts for Statistical Computing
    • D  Matrix Algebra
    • E  Standard Normal Table (Gaussian Table)
    • F  Critical values of Student’s \(t\) distribution with \(\nu\) degrees of freedom
    • G  Upper-tail critical values of the \(\chi^2\)-distribution with \(\nu\) degrees of freedom
    • H  Lower-tail critical values of the \(\chi^2\)-distribution with \(\nu\) degrees of freedom

Table of contents

  • 32.1 Probability Density Function
  • 32.2 Purpose
  • 32.3 Distribution Function
  • 32.4 Moment Generating Function
  • 32.5 1st Uncentered Moment
  • 32.6 2nd Uncentered Moment
  • 32.7 3rd Uncentered Moment
  • 32.8 4th Uncentered Moment
  • 32.9 2nd Centered Moment
  • 32.10 3rd Centered Moment
  • 32.11 4th Centered Moment
  • 32.12 Expected Value
  • 32.13 Variance
  • 32.14 Median
  • 32.15 Mode
  • 32.16 Coefficient of Skewness
  • 32.17 Coefficient of Kurtosis
  • 32.18 Parameter Estimation
  • 32.19 R Module
    • 32.19.1 RFC
    • 32.19.2 Direct app link
    • 32.19.3 R Code
  • 32.20 Example
  • 32.21 Random Number Generator
  • 32.22 Property 1: Power-Law Survival Function
  • 32.23 Property 2: Finite Moments Depend on Shape
  • 32.24 Property 3: The 80/20 Rule
  • 32.25 Related Distributions 1: Exponential Distribution
  • 32.26 Related Distributions 2: Beta Prime Distribution
  • 32.27 Related Distributions 3: Fréchet Distribution
  1. Probability Distributions
  2. 32  Pareto Distribution

32  Pareto Distribution

The Pareto distribution captures the heavy-tail power-law phenomenon seen in income, city sizes, and internet traffic. Its tail decays as \(x^{-\alpha}\) — far slower than the exponential — giving rare extremely large values much more probability than any Normal-family distribution.

Formally, the random variate \(X\) defined for the range \(X \in [x_m, \infty)\), is said to have a Pareto Distribution (i.e. \(X \sim \text{Pareto}(x_m, \alpha)\)) with minimum value \(x_m > 0\) and shape parameter \(\alpha > 0\). The Pareto distribution does not have a built-in function in base R; custom density and distribution functions are used.

32.1 Probability Density Function

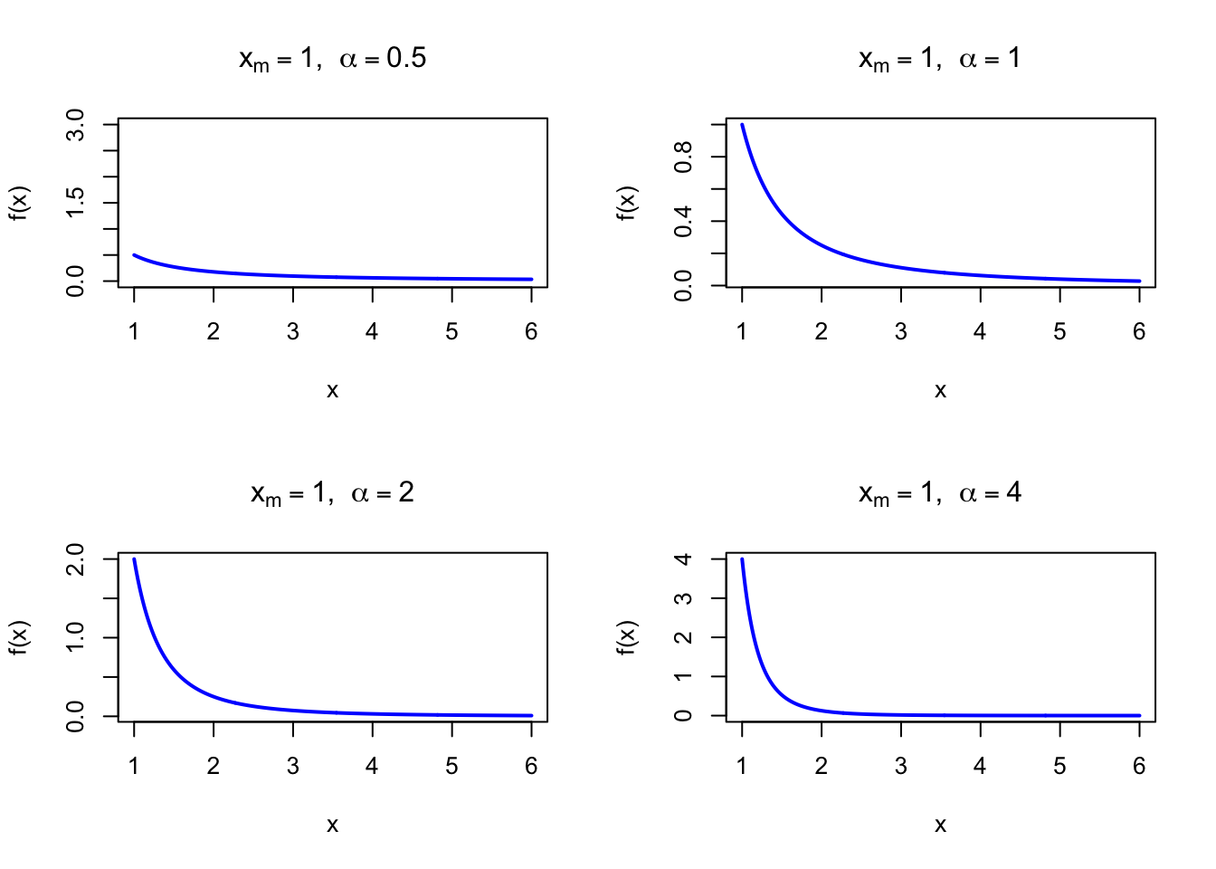
\[ f(x) = \frac{\alpha\, x_m^\alpha}{x^{\alpha+1}}, \quad x \geq x_m \]

The figure below shows examples of the Pareto Probability Density Function for different shape values with \(x_m = 1\).

Code
dpareto <- function(x, xm, alpha) {
  ifelse(x >= xm, alpha * xm^alpha / x^(alpha + 1), 0)
}

par(mfrow = c(2, 2))
x <- seq(1, 6, length = 500)

plot(x, dpareto(x, 1, 0.5), type = "l", lwd = 2, col = "blue",
     xlab = "x", ylab = "f(x)", main = expression(paste(x[m] == 1, ",  ", alpha == 0.5)),
     ylim = c(0, 3))

plot(x, dpareto(x, 1, 1), type = "l", lwd = 2, col = "blue",
     xlab = "x", ylab = "f(x)", main = expression(paste(x[m] == 1, ",  ", alpha == 1)))

plot(x, dpareto(x, 1, 2), type = "l", lwd = 2, col = "blue",
     xlab = "x", ylab = "f(x)", main = expression(paste(x[m] == 1, ",  ", alpha == 2)))

plot(x, dpareto(x, 1, 4), type = "l", lwd = 2, col = "blue",
     xlab = "x", ylab = "f(x)", main = expression(paste(x[m] == 1, ",  ", alpha == 4)))

par(mfrow = c(1, 1))
Figure 32.1: Pareto Probability Density Function for various shape values (xm = 1)

32.2 Purpose

The Pareto distribution models extreme inequality: the “vital few” observations dominate the total, while the “trivial many” contribute little — the 80/20 rule. Its power-law tail makes it the standard choice for phenomena where the largest values are orders of magnitude larger than typical values. Common applications include:

  • Income and wealth distributions: a small fraction of individuals hold most wealth
  • City population sizes: a few mega-cities dwarf the many smaller cities
  • Internet traffic: a small number of files or users account for most data transfer
  • Insurance claims: rare catastrophic losses dominate aggregate loss portfolios
  • Earthquake magnitudes, solar flare intensities, and other natural extreme events

Relation to the discrete setting. The Pareto distribution is the continuous analog of the Zeta (Riemann) distribution, which assigns probability \(\propto k^{-\alpha}\) to positive integers — the theoretical basis of Zipf’s law for word and rank frequencies.

32.3 Distribution Function

\[ F(x) = 1 - \left(\frac{x_m}{x}\right)^\alpha, \quad x \geq x_m \]

The figure below shows the Pareto Distribution Function for \(x_m = 1\) and \(\alpha = 2\).

Code
ppareto <- function(x, xm, alpha) {
  ifelse(x >= xm, 1 - (xm / x)^alpha, 0)
}

x <- seq(1, 8, length = 500)
plot(x, ppareto(x, 1, 2), type = "l", lwd = 2, col = "blue",
     xlab = "x", ylab = "F(x)", main = "Pareto Distribution Function",
     sub = expression(paste(x[m] == 1, ",  ", alpha == 2)))
Figure 32.2: Pareto Distribution Function (xm = 1, alpha = 2)

32.4 Moment Generating Function

The moment generating function of the Pareto distribution does not exist for \(t > 0\) because all exponential moments are infinite.

32.5 1st Uncentered Moment

\[ \mu_1' = \frac{\alpha\, x_m}{\alpha - 1}, \quad \alpha > 1 \]

The first moment is infinite for \(\alpha \leq 1\).

32.6 2nd Uncentered Moment

\[ \mu_2' = \frac{\alpha\, x_m^2}{\alpha - 2}, \quad \alpha > 2 \]

32.7 3rd Uncentered Moment

\[ \mu_3' = \frac{\alpha\, x_m^3}{\alpha - 3}, \quad \alpha > 3 \]

32.8 4th Uncentered Moment

\[ \mu_4' = \frac{\alpha\, x_m^4}{\alpha - 4}, \quad \alpha > 4 \]

In general: \(\mu_n' = \dfrac{\alpha\, x_m^n}{\alpha - n}\) for \(n < \alpha\).

32.9 2nd Centered Moment

\[ \mu_2 = \frac{x_m^2\,\alpha}{(\alpha-1)^2(\alpha-2)}, \quad \alpha > 2 \]

32.10 3rd Centered Moment

\[ \mu_3 = \frac{2x_m^3\,\alpha(\alpha+1)}{(\alpha-1)^3(\alpha-2)(\alpha-3)}, \quad \alpha > 3 \]

32.11 4th Centered Moment

\[ \mu_4 = \frac{3\alpha\,x_m^4(3\alpha^2+\alpha+2)}{(\alpha-1)^4(\alpha-2)(\alpha-3)(\alpha-4)}, \quad \alpha > 4 \]

32.12 Expected Value

\[ \text{E}(X) = \frac{\alpha\, x_m}{\alpha - 1}, \quad \alpha > 1 \]

The mean is infinite for \(\alpha \leq 1\).

32.13 Variance

\[ \text{V}(X) = \frac{x_m^2\,\alpha}{(\alpha-1)^2(\alpha-2)}, \quad \alpha > 2 \]

The variance is infinite for \(\alpha \leq 2\).

32.14 Median

\[ \text{Med}(X) = x_m \cdot 2^{1/\alpha} \]

32.15 Mode

\[ \text{Mo}(X) = x_m \]

The density is strictly decreasing on \([x_m, \infty)\), so the mode is always at the left boundary of the support.

32.16 Coefficient of Skewness

\[ g_1 = \frac{2(1+\alpha)}{\alpha-3}\sqrt{\frac{\alpha-2}{\alpha}}, \quad \alpha > 3 \]

The Pareto distribution is always positively skewed.

32.17 Coefficient of Kurtosis

\[ g_2 = 3\,\frac{(\alpha-2)(3\alpha^2+\alpha+2)}{\alpha(\alpha-3)(\alpha-4)}, \quad \alpha > 4 \]

32.18 Parameter Estimation

The MLE estimators have exact closed forms:

\[ \hat{x}_m = x_{(1)} = \min_i x_i, \qquad \hat{\alpha} = \frac{n}{\displaystyle\sum_{i=1}^n \ln(x_i/\hat{x}_m)} \]

# Example: income data above a threshold (thousands USD)
set.seed(42)
xm_true <- 20; alpha_true <- 2.5
u <- runif(100)
income <- xm_true / u^(1/alpha_true)

# MLE
xm_hat <- min(income)
alpha_hat <- length(income) / sum(log(income / xm_hat))
cat("MLE xm:   ", round(xm_hat, 4), "\n")
cat("MLE alpha:", round(alpha_hat, 4), "\n")
cat("True xm:", xm_true, "  True alpha:", alpha_true, "\n")
MLE xm:    20.0896 
MLE alpha: 2.3655 
True xm: 20   True alpha: 2.5 

32.19 R Module

32.19.1 RFC

The Pareto Distribution module is available in RFC under the menu “Distributions / Pareto Distribution”.

32.19.2 Direct app link

  • https://shiny.wessa.net/pareto/

32.19.3 R Code

The following code demonstrates Pareto probability calculations:

xm <- 20; alpha <- 2.5

# Custom functions (no base R built-in)
dpareto <- function(x, xm, alpha) ifelse(x >= xm, alpha * xm^alpha / x^(alpha + 1), 0)
ppareto <- function(x, xm, alpha) ifelse(x >= xm, 1 - (xm / x)^alpha, 0)

# Probability density at x = 25
dpareto(25, xm, alpha)

# P(X <= 50): distribution function
ppareto(50, xm, alpha)

# P(X > 50): survival function
1 - ppareto(50, xm, alpha)

# Mean income (alpha > 1)
alpha * xm / (alpha - 1)
[1] 0.05724334
[1] 0.8988071
[1] 0.1011929
[1] 33.33333

32.20 Example

Annual household income (in thousands of USD) above a minimum of \(x_m = 20\)k is modelled as \(X \sim \text{Pareto}(x_m = 20, \alpha = 2.5)\). The mean income is \(\alpha x_m / (\alpha - 1) = 2.5 \times 20 / 1.5 \approx 33.3\)k.

xm <- 20; alpha <- 2.5
ppareto <- function(x, xm, alpha) ifelse(x >= xm, 1 - (xm / x)^alpha, 0)

# P(X > 50): income exceeds 50k
cat("P(income > 50k):", 1 - ppareto(50, xm, alpha), "\n")

# Mean income
cat("Mean income (k USD):", alpha * xm / (alpha - 1), "\n")

# Median income
cat("Median income (k USD):", xm * 2^(1/alpha), "\n")
P(income > 50k): 0.1011929 
Mean income (k USD): 33.33333 
Median income (k USD): 26.39016 
Interactive Shiny app (click to load).
Open in new tab

32.21 Random Number Generator

Pareto random variates are generated via the inverse-CDF method. Since \(F(x) = 1 - (x_m/x)^\alpha\), setting \(U = F(X)\) and solving gives:

\[ X = x_m\, U^{-1/\alpha} \sim \text{Pareto}(x_m, \alpha) \quad \text{when } U \sim \text{U}(0,1) \]

set.seed(123)
n <- 1000
xm <- 20; alpha <- 2.5

# Inverse-transform method
u <- runif(n)
x_inv <- xm * u^(-1/alpha)

cat("Simulated mean:", round(mean(x_inv), 4), "\n")
cat("Theoretical mean:", alpha * xm / (alpha - 1), "\n")
cat("Simulated median:", round(median(x_inv), 4), "\n")
cat("Theoretical median:", xm * 2^(1/alpha), "\n")
Simulated mean: 33.5105 
Theoretical mean: 33.33333 
Simulated median: 26.6054 
Theoretical median: 26.39016 
Interactive Shiny app (click to load).
Open in new tab

32.22 Property 1: Power-Law Survival Function

The survival (complementary CDF) function has an exact power-law form:

\[ P(X > x) = \left(\frac{x_m}{x}\right)^\alpha \]

This means that doubling \(x\) reduces the probability by a factor of \(2^\alpha\), regardless of the starting value — a key signature of scale invariance.

32.23 Property 2: Finite Moments Depend on Shape

  • Mean exists only for \(\alpha > 1\)
  • Variance exists only for \(\alpha > 2\)
  • Skewness is defined only for \(\alpha > 3\)
  • Kurtosis is defined only for \(\alpha > 4\)

Heavy-tailed phenomena with \(\alpha \leq 2\) are common in practice; for these, sample means and variances are poor estimators.

32.24 Property 3: The 80/20 Rule

Under a Pareto model for wealth distribution, the “80/20 rule” (80% of outcomes come from 20% of causes) corresponds to shape \(\alpha = \log 5 / \log 4 \approx 1.161\).

32.25 Related Distributions 1: Exponential Distribution

If \(X \sim \text{Pareto}(x_m, \alpha)\) then \(\ln(X/x_m) \sim \text{Exp}(\alpha)\) (see Chapter 27). This log-transformation links the two distributions.

32.26 Related Distributions 2: Beta Prime Distribution

The Lomax distribution (shifted Pareto, \(Y = X - x_m\)) is a special case of the Beta Prime distribution with shape1 \(= 1\) (see Chapter 42).

32.27 Related Distributions 3: Fréchet Distribution

The Fréchet distribution governs the maximum of samples from heavy-tailed parent distributions such as the Pareto. Both share power-law tail decay, and the Fréchet shape parameter \(\alpha\) is the reciprocal of the GEV shape \(\xi\) (see Chapter 46).

31  Weibull Distribution
33  Inverse Gamma Distribution

© 2026 Patrick Wessa. Provided as-is, without warranty.

Feedback: e-mail | Anonymous contributions: click to copy (Sats) | click to copy (XMR)

Cookie Preferences