• Descriptive
    • Moments
    • Concentration
    • Central Tendency
    • Variability
    • Stem-and-Leaf Plot
    • Histogram & Frequency Table
    • Data Quality Forensics
    • Conditional EDA
    • Quantiles
    • Kernel Density Estimation
    • Normal QQ Plot
    • Bootstrap Plot

    • Multivariate Descriptive Statistics
  • Distributions
    • Binomial Probabilities
    • Geometric Probabilities
    • Negative Binomial Probabilities
    • Hypergeometric Probabilities
    • Multinomial Probabilities
    • Dirichlet
    • Poisson Probabilities

    • Exponential
    • Gamma
    • Erlang
    • Weibull
    • Rayleigh
    • Maxwell-Boltzmann
    • Lognormal
    • Pareto
    • Inverse Gamma
    • Inverse Chi-Square

    • Beta
    • Power
    • Beta Prime (Inv. Beta)
    • Triangular

    • Normal (area)
    • Logistic
    • Laplace
    • Cauchy (standard)
    • Cauchy (location-scale)
    • Gumbel
    • Fréchet
    • Generalized Extreme Value

    • Normal RNG
    • ML Fitting
    • Tukey Lambda PPCC
    • Box-Cox Normality Plot
    • Noncentral t
    • Noncentral F
    • Sample Correlation r

    • Empirical Tests
  • Hypotheses
    • Theoretical Aspects of Hypothesis Testing
    • Bayesian Inference
    • Minimum Sample Size

    • Empirical Tests
    • Multivariate (pair-wise) Testing
  • Models
    • Manual Model Building
    • Guided Model Building
  • Time Series
    • Time Series Plot
    • Decomposition
    • Exponential Smoothing

    • Blocked Bootstrap Plot
    • Mean Plot
    • (P)ACF
    • VRM
    • Standard Deviation-Mean Plot
    • Spectral Analysis
    • ARIMA

    • Cross Correlation Function
    • Granger Causality
  1. Probability Distributions
  2. 31  Weibull Distribution
  • Preface
  • Getting Started
    • 1  Introduction
    • 2  Why Do We Need Innovative Technology?
    • 3  Basic Definitions
    • 4  The Big Picture: Why We Analyze Data
  • Introduction to Probability
    • 5  Definitions of Probability
    • 6  Jeffreys’ axiom system
    • 7  Bayes’ Theorem
    • 8  Sensitivity and Specificity
    • 9  Naive Bayes Classifier
    • 10  Law of Large Numbers

    • 11  Problems
  • Probability Distributions
    • 12  Bernoulli Distribution
    • 13  Binomial Distribution
    • 14  Geometric Distribution
    • 15  Negative Binomial Distribution
    • 16  Hypergeometric Distribution
    • 17  Multinomial Distribution
    • 18  Poisson Distribution

    • 19  Uniform Distribution (Rectangular Distribution)
    • 20  Normal Distribution (Gaussian Distribution)
    • 21  Gaussian Naive Bayes Classifier
    • 22  Chi Distribution
    • 23  Chi-squared Distribution (1 parameter)
    • 24  Chi-squared Distribution (2 parameters)
    • 25  Student t-Distribution
    • 26  Fisher F-Distribution
    • 27  Exponential Distribution
    • 28  Lognormal Distribution
    • 29  Gamma Distribution
    • 30  Beta Distribution
    • 31  Weibull Distribution
    • 32  Pareto Distribution
    • 33  Inverse Gamma Distribution
    • 34  Rayleigh Distribution
    • 35  Erlang Distribution
    • 36  Logistic Distribution
    • 37  Laplace Distribution
    • 38  Gumbel Distribution
    • 39  Cauchy Distribution
    • 40  Triangular Distribution
    • 41  Power Distribution
    • 42  Beta Prime Distribution
    • 43  Sample Correlation Distribution
    • 44  Dirichlet Distribution
    • 45  Generalized Extreme Value (GEV) Distribution
    • 46  Frechet Distribution
    • 47  Noncentral t Distribution
    • 48  Noncentral F Distribution
    • 49  Inverse Chi-Squared Distribution
    • 50  Maxwell-Boltzmann Distribution
    • 51  Distribution Relationship Map

    • 52  Problems
  • Descriptive Statistics & Exploratory Data Analysis
    • 53  Types of Data
    • 54  Datasheets

    • 55  Frequency Plot (Bar Plot)
    • 56  Frequency Table
    • 57  Contingency Table
    • 58  Binomial Classification Metrics
    • 59  Confusion Matrix
    • 60  ROC Analysis

    • 61  Stem-and-Leaf Plot
    • 62  Histogram
    • 63  Data Quality Forensics
    • 64  Quantiles
    • 65  Central Tendency
    • 66  Variability
    • 67  Skewness & Kurtosis
    • 68  Concentration
    • 69  Notched Boxplot
    • 70  Scatterplot
    • 71  Pearson Correlation
    • 72  Rank Correlation
    • 73  Partial Pearson Correlation
    • 74  Simple Linear Regression
    • 75  Moments
    • 76  Quantile-Quantile Plot (QQ Plot)
    • 77  Normal Probability Plot
    • 78  Probability Plot Correlation Coefficient Plot (PPCC Plot)
    • 79  Box-Cox Normality Plot
    • 80  Kernel Density Estimation
    • 81  Bivariate Kernel Density Plot
    • 82  Conditional EDA: Panel Diagnostics
    • 83  Bootstrap Plot (Central Tendency)
    • 84  Survey Scores Rank Order Comparison
    • 85  Cronbach Alpha

    • 86  Equi-distant Time Series
    • 87  Time Series Plot (Run Sequence Plot)
    • 88  Mean Plot
    • 89  Blocked Bootstrap Plot (Central Tendency)
    • 90  Standard Deviation-Mean Plot
    • 91  Variance Reduction Matrix
    • 92  (Partial) Autocorrelation Function
    • 93  Periodogram & Cumulative Periodogram

    • 94  Problems
  • Hypothesis Testing
    • 95  Normal Distributions revisited
    • 96  The Population
    • 97  The Sample
    • 98  The One-Sided Hypothesis Test
    • 99  The Two-Sided Hypothesis Test
    • 100  When to use a one-sided or two-sided test?
    • 101  What if \(\sigma\) is unknown?
    • 102  The Central Limit Theorem (revisited)
    • 103  Statistical Test of the Population Mean with known Variance
    • 104  Statistical Test of the Population Mean with unknown Variance
    • 105  Statistical Test of the Variance
    • 106  Statistical Test of the Population Proportion
    • 107  Statistical Test of the Standard Deviation \(\sigma\)
    • 108  Statistical Test of the difference between Means -- Independent/Unpaired Samples
    • 109  Statistical Test of the difference between Means -- Dependent/Paired Samples
    • 110  Statistical Test of the difference between Variances -- Independent/Unpaired Samples

    • 111  Hypothesis Testing for Research Purposes
    • 112  Decision Thresholds, Alpha, and Confidence Levels
    • 113  Bayesian Inference for Decision-Making
    • 114  One Sample t-Test
    • 115  Skewness & Kurtosis Tests
    • 116  Paired Two Sample t-Test
    • 117  Wilcoxon Signed-Rank Test
    • 118  Unpaired Two Sample t-Test
    • 119  Unpaired Two Sample Welch Test
    • 120  Two One-Sided Tests (TOST) for Equivalence
    • 121  Mann-Whitney U test (Wilcoxon Rank-Sum Test)
    • 122  Bayesian Two Sample Test
    • 123  Median Test based on Notched Boxplots
    • 124  Chi-Squared Tests for Count Data
    • 125  Kolmogorov-Smirnov Test
    • 126  One Way Analysis of Variance (1-way ANOVA)
    • 127  Kruskal-Wallis Test
    • 128  Two Way Analysis of Variance (2-way ANOVA)
    • 129  Repeated Measures ANOVA
    • 130  Friedman Test
    • 131  Testing Correlations
    • 132  A Note on Causality

    • 133  Problems
  • Regression Models
    • 134  Simple Linear Regression Model (SLRM)
    • 135  Multiple Linear Regression Model (MLRM)
    • 136  Logistic Regression
    • 137  Generalized Linear Models
    • 138  Multinomial and Ordinal Logistic Regression
    • 139  Cox Proportional Hazards Regression
    • 140  Conditional Inference Trees
    • 141  Leaf Diagnostics for Conditional Inference Trees
    • 142  Conditional Random Forests
    • 143  Hypothesis Testing with Linear Regression Models (from a Practical Point of View)

    • 144  Problems
  • Introduction to Time Series Analysis
    • 145  Case: the Market of Health and Personal Care Products
    • 146  Decomposition of Time Series
    • 147  Ad hoc Forecasting of Time Series
  • Box-Jenkins Analysis
    • 148  Introduction to Box-Jenkins Analysis
    • 149  Theoretical Concepts
    • 150  Stationarity
    • 151  Identifying ARMA parameters
    • 152  Estimating ARMA Parameters and Residual Diagnostics
    • 153  Forecasting with ARIMA models
    • 154  Intervention Analysis
    • 155  Cross-Correlation Function
    • 156  Transfer Function Noise Models
    • 157  General-to-Specific Modeling
  • Model Building Strategies
    • 158  Introduction to Model Building Strategies
    • 159  Manual Model Building
    • 160  Model Validation
    • 161  Regularization Methods
    • 162  Hyperparameter Optimization Strategies
    • 163  Guided Model Building in Practice
    • 164  Diagnostics, Revision, and Guided Forecasting
    • 165  Leakage, Target Encoding, and Robust Regression
  • References
  • Appendices
    • Appendices
    • A  Method Selection Guide
    • B  Presentations and Teaching Materials
    • C  R Language Concepts for Statistical Computing
    • D  Matrix Algebra
    • E  Standard Normal Table (Gaussian Table)
    • F  Critical values of Student’s \(t\) distribution with \(\nu\) degrees of freedom
    • G  Upper-tail critical values of the \(\chi^2\)-distribution with \(\nu\) degrees of freedom
    • H  Lower-tail critical values of the \(\chi^2\)-distribution with \(\nu\) degrees of freedom

Table of contents

  • 31.1 Probability Density Function
  • 31.2 Purpose
  • 31.3 Distribution Function
  • 31.4 Moment Generating Function
  • 31.5 1st Uncentered Moment
  • 31.6 2nd Uncentered Moment
  • 31.7 3rd Uncentered Moment
  • 31.8 4th Uncentered Moment
  • 31.9 2nd Centered Moment
  • 31.10 3rd Centered Moment
  • 31.11 4th Centered Moment
  • 31.12 Expected Value
  • 31.13 Variance
  • 31.14 Median
  • 31.15 Mode
  • 31.16 Coefficient of Skewness
  • 31.17 Coefficient of Kurtosis
  • 31.18 Parameter Estimation
  • 31.19 R Module
    • 31.19.1 RFC
    • 31.19.2 Direct app link
    • 31.19.3 R Code
  • 31.20 Example
  • 31.21 Random Number Generator
  • 31.22 Property 1: Generalizes the Exponential Distribution
  • 31.23 Property 2: Reduces to the Rayleigh Distribution
  • 31.24 Property 3: Hazard Rate
  • 31.25 Related Distributions 1: Exponential Distribution
  • 31.26 Related Distributions 2: Rayleigh Distribution
  • 31.27 Related Distributions 3: Gumbel Distribution
  • 31.28 Related Distributions 4: GEV Distribution
  • 31.29 Related Distributions 5: Fréchet Distribution
  1. Probability Distributions
  2. 31  Weibull Distribution

31  Weibull Distribution

The Weibull distribution is the workhorse of reliability engineering and survival analysis. By tuning a single shape parameter, it can model failure rates that increase, decrease, or remain constant over time — making it far more flexible than the Exponential distribution.

Formally, the random variate \(X\) defined for the range \(X \in [0, \infty)\), is said to have a Weibull Distribution (i.e. \(X \sim \text{Weibull}(k, \lambda)\)) with shape parameter \(k > 0\) and scale parameter \(\lambda > 0\). In R, these parameters are named shape (\(= k\)) and scale (\(= \lambda\)).

31.1 Probability Density Function

\[ f(x) = \frac{k}{\lambda}\left(\frac{x}{\lambda}\right)^{k-1}\exp\!\left(-\left(\frac{x}{\lambda}\right)^k\right), \quad x \geq 0 \]

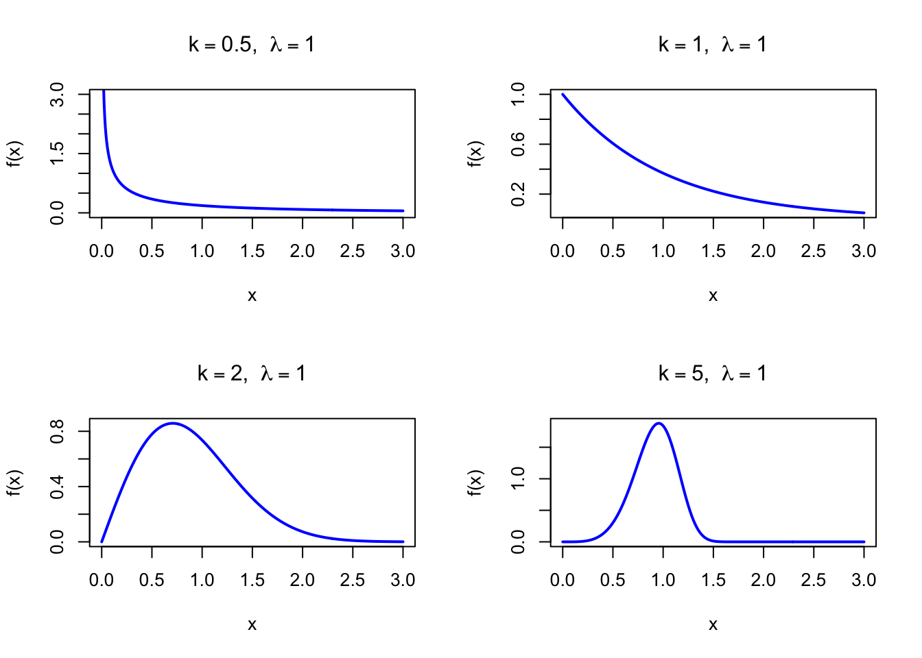
The figure below shows examples of the Weibull Probability Density Function for different shape values with \(\lambda = 1\).

Code
par(mfrow = c(2, 2))
x <- seq(0, 3, length = 500)

plot(x, dweibull(x, shape = 0.5, scale = 1), type = "l", lwd = 2, col = "blue",
     xlab = "x", ylab = "f(x)", main = expression(paste(k == 0.5, ",  ", lambda == 1)),
     ylim = c(0, 3))

plot(x, dweibull(x, shape = 1, scale = 1), type = "l", lwd = 2, col = "blue",
     xlab = "x", ylab = "f(x)", main = expression(paste(k == 1, ",  ", lambda == 1)))

plot(x, dweibull(x, shape = 2, scale = 1), type = "l", lwd = 2, col = "blue",
     xlab = "x", ylab = "f(x)", main = expression(paste(k == 2, ",  ", lambda == 1)))

plot(x, dweibull(x, shape = 5, scale = 1), type = "l", lwd = 2, col = "blue",
     xlab = "x", ylab = "f(x)", main = expression(paste(k == 5, ",  ", lambda == 1)))

par(mfrow = c(1, 1))
Figure 31.1: Weibull Probability Density Function for various shape values (scale = 1)

31.2 Purpose

The Weibull distribution models the lifetime of components and systems when the hazard rate (instantaneous failure rate) is not constant. By varying the shape parameter \(k\), it can capture early-life failures (\(k < 1\)), random failures (\(k = 1\), identical to the Exponential), or wear-out failures (\(k > 1\)). Common applications include:

  • Reliability engineering: time to failure of mechanical and electronic components
  • Survival analysis: patient survival times, where hazard may change over time
  • Wind energy: wind speed distributions for turbine siting and energy estimation
  • Materials science: fatigue life and fracture strength distributions
  • Extreme-value analysis: minimum strength and maximum stress models

Relation to the discrete setting. The Weibull distribution extends the Exponential (continuous Geometric analog). For \(k = 1\): constant hazard rate corresponds to Geometric memorylessness. For \(k \neq 1\), the Discrete Weibull distribution is the closest analog (not covered here).

31.3 Distribution Function

\[ F(x) = 1 - \exp\!\left(-\left(\frac{x}{\lambda}\right)^k\right), \quad x \geq 0 \]

The figure below shows the Weibull Distribution Function for \(k = 2\) and \(\lambda = 1\).

Code
x <- seq(0, 3, length = 500)
plot(x, pweibull(x, shape = 2, scale = 1), type = "l", lwd = 2, col = "blue",
     xlab = "x", ylab = "F(x)", main = "Weibull Distribution Function",
     sub = expression(paste(k == 2, ",  ", lambda == 1)))
Figure 31.2: Weibull Distribution Function (shape = 2, scale = 1)

31.4 Moment Generating Function

The moment generating function of the Weibull distribution does not have a closed form in general. Raw moments are given by:

\[ \mu_n' = \lambda^n\,\Gamma\!\left(1 + \frac{n}{k}\right) \]

31.5 1st Uncentered Moment

\[ \mu_1' = \lambda\,\Gamma\!\left(1 + \frac{1}{k}\right) \]

31.6 2nd Uncentered Moment

\[ \mu_2' = \lambda^2\,\Gamma\!\left(1 + \frac{2}{k}\right) \]

31.7 3rd Uncentered Moment

\[ \mu_3' = \lambda^3\,\Gamma\!\left(1 + \frac{3}{k}\right) \]

31.8 4th Uncentered Moment

\[ \mu_4' = \lambda^4\,\Gamma\!\left(1 + \frac{4}{k}\right) \]

31.9 2nd Centered Moment

\[ \mu_2 = \lambda^2\!\left[\Gamma\!\left(1+\frac{2}{k}\right) - \Gamma\!\left(1+\frac{1}{k}\right)^2\right] \]

31.10 3rd Centered Moment

\[ \mu_3 = \lambda^3\!\left[\Gamma\!\left(1+\frac{3}{k}\right) - 3\,\Gamma\!\left(1+\frac{2}{k}\right)\Gamma\!\left(1+\frac{1}{k}\right) + 2\,\Gamma\!\left(1+\frac{1}{k}\right)^3\right] \]

31.11 4th Centered Moment

\[ \mu_4 = \lambda^4\!\left[\Gamma\!\left(1+\frac{4}{k}\right) - 4\,\Gamma\!\left(1+\frac{3}{k}\right)\Gamma\!\left(1+\frac{1}{k}\right) + 6\,\Gamma\!\left(1+\frac{2}{k}\right)\Gamma\!\left(1+\frac{1}{k}\right)^2 - 3\,\Gamma\!\left(1+\frac{1}{k}\right)^4\right] \]

31.12 Expected Value

\[ \text{E}(X) = \lambda\,\Gamma\!\left(1 + \frac{1}{k}\right) \]

31.13 Variance

\[ \text{V}(X) = \lambda^2\!\left[\Gamma\!\left(1+\frac{2}{k}\right) - \Gamma\!\left(1+\frac{1}{k}\right)^2\right] \]

31.14 Median

\[ \text{Med}(X) = \lambda\,(\ln 2)^{1/k} \]

31.15 Mode

\[ \text{Mo}(X) = \lambda\left(\frac{k-1}{k}\right)^{1/k} \text{ for } k > 1; \quad 0 \text{ for } k \leq 1 \]

31.16 Coefficient of Skewness

\[ g_1 = \frac{\mu_3}{\mu_2^{3/2}} \]

where \(\mu_2\) and \(\mu_3\) are the centered moments given above. For \(k = 1\) (Exponential), \(g_1 = 2\).

31.17 Coefficient of Kurtosis

\[ g_2 = \frac{\mu_4}{\mu_2^2} \]

where \(\mu_2\) and \(\mu_4\) are the centered moments given above. For \(k = 1\) (Exponential), \(g_2 = 9\).

31.18 Parameter Estimation

Maximum likelihood estimates are obtained numerically. A convenient starting point uses method-of-moments estimates. In R:

library(MASS)

# Example: bearing lifetime data (hours)
set.seed(42)
lifetimes <- rweibull(50, shape = 2, scale = 5)

# Maximum likelihood estimation
fit <- fitdistr(lifetimes, "weibull")
print(fit)
     shape       scale  
  1.5671275   4.2320164 
 (0.1685372) (0.4038208)

31.19 R Module

31.19.1 RFC

The Weibull Distribution module is available in RFC under the menu “Distributions / Weibull Distribution”.

31.19.2 Direct app link

  • https://shiny.wessa.net/weibull/

31.19.3 R Code

The following code demonstrates Weibull probability calculations:

k <- 2; lambda <- 5

# Probability density function: f(x)
dweibull(x = 4, shape = k, scale = lambda)

# Distribution function: P(X <= x)
pweibull(q = 4, shape = k, scale = lambda)

# Quantile function: median lifetime
qweibull(p = 0.5, shape = k, scale = lambda)

# Generate random Weibull numbers
set.seed(42)
rweibull(n = 10, shape = k, scale = lambda)
[1] 0.1687336
[1] 0.4727076
[1] 4.162773
 [1] 1.492005 1.274672 5.593022 2.155171 3.330028 4.048662 2.764625 7.079819
 [9] 3.240690 2.955781

31.20 Example

A bearing manufacturer models component lifetime (in hours) as \(X \sim \text{Weibull}(k = 2, \lambda = 5)\). The shape \(k = 2 > 1\) indicates wear-out failure: the hazard rate increases over time. The mean lifetime is \(5\,\Gamma(1.5) \approx 4.43\) hours.

k <- 2; lambda <- 5

# P(X <= 4): probability of failure within 4 hours
cat("P(fails within 4 h):", pweibull(4, shape = k, scale = lambda), "\n")

# Median lifetime
cat("Median lifetime (h):", qweibull(0.5, shape = k, scale = lambda), "\n")

# Mean lifetime
cat("Mean lifetime (h):", lambda * gamma(1 + 1/k), "\n")
P(fails within 4 h): 0.4727076 
Median lifetime (h): 4.162773 
Mean lifetime (h): 4.431135 
Interactive Shiny app (click to load).
Open in new tab

31.21 Random Number Generator

Weibull random variates are generated via the inverse-CDF method. Since \(F(x) = 1 - \exp(-(x/\lambda)^k)\), setting \(U = F(X)\) and solving for \(X\) gives:

\[ X = \lambda\,(-\ln U)^{1/k} \sim \text{Weibull}(k, \lambda) \quad \text{when } U \sim \text{U}(0,1) \]

set.seed(123)
n <- 1000
k <- 2; lambda <- 5

# Inverse-transform method
u <- runif(n)
x_inv <- lambda * (-log(u))^(1/k)

cat("Inverse-transform: mean =", round(mean(x_inv), 4),
    "  var =", round(var(x_inv), 4), "\n")
cat("Theoretical mean:", lambda * gamma(1 + 1/k), "\n")
cat("Theoretical var:", lambda^2 * (gamma(1 + 2/k) - gamma(1 + 1/k)^2), "\n")
Inverse-transform: mean = 4.451   var = 5.3529 
Theoretical mean: 4.431135 
Theoretical var: 5.365046 
Interactive Shiny app (click to load).
Open in new tab

31.22 Property 1: Generalizes the Exponential Distribution

When \(k = 1\), the Weibull reduces to the Exponential distribution with rate \(1/\lambda\):

\[ \text{Weibull}(1, \lambda) = \text{Exp}(1/\lambda) \]

See Chapter 27.

31.23 Property 2: Reduces to the Rayleigh Distribution

When \(k = 2\), the Weibull reduces to the Rayleigh distribution with parameter \(\sigma = \lambda/\sqrt{2}\):

\[ \text{Weibull}(2, \lambda) = \text{Rayleigh}(\lambda/\sqrt{2}) \]

See Chapter 34.

31.24 Property 3: Hazard Rate

The hazard (failure) rate of the Weibull distribution is:

\[ h(x) = \frac{f(x)}{1 - F(x)} = \frac{k}{\lambda}\left(\frac{x}{\lambda}\right)^{k-1} \]

This rate is increasing for \(k > 1\) (wear-out failures), constant for \(k = 1\) (random failures), and decreasing for \(k < 1\) (infant mortality). The two-parameter Weibull therefore models monotone hazards; bathtub-shaped hazards require extended, piecewise, or mixture models.

31.25 Related Distributions 1: Exponential Distribution

The Exponential distribution is the special case \(k = 1\) of the Weibull (see Chapter 27).

31.26 Related Distributions 2: Rayleigh Distribution

The Rayleigh distribution is the special case \(k = 2\) of the Weibull (see Chapter 34).

31.27 Related Distributions 3: Gumbel Distribution

If \(X \sim \text{Weibull}(k, \lambda)\) then \(\ln\!\left((X/\lambda)^k\right) \sim \text{Gumbel}(0, 1)\) (minimum Gumbel), while \(-\ln\!\left((X/\lambda)^k\right)\) follows the maximum Gumbel. See Chapter 38.

31.28 Related Distributions 4: GEV Distribution

The Weibull minimum distribution appears as the GEV Type III extreme-value distribution when \(\xi < 0\): \(\text{GEV}(\mu, \sigma, \xi < 0)\) has a finite upper endpoint and is related to the reversed Weibull (see Chapter 45).

31.29 Related Distributions 5: Fréchet Distribution

The Fréchet distribution is the GEV Type II extreme-value distribution (\(\xi > 0\)), governing the maximum of heavy-tailed parent distributions such as Pareto. The Weibull and Fréchet represent opposite tails of the GEV family: light-tailed (finite endpoint) versus heavy-tailed (polynomial decay) (see Chapter 46).

30  Beta Distribution
32  Pareto Distribution

© 2026 Patrick Wessa. Provided as-is, without warranty.

Feedback: e-mail | Anonymous contributions: click to copy (Sats) | click to copy (XMR)

Cookie Preferences