• Descriptive
    • Moments
    • Concentration
    • Central Tendency
    • Variability
    • Stem-and-Leaf Plot
    • Histogram & Frequency Table
    • Data Quality Forensics
    • Conditional EDA
    • Quantiles
    • Kernel Density Estimation
    • Normal QQ Plot
    • Bootstrap Plot

    • Multivariate Descriptive Statistics
  • Distributions
    • Binomial Probabilities
    • Geometric Probabilities
    • Negative Binomial Probabilities
    • Hypergeometric Probabilities
    • Multinomial Probabilities
    • Dirichlet
    • Poisson Probabilities

    • Exponential
    • Gamma
    • Erlang
    • Weibull
    • Rayleigh
    • Maxwell-Boltzmann
    • Lognormal
    • Pareto
    • Inverse Gamma
    • Inverse Chi-Square

    • Beta
    • Power
    • Beta Prime (Inv. Beta)
    • Triangular

    • Normal (area)
    • Logistic
    • Laplace
    • Cauchy (standard)
    • Cauchy (location-scale)
    • Gumbel
    • Fréchet
    • Generalized Extreme Value

    • Normal RNG
    • ML Fitting
    • Tukey Lambda PPCC
    • Box-Cox Normality Plot
    • Noncentral t
    • Noncentral F
    • Sample Correlation r

    • Empirical Tests
  • Hypotheses
    • Theoretical Aspects of Hypothesis Testing
    • Bayesian Inference
    • Minimum Sample Size

    • Empirical Tests
    • Multivariate (pair-wise) Testing
  • Models
    • Manual Model Building
    • Guided Model Building
  • Time Series
    • Time Series Plot
    • Decomposition
    • Exponential Smoothing

    • Blocked Bootstrap Plot
    • Mean Plot
    • (P)ACF
    • VRM
    • Standard Deviation-Mean Plot
    • Spectral Analysis
    • ARIMA

    • Cross Correlation Function
    • Granger Causality
  1. Probability Distributions
  2. 50  Maxwell-Boltzmann Distribution
  • Preface
  • Getting Started
    • 1  Introduction
    • 2  Why Do We Need Innovative Technology?
    • 3  Basic Definitions
    • 4  The Big Picture: Why We Analyze Data
  • Introduction to Probability
    • 5  Definitions of Probability
    • 6  Jeffreys’ axiom system
    • 7  Bayes’ Theorem
    • 8  Sensitivity and Specificity
    • 9  Naive Bayes Classifier
    • 10  Law of Large Numbers

    • 11  Problems
  • Probability Distributions
    • 12  Bernoulli Distribution
    • 13  Binomial Distribution
    • 14  Geometric Distribution
    • 15  Negative Binomial Distribution
    • 16  Hypergeometric Distribution
    • 17  Multinomial Distribution
    • 18  Poisson Distribution

    • 19  Uniform Distribution (Rectangular Distribution)
    • 20  Normal Distribution (Gaussian Distribution)
    • 21  Gaussian Naive Bayes Classifier
    • 22  Chi Distribution
    • 23  Chi-squared Distribution (1 parameter)
    • 24  Chi-squared Distribution (2 parameters)
    • 25  Student t-Distribution
    • 26  Fisher F-Distribution
    • 27  Exponential Distribution
    • 28  Lognormal Distribution
    • 29  Gamma Distribution
    • 30  Beta Distribution
    • 31  Weibull Distribution
    • 32  Pareto Distribution
    • 33  Inverse Gamma Distribution
    • 34  Rayleigh Distribution
    • 35  Erlang Distribution
    • 36  Logistic Distribution
    • 37  Laplace Distribution
    • 38  Gumbel Distribution
    • 39  Cauchy Distribution
    • 40  Triangular Distribution
    • 41  Power Distribution
    • 42  Beta Prime Distribution
    • 43  Sample Correlation Distribution
    • 44  Dirichlet Distribution
    • 45  Generalized Extreme Value (GEV) Distribution
    • 46  Frechet Distribution
    • 47  Noncentral t Distribution
    • 48  Noncentral F Distribution
    • 49  Inverse Chi-Squared Distribution
    • 50  Maxwell-Boltzmann Distribution
    • 51  Distribution Relationship Map

    • 52  Problems
  • Descriptive Statistics & Exploratory Data Analysis
    • 53  Types of Data
    • 54  Datasheets

    • 55  Frequency Plot (Bar Plot)
    • 56  Frequency Table
    • 57  Contingency Table
    • 58  Binomial Classification Metrics
    • 59  Confusion Matrix
    • 60  ROC Analysis

    • 61  Stem-and-Leaf Plot
    • 62  Histogram
    • 63  Data Quality Forensics
    • 64  Quantiles
    • 65  Central Tendency
    • 66  Variability
    • 67  Skewness & Kurtosis
    • 68  Concentration
    • 69  Notched Boxplot
    • 70  Scatterplot
    • 71  Pearson Correlation
    • 72  Rank Correlation
    • 73  Partial Pearson Correlation
    • 74  Simple Linear Regression
    • 75  Moments
    • 76  Quantile-Quantile Plot (QQ Plot)
    • 77  Normal Probability Plot
    • 78  Probability Plot Correlation Coefficient Plot (PPCC Plot)
    • 79  Box-Cox Normality Plot
    • 80  Kernel Density Estimation
    • 81  Bivariate Kernel Density Plot
    • 82  Conditional EDA: Panel Diagnostics
    • 83  Bootstrap Plot (Central Tendency)
    • 84  Survey Scores Rank Order Comparison
    • 85  Cronbach Alpha

    • 86  Equi-distant Time Series
    • 87  Time Series Plot (Run Sequence Plot)
    • 88  Mean Plot
    • 89  Blocked Bootstrap Plot (Central Tendency)
    • 90  Standard Deviation-Mean Plot
    • 91  Variance Reduction Matrix
    • 92  (Partial) Autocorrelation Function
    • 93  Periodogram & Cumulative Periodogram

    • 94  Problems
  • Hypothesis Testing
    • 95  Normal Distributions revisited
    • 96  The Population
    • 97  The Sample
    • 98  The One-Sided Hypothesis Test
    • 99  The Two-Sided Hypothesis Test
    • 100  When to use a one-sided or two-sided test?
    • 101  What if \(\sigma\) is unknown?
    • 102  The Central Limit Theorem (revisited)
    • 103  Statistical Test of the Population Mean with known Variance
    • 104  Statistical Test of the Population Mean with unknown Variance
    • 105  Statistical Test of the Variance
    • 106  Statistical Test of the Population Proportion
    • 107  Statistical Test of the Standard Deviation \(\sigma\)
    • 108  Statistical Test of the difference between Means -- Independent/Unpaired Samples
    • 109  Statistical Test of the difference between Means -- Dependent/Paired Samples
    • 110  Statistical Test of the difference between Variances -- Independent/Unpaired Samples

    • 111  Hypothesis Testing for Research Purposes
    • 112  Decision Thresholds, Alpha, and Confidence Levels
    • 113  Bayesian Inference for Decision-Making
    • 114  One Sample t-Test
    • 115  Skewness & Kurtosis Tests
    • 116  Paired Two Sample t-Test
    • 117  Wilcoxon Signed-Rank Test
    • 118  Unpaired Two Sample t-Test
    • 119  Unpaired Two Sample Welch Test
    • 120  Two One-Sided Tests (TOST) for Equivalence
    • 121  Mann-Whitney U test (Wilcoxon Rank-Sum Test)
    • 122  Bayesian Two Sample Test
    • 123  Median Test based on Notched Boxplots
    • 124  Chi-Squared Tests for Count Data
    • 125  Kolmogorov-Smirnov Test
    • 126  One Way Analysis of Variance (1-way ANOVA)
    • 127  Kruskal-Wallis Test
    • 128  Two Way Analysis of Variance (2-way ANOVA)
    • 129  Repeated Measures ANOVA
    • 130  Friedman Test
    • 131  Testing Correlations
    • 132  A Note on Causality

    • 133  Problems
  • Regression Models
    • 134  Simple Linear Regression Model (SLRM)
    • 135  Multiple Linear Regression Model (MLRM)
    • 136  Logistic Regression
    • 137  Generalized Linear Models
    • 138  Multinomial and Ordinal Logistic Regression
    • 139  Cox Proportional Hazards Regression
    • 140  Conditional Inference Trees
    • 141  Leaf Diagnostics for Conditional Inference Trees
    • 142  Conditional Random Forests
    • 143  Hypothesis Testing with Linear Regression Models (from a Practical Point of View)

    • 144  Problems
  • Introduction to Time Series Analysis
    • 145  Case: the Market of Health and Personal Care Products
    • 146  Decomposition of Time Series
    • 147  Ad hoc Forecasting of Time Series
  • Box-Jenkins Analysis
    • 148  Introduction to Box-Jenkins Analysis
    • 149  Theoretical Concepts
    • 150  Stationarity
    • 151  Identifying ARMA parameters
    • 152  Estimating ARMA Parameters and Residual Diagnostics
    • 153  Forecasting with ARIMA models
    • 154  Intervention Analysis
    • 155  Cross-Correlation Function
    • 156  Transfer Function Noise Models
    • 157  General-to-Specific Modeling
  • Model Building Strategies
    • 158  Introduction to Model Building Strategies
    • 159  Manual Model Building
    • 160  Model Validation
    • 161  Regularization Methods
    • 162  Hyperparameter Optimization Strategies
    • 163  Guided Model Building in Practice
    • 164  Diagnostics, Revision, and Guided Forecasting
    • 165  Leakage, Target Encoding, and Robust Regression
  • References
  • Appendices
    • Appendices
    • A  Method Selection Guide
    • B  Presentations and Teaching Materials
    • C  R Language Concepts for Statistical Computing
    • D  Matrix Algebra
    • E  Standard Normal Table (Gaussian Table)
    • F  Critical values of Student’s \(t\) distribution with \(\nu\) degrees of freedom
    • G  Upper-tail critical values of the \(\chi^2\)-distribution with \(\nu\) degrees of freedom
    • H  Lower-tail critical values of the \(\chi^2\)-distribution with \(\nu\) degrees of freedom

Table of contents

  • 50.1 Probability Density Function
  • 50.2 Purpose
  • 50.3 Distribution Function
  • 50.4 Moment Generating Function
  • 50.5 Expected Value
  • 50.6 Variance
  • 50.7 Median
  • 50.8 Mode
  • 50.9 Coefficient of Skewness
  • 50.10 Coefficient of Kurtosis
  • 50.11 Parameter Estimation
  • 50.12 R Module
    • 50.12.1 RFC
    • 50.12.2 Direct app link
    • 50.12.3 R Code
  • 50.13 Example
  • 50.14 Random Number Generator
  • 50.15 Property 1: 3D Gaussian Speed
  • 50.16 Property 2: Three Characteristic Speeds
  • 50.17 Property 3: Energy Distribution
  • 50.18 Property 4: Constant Shape Statistics
  • 50.19 Related Distributions 1: Chi Distribution
  • 50.20 Related Distributions 2: Rayleigh Distribution
  • 50.21 Related Distributions 3: Normal Distribution
  • 50.22 Related Distributions 4: Gamma Distribution
  1. Probability Distributions
  2. 50  Maxwell-Boltzmann Distribution

50  Maxwell-Boltzmann Distribution

The Maxwell-Boltzmann distribution describes the speed of particles in an ideal gas at thermal equilibrium. It is one of the cornerstones of statistical mechanics and kinetic theory, connecting the macroscopic quantity temperature to the microscopic distribution of molecular speeds.

Formally, the random variate \(V\) defined for the range \(V \geq 0\), is said to have a Maxwell-Boltzmann Distribution (i.e. \(V \sim \text{Maxwell}(a)\)) with scale parameter \(a > 0\). In the physical context, \(a = \sqrt{k_BT/m}\) where \(k_B\) is the Boltzmann constant, \(T\) is the absolute temperature, and \(m\) is the molecular mass. The Maxwell-Boltzmann distribution is a scaled Chi distribution with \(k = 3\) degrees of freedom: if \(X \sim \chi(3)\) then \(aX \sim \text{Maxwell}(a)\).

50.1 Probability Density Function

\[ f(v) = \sqrt{\frac{2}{\pi}}\,\frac{v^2}{a^3}\,\exp\!\left(-\frac{v^2}{2a^2}\right), \quad v \geq 0 \]

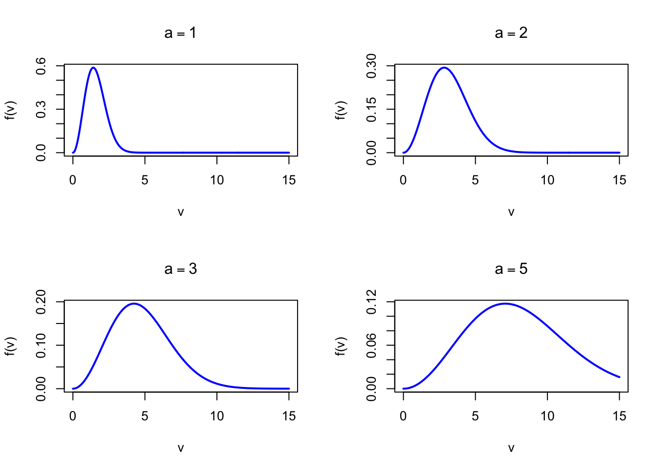
The figure below shows examples of the Maxwell-Boltzmann Probability Density Function for different scale values.

Code
dmaxwell <- function(v, a) {
  ifelse(v >= 0, sqrt(2/pi) * v^2 / a^3 * exp(-v^2 / (2 * a^2)), 0)
}

par(mfrow = c(2, 2))
v <- seq(0, 15, length = 500)

plot(v, dmaxwell(v, 1), type = "l", lwd = 2, col = "blue",
     xlab = "v", ylab = "f(v)", main = expression(a == 1))

plot(v, dmaxwell(v, 2), type = "l", lwd = 2, col = "blue",
     xlab = "v", ylab = "f(v)", main = expression(a == 2))

plot(v, dmaxwell(v, 3), type = "l", lwd = 2, col = "blue",
     xlab = "v", ylab = "f(v)", main = expression(a == 3))

plot(v, dmaxwell(v, 5), type = "l", lwd = 2, col = "blue",
     xlab = "v", ylab = "f(v)", main = expression(a == 5))

par(mfrow = c(1, 1))
Figure 50.1: Maxwell-Boltzmann Probability Density Function for various scale values

50.2 Purpose

The Maxwell-Boltzmann distribution is the fundamental speed distribution for particles in thermal equilibrium. It connects microscopic particle dynamics to macroscopic thermodynamic properties and underpins much of statistical physics. Common applications include:

  • Kinetic theory of gases: distribution of molecular speeds at a given temperature
  • Molecular dynamics simulations: initialization and validation of velocity distributions
  • Diffusion modeling: relating diffusion coefficients to particle speed distributions
  • Stellar atmospheres: spectral line broadening from thermal Doppler shifts
  • Thermodynamic equilibrium: deriving transport properties (viscosity, thermal conductivity)

Relation to the Chi distribution. The Maxwell-Boltzmann distribution is the Chi distribution with \(k = 3\) degrees of freedom, scaled by \(a\). This arises because the speed \(v = \sqrt{v_x^2 + v_y^2 + v_z^2}\) is the Euclidean norm of three independent \(N(0, a^2)\) velocity components.

50.3 Distribution Function

\[ F(v) = \text{erf}\!\left(\frac{v}{a\sqrt{2}}\right) - \sqrt{\frac{2}{\pi}}\,\frac{v}{a}\,\exp\!\left(-\frac{v^2}{2a^2}\right), \quad v \geq 0 \]

where \(\text{erf}(z) = \frac{2}{\sqrt{\pi}}\int_0^z e^{-t^2}\,dt\). In R, the CDF can be computed via the Chi-squared distribution: pchisq((v/a)^2, df = 3).

The figure below shows the Maxwell-Boltzmann Distribution Function for \(a = 2\).

Code
pmaxwell <- function(v, a) {
  ifelse(v >= 0, pchisq((v/a)^2, df = 3), 0)
}

v <- seq(0, 12, length = 500)
plot(v, pmaxwell(v, 2), type = "l", lwd = 2, col = "blue",
     xlab = "v", ylab = "F(v)", main = "Maxwell-Boltzmann Distribution Function",
     sub = expression(a == 2))
Figure 50.2: Maxwell-Boltzmann Distribution Function (a = 2)

50.4 Moment Generating Function

The moment generating function has no simple closed form. Raw moments are computed directly from the density:

\[ \mu_n' = a^n\, 2^{n/2}\,\frac{\Gamma\!\left(\frac{n+3}{2}\right)}{\Gamma\!\left(\frac{3}{2}\right)} \]

50.5 Expected Value

\[ \text{E}(V) = 2a\sqrt{\frac{2}{\pi}} \]

This is the mean speed \(\bar{v}\) of the particles. In the physical context with \(a = \sqrt{k_BT/m}\):

\[ \bar{v} = \sqrt{\frac{8k_BT}{\pi m}} \]

50.6 Variance

\[ \text{V}(V) = a^2\left(3 - \frac{8}{\pi}\right) \]

50.7 Median

The median has no simple closed form and must be computed numerically:

# Median of Maxwell-Boltzmann(a): numerical
a <- 2
pmaxwell <- function(v, a) pchisq((v/a)^2, df = 3)
uniroot(function(v) pmaxwell(v, a) - 0.5, c(0.001, 100))$root
[1] 3.076345

50.8 Mode

\[ \text{Mo}(V) = a\sqrt{2} \]

The mode is the most probable speed \(v_p\). In the physical context:

\[ v_p = \sqrt{\frac{2k_BT}{m}} \]

50.9 Coefficient of Skewness

\[ g_1 = \frac{2\sqrt{2}\,(16 - 5\pi)}{(3\pi - 8)^{3/2}} \approx 0.4857 \]

This is a fixed constant, independent of \(a\). The Maxwell-Boltzmann distribution is always positively skewed (right-skewed).

50.10 Coefficient of Kurtosis

\[ g_2 = 3 + \frac{4\left(-96 + 40\pi - 3\pi^2\right)}{(3\pi - 8)^2} \approx 3.108 \]

The excess kurtosis \(g_2 - 3 \approx 0.108\) is small and positive, indicating slightly heavier tails than the Normal distribution. This is a fixed constant, independent of \(a\).

50.11 Parameter Estimation

The MLE of \(a^2\) is:

\[ \hat a^2 = \frac{1}{3n}\sum_{i=1}^n v_i^2 \]

This follows from the equivalence with the Chi distribution: \(V^2/a^2 \sim \chi^2(3)\), so the sufficient statistic is \(\sum v_i^2\).

set.seed(42)
a_true <- 2

# Simulate Maxwell-Boltzmann data via 3D Gaussian speed
vx <- rnorm(200, 0, a_true)
vy <- rnorm(200, 0, a_true)
vz <- rnorm(200, 0, a_true)
v_obs <- sqrt(vx^2 + vy^2 + vz^2)

# MLE
a_hat <- sqrt(mean(v_obs^2) / 3)
cat("MLE a:", round(a_hat, 4), "\n")
cat("True a:", a_true, "\n")
MLE a: 1.9732 
True a: 2 

50.12 R Module

50.12.1 RFC

The Maxwell-Boltzmann Distribution module is available in RFC under the menu “Distributions / Maxwell-Boltzmann Distribution”.

50.12.2 Direct app link

  • https://shiny.wessa.net/maxwellboltzmann/

50.12.3 R Code

The following code demonstrates Maxwell-Boltzmann probability calculations:

a <- 2

# Custom density function
dmaxwell <- function(v, a) {
  ifelse(v >= 0, sqrt(2/pi) * v^2 / a^3 * exp(-v^2 / (2 * a^2)), 0)
}

# Custom CDF using Chi-squared
pmaxwell <- function(v, a) {
  ifelse(v >= 0, pchisq((v/a)^2, df = 3), 0)
}

# Density at v = 3
dmaxwell(3, a)

# P(V <= 3): distribution function
pmaxwell(3, a)

# Characteristic speeds
cat("Most probable speed (mode):", a * sqrt(2), "\n")
cat("Mean speed:", 2 * a * sqrt(2/pi), "\n")
cat("RMS speed:", a * sqrt(3), "\n")
[1] 0.2914146
[1] 0.4778328
Most probable speed (mode): 2.828427 
Mean speed: 3.191538 
RMS speed: 3.464102 

50.13 Example

Consider nitrogen (\(\text{N}_2\), molar mass \(M = 0.028\) kg/mol) molecules at room temperature \(T = 300\) K. Using \(k_B = 1.380649 \times 10^{-23}\) J/K and \(N_A = 6.02214 \times 10^{23}\) mol\(^{-1}\), the molecular mass is \(m = M/N_A\) and the scale parameter is \(a = \sqrt{k_BT/m}\).

# Physical constants
kB <- 1.380649e-23   # Boltzmann constant (J/K)
NA_const <- 6.02214076e23  # Avogadro's number (1/mol)

# Nitrogen at 300 K
M <- 0.028           # Molar mass (kg/mol)
T_kelvin <- 300      # Temperature (K)
m <- M / NA_const    # Molecular mass (kg)

# Scale parameter
a <- sqrt(kB * T_kelvin / m)

# Characteristic speeds (m/s)
v_p   <- a * sqrt(2)
v_avg <- 2 * a * sqrt(2/pi)
v_rms <- a * sqrt(3)

cat("Scale parameter a:", round(a, 2), "m/s\n")
cat("Most probable speed v_p:", round(v_p, 2), "m/s\n")
cat("Mean speed v_avg:", round(v_avg, 2), "m/s\n")
cat("RMS speed v_rms:", round(v_rms, 2), "m/s\n")

# P(V > 600 m/s) — fraction of fast molecules
pmaxwell <- function(v, a) pchisq((v/a)^2, df = 3)
cat("P(V > 600 m/s):", round(1 - pmaxwell(600, a), 4), "\n")
Scale parameter a: 298.47 m/s
Most probable speed v_p: 422.1 m/s
Mean speed v_avg: 476.29 m/s
RMS speed v_rms: 516.96 m/s
P(V > 600 m/s): 0.2571 
Interactive Shiny app (click to load).
Open in new tab

50.14 Random Number Generator

Maxwell-Boltzmann random variates are generated from three independent Normal variates. Since the speed is the Euclidean norm of the 3D velocity vector:

\[ V = \sqrt{V_x^2 + V_y^2 + V_z^2} \sim \text{Maxwell}(a) \quad \text{when } V_x, V_y, V_z \overset{\text{i.i.d.}}{\sim} N(0, a^2) \]

set.seed(123)
n <- 1000; a <- 2

# Generate Maxwell-Boltzmann via 3D Gaussian magnitude
vx <- rnorm(n, 0, a)
vy <- rnorm(n, 0, a)
vz <- rnorm(n, 0, a)
v_sim <- sqrt(vx^2 + vy^2 + vz^2)

cat("Simulated mean:", round(mean(v_sim), 4), "\n")
cat("Theoretical mean:", 2 * a * sqrt(2/pi), "\n")
cat("Simulated var:", round(var(v_sim), 4), "\n")
cat("Theoretical var:", a^2 * (3 - 8/pi), "\n")
Simulated mean: 3.1705 
Theoretical mean: 3.191538 
Simulated var: 1.7881 
Theoretical var: 1.814084 
Interactive Shiny app (click to load).
Open in new tab

50.15 Property 1: 3D Gaussian Speed

If \(V_x, V_y, V_z \overset{\text{i.i.d.}}{\sim} N(0, a^2)\) then:

\[ V = \sqrt{V_x^2 + V_y^2 + V_z^2} \sim \text{Maxwell}(a) \]

This makes the Maxwell-Boltzmann distribution the natural model for the speed (magnitude of the velocity vector) of particles whose velocity components are independently and identically normally distributed.

50.16 Property 2: Three Characteristic Speeds

The Maxwell-Boltzmann distribution has three characteristic speeds that appear frequently in kinetic theory:

\[ v_p = a\sqrt{2} < \bar{v} = 2a\sqrt{\frac{2}{\pi}} < v_{\text{rms}} = a\sqrt{3} \]

The most probable speed \(v_p\) (mode) is always less than the mean speed \(\bar{v}\), which is always less than the root-mean-square speed \(v_{\text{rms}}\). Their ratios are universal constants independent of temperature or molecular mass:

\[ v_p : \bar{v} : v_{\text{rms}} = 1 : 1.128 : 1.225 \]

50.17 Property 3: Energy Distribution

If \(V \sim \text{Maxwell}(a)\) then the kinetic energy \(E = \frac{1}{2}mv^2\) follows a Gamma distribution:

\[ E \sim \text{Gamma}\!\left(\frac{3}{2},\, \frac{1}{k_BT}\right) \]

The mean kinetic energy is \(\text{E}(E) = \frac{3}{2}k_BT\), which is the equipartition theorem result. See Chapter 29.

50.18 Property 4: Constant Shape Statistics

The coefficient of variation, skewness, and kurtosis of the Maxwell-Boltzmann distribution are all universal constants, independent of the scale parameter \(a\) (and therefore independent of temperature and molecular mass):

\[ \text{CV} = \sqrt{\frac{3\pi - 8}{8}} \approx 0.422 \]

50.19 Related Distributions 1: Chi Distribution

The Maxwell-Boltzmann distribution is the Chi distribution with \(k = 3\) degrees of freedom, scaled by \(a\): \(\text{Maxwell}(a) = a \cdot \chi(3)\) (see Chapter 22).

50.20 Related Distributions 2: Rayleigh Distribution

The Rayleigh distribution is the 2D analogue of the Maxwell-Boltzmann distribution — it describes the magnitude of a 2D Gaussian vector, whereas the Maxwell-Boltzmann describes the magnitude of a 3D Gaussian vector: \(\text{Rayleigh}(\sigma) = \sigma \cdot \chi(2)\) while \(\text{Maxwell}(a) = a \cdot \chi(3)\) (see Chapter 34).

50.21 Related Distributions 3: Normal Distribution

The individual velocity components \(V_x, V_y, V_z\) each follow a Normal distribution \(N(0, a^2)\), and the Maxwell-Boltzmann distribution arises as the norm of the 3D velocity vector (see Chapter 20).

50.22 Related Distributions 4: Gamma Distribution

The kinetic energy \(E = \frac{1}{2}mv^2\) of a Maxwell-Boltzmann distributed particle follows a Gamma distribution with shape \(3/2\) and rate \(1/(k_BT)\) (see Chapter 29).

49  Inverse Chi-Squared Distribution
51  Distribution Relationship Map

© 2026 Patrick Wessa. Provided as-is, without warranty.

Feedback: e-mail | Anonymous contributions: click to copy (Sats) | click to copy (XMR)

Cookie Preferences