• Descriptive
    • Moments
    • Concentration
    • Central Tendency
    • Variability
    • Stem-and-Leaf Plot
    • Histogram & Frequency Table
    • Data Quality Forensics
    • Conditional EDA
    • Quantiles
    • Kernel Density Estimation
    • Normal QQ Plot
    • Bootstrap Plot

    • Multivariate Descriptive Statistics
  • Distributions
    • Binomial Probabilities
    • Geometric Probabilities
    • Negative Binomial Probabilities
    • Hypergeometric Probabilities
    • Multinomial Probabilities
    • Dirichlet
    • Poisson Probabilities

    • Exponential
    • Gamma
    • Erlang
    • Weibull
    • Rayleigh
    • Maxwell-Boltzmann
    • Lognormal
    • Pareto
    • Inverse Gamma
    • Inverse Chi-Square

    • Beta
    • Power
    • Beta Prime (Inv. Beta)
    • Triangular

    • Normal (area)
    • Logistic
    • Laplace
    • Cauchy (standard)
    • Cauchy (location-scale)
    • Gumbel
    • Fréchet
    • Generalized Extreme Value

    • Normal RNG
    • ML Fitting
    • Tukey Lambda PPCC
    • Box-Cox Normality Plot
    • Noncentral t
    • Noncentral F
    • Sample Correlation r

    • Empirical Tests
  • Hypotheses
    • Theoretical Aspects of Hypothesis Testing
    • Bayesian Inference
    • Minimum Sample Size

    • Empirical Tests
    • Multivariate (pair-wise) Testing
  • Models
    • Manual Model Building
    • Guided Model Building
  • Time Series
    • Time Series Plot
    • Decomposition
    • Exponential Smoothing

    • Blocked Bootstrap Plot
    • Mean Plot
    • (P)ACF
    • VRM
    • Standard Deviation-Mean Plot
    • Spectral Analysis
    • ARIMA

    • Cross Correlation Function
    • Granger Causality
  1. Probability Distributions
  2. 28  Lognormal Distribution
  • Preface
  • Getting Started
    • 1  Introduction
    • 2  Why Do We Need Innovative Technology?
    • 3  Basic Definitions
    • 4  The Big Picture: Why We Analyze Data
  • Introduction to Probability
    • 5  Definitions of Probability
    • 6  Jeffreys’ axiom system
    • 7  Bayes’ Theorem
    • 8  Sensitivity and Specificity
    • 9  Naive Bayes Classifier
    • 10  Law of Large Numbers

    • 11  Problems
  • Probability Distributions
    • 12  Bernoulli Distribution
    • 13  Binomial Distribution
    • 14  Geometric Distribution
    • 15  Negative Binomial Distribution
    • 16  Hypergeometric Distribution
    • 17  Multinomial Distribution
    • 18  Poisson Distribution

    • 19  Uniform Distribution (Rectangular Distribution)
    • 20  Normal Distribution (Gaussian Distribution)
    • 21  Gaussian Naive Bayes Classifier
    • 22  Chi Distribution
    • 23  Chi-squared Distribution (1 parameter)
    • 24  Chi-squared Distribution (2 parameters)
    • 25  Student t-Distribution
    • 26  Fisher F-Distribution
    • 27  Exponential Distribution
    • 28  Lognormal Distribution
    • 29  Gamma Distribution
    • 30  Beta Distribution
    • 31  Weibull Distribution
    • 32  Pareto Distribution
    • 33  Inverse Gamma Distribution
    • 34  Rayleigh Distribution
    • 35  Erlang Distribution
    • 36  Logistic Distribution
    • 37  Laplace Distribution
    • 38  Gumbel Distribution
    • 39  Cauchy Distribution
    • 40  Triangular Distribution
    • 41  Power Distribution
    • 42  Beta Prime Distribution
    • 43  Sample Correlation Distribution
    • 44  Dirichlet Distribution
    • 45  Generalized Extreme Value (GEV) Distribution
    • 46  Frechet Distribution
    • 47  Noncentral t Distribution
    • 48  Noncentral F Distribution
    • 49  Inverse Chi-Squared Distribution
    • 50  Maxwell-Boltzmann Distribution
    • 51  Distribution Relationship Map

    • 52  Problems
  • Descriptive Statistics & Exploratory Data Analysis
    • 53  Types of Data
    • 54  Datasheets

    • 55  Frequency Plot (Bar Plot)
    • 56  Frequency Table
    • 57  Contingency Table
    • 58  Binomial Classification Metrics
    • 59  Confusion Matrix
    • 60  ROC Analysis

    • 61  Stem-and-Leaf Plot
    • 62  Histogram
    • 63  Data Quality Forensics
    • 64  Quantiles
    • 65  Central Tendency
    • 66  Variability
    • 67  Skewness & Kurtosis
    • 68  Concentration
    • 69  Notched Boxplot
    • 70  Scatterplot
    • 71  Pearson Correlation
    • 72  Rank Correlation
    • 73  Partial Pearson Correlation
    • 74  Simple Linear Regression
    • 75  Moments
    • 76  Quantile-Quantile Plot (QQ Plot)
    • 77  Normal Probability Plot
    • 78  Probability Plot Correlation Coefficient Plot (PPCC Plot)
    • 79  Box-Cox Normality Plot
    • 80  Kernel Density Estimation
    • 81  Bivariate Kernel Density Plot
    • 82  Conditional EDA: Panel Diagnostics
    • 83  Bootstrap Plot (Central Tendency)
    • 84  Survey Scores Rank Order Comparison
    • 85  Cronbach Alpha

    • 86  Equi-distant Time Series
    • 87  Time Series Plot (Run Sequence Plot)
    • 88  Mean Plot
    • 89  Blocked Bootstrap Plot (Central Tendency)
    • 90  Standard Deviation-Mean Plot
    • 91  Variance Reduction Matrix
    • 92  (Partial) Autocorrelation Function
    • 93  Periodogram & Cumulative Periodogram

    • 94  Problems
  • Hypothesis Testing
    • 95  Normal Distributions revisited
    • 96  The Population
    • 97  The Sample
    • 98  The One-Sided Hypothesis Test
    • 99  The Two-Sided Hypothesis Test
    • 100  When to use a one-sided or two-sided test?
    • 101  What if \(\sigma\) is unknown?
    • 102  The Central Limit Theorem (revisited)
    • 103  Statistical Test of the Population Mean with known Variance
    • 104  Statistical Test of the Population Mean with unknown Variance
    • 105  Statistical Test of the Variance
    • 106  Statistical Test of the Population Proportion
    • 107  Statistical Test of the Standard Deviation \(\sigma\)
    • 108  Statistical Test of the difference between Means -- Independent/Unpaired Samples
    • 109  Statistical Test of the difference between Means -- Dependent/Paired Samples
    • 110  Statistical Test of the difference between Variances -- Independent/Unpaired Samples

    • 111  Hypothesis Testing for Research Purposes
    • 112  Decision Thresholds, Alpha, and Confidence Levels
    • 113  Bayesian Inference for Decision-Making
    • 114  One Sample t-Test
    • 115  Skewness & Kurtosis Tests
    • 116  Paired Two Sample t-Test
    • 117  Wilcoxon Signed-Rank Test
    • 118  Unpaired Two Sample t-Test
    • 119  Unpaired Two Sample Welch Test
    • 120  Two One-Sided Tests (TOST) for Equivalence
    • 121  Mann-Whitney U test (Wilcoxon Rank-Sum Test)
    • 122  Bayesian Two Sample Test
    • 123  Median Test based on Notched Boxplots
    • 124  Chi-Squared Tests for Count Data
    • 125  Kolmogorov-Smirnov Test
    • 126  One Way Analysis of Variance (1-way ANOVA)
    • 127  Kruskal-Wallis Test
    • 128  Two Way Analysis of Variance (2-way ANOVA)
    • 129  Repeated Measures ANOVA
    • 130  Friedman Test
    • 131  Testing Correlations
    • 132  A Note on Causality

    • 133  Problems
  • Regression Models
    • 134  Simple Linear Regression Model (SLRM)
    • 135  Multiple Linear Regression Model (MLRM)
    • 136  Logistic Regression
    • 137  Generalized Linear Models
    • 138  Multinomial and Ordinal Logistic Regression
    • 139  Cox Proportional Hazards Regression
    • 140  Conditional Inference Trees
    • 141  Leaf Diagnostics for Conditional Inference Trees
    • 142  Conditional Random Forests
    • 143  Hypothesis Testing with Linear Regression Models (from a Practical Point of View)

    • 144  Problems
  • Introduction to Time Series Analysis
    • 145  Case: the Market of Health and Personal Care Products
    • 146  Decomposition of Time Series
    • 147  Ad hoc Forecasting of Time Series
  • Box-Jenkins Analysis
    • 148  Introduction to Box-Jenkins Analysis
    • 149  Theoretical Concepts
    • 150  Stationarity
    • 151  Identifying ARMA parameters
    • 152  Estimating ARMA Parameters and Residual Diagnostics
    • 153  Forecasting with ARIMA models
    • 154  Intervention Analysis
    • 155  Cross-Correlation Function
    • 156  Transfer Function Noise Models
    • 157  General-to-Specific Modeling
  • Model Building Strategies
    • 158  Introduction to Model Building Strategies
    • 159  Manual Model Building
    • 160  Model Validation
    • 161  Regularization Methods
    • 162  Hyperparameter Optimization Strategies
    • 163  Guided Model Building in Practice
    • 164  Diagnostics, Revision, and Guided Forecasting
    • 165  Leakage, Target Encoding, and Robust Regression
  • References
  • Appendices
    • Appendices
    • A  Method Selection Guide
    • B  Presentations and Teaching Materials
    • C  R Language Concepts for Statistical Computing
    • D  Matrix Algebra
    • E  Standard Normal Table (Gaussian Table)
    • F  Critical values of Student’s \(t\) distribution with \(\nu\) degrees of freedom
    • G  Upper-tail critical values of the \(\chi^2\)-distribution with \(\nu\) degrees of freedom
    • H  Lower-tail critical values of the \(\chi^2\)-distribution with \(\nu\) degrees of freedom

Table of contents

  • 28.1 Probability Density Function
  • 28.2 Purpose
  • 28.3 Distribution Function
  • 28.4 Moment Generating Function
  • 28.5 1st Uncentered Moment
  • 28.6 2nd Uncentered Moment
  • 28.7 3rd Uncentered Moment
  • 28.8 4th Uncentered Moment
  • 28.9 2nd Centered Moment
  • 28.10 3rd Centered Moment
  • 28.11 4th Centered Moment
  • 28.12 Expected Value
  • 28.13 Variance
  • 28.14 Median
  • 28.15 Mode
  • 28.16 Coefficient of Skewness
  • 28.17 Coefficient of Kurtosis
  • 28.18 Parameter Estimation
  • 28.19 R Module
    • 28.19.1 RFC
    • 28.19.2 Direct app link
    • 28.19.3 R Code
  • 28.20 Example
  • 28.21 Random Number Generator
  • 28.22 Property 1: Defining Relationship with the Normal Distribution
  • 28.23 Property 2: Closure Under Multiplication
  • 28.24 Property 3: Concentration as Shape Parameter Shrinks
  • 28.25 Related Distributions 1: Defined via Normal
  • 28.26 Related Distributions 2: Box-Cox Power Transform
  1. Probability Distributions
  2. 28  Lognormal Distribution

28  Lognormal Distribution

The Lognormal distribution is the natural model for positive-valued quantities that arise through multiplicative growth or accumulation. Where the Normal distribution describes phenomena built up by addition, the Lognormal describes phenomena built up by multiplication — income, stock prices, environmental concentrations, and biological sizes all tend to follow it.

Formally, the random variate \(X\) defined for the range \(X > 0\), is said to have a Lognormal Distribution (i.e. \(X \sim \text{LnN}(\mu, \sigma^2)\)) if \(\ln(X)\) follows a Normal Distribution with mean \(\mu \in \mathbb{R}\) and variance \(\sigma^2 > 0\).

Parameterization note. The parameters \(\mu\) and \(\sigma\) are the mean and standard deviation of \(\ln(X)\), not of \(X\) itself. The mean and variance of \(X\) are more complex functions of \(\mu\) and \(\sigma\) (see the Expected Value and Variance sections below). In R, these parameters are named meanlog (\(= \mu\)) and sdlog (\(= \sigma\)). For large values of \(\sigma\), the density peak concentrates very close to zero and the distribution becomes heavily right-skewed.

28.1 Probability Density Function

\[ f(x) = \frac{1}{x \sigma \sqrt{2\pi}} \exp\!\left(-\frac{(\ln x - \mu)^2}{2\sigma^2}\right), \quad x > 0 \]

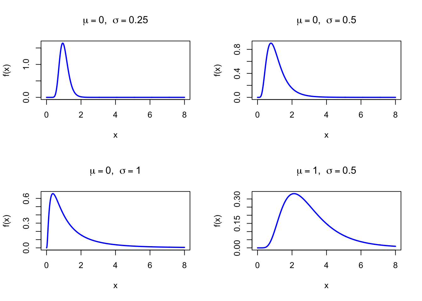
The figure below shows examples of the Lognormal Probability Density Function for different parameter combinations.

Code
par(mfrow = c(2, 2))
x <- seq(0.001, 8, length = 1000)

plot(x, dlnorm(x, meanlog = 0, sdlog = 0.25), type = "l", lwd = 2, col = "blue",
     xlab = "x", ylab = "f(x)", main = expression(paste(mu == 0, ",  ", sigma == 0.25)))

plot(x, dlnorm(x, meanlog = 0, sdlog = 0.5), type = "l", lwd = 2, col = "blue",
     xlab = "x", ylab = "f(x)", main = expression(paste(mu == 0, ",  ", sigma == 0.5)))

plot(x, dlnorm(x, meanlog = 0, sdlog = 1), type = "l", lwd = 2, col = "blue",
     xlab = "x", ylab = "f(x)", main = expression(paste(mu == 0, ",  ", sigma == 1)))

plot(x, dlnorm(x, meanlog = 1, sdlog = 0.5), type = "l", lwd = 2, col = "blue",
     xlab = "x", ylab = "f(x)", main = expression(paste(mu == 1, ",  ", sigma == 0.5)))

par(mfrow = c(1, 1))
Figure 28.1: Lognormal Probability Density Function for various parameter combinations

28.2 Purpose

The Lognormal distribution models positive quantities that arise as the product of many small independent factors. By the multiplicative analogue of the Central Limit Theorem, the logarithm of such a product is approximately Normal, so the product itself is approximately Lognormal. Common applications include:

  • Household income and individual wealth distributions
  • Stock prices and financial asset returns (multiplicative period-by-period changes)
  • Environmental concentrations: pollutant levels, water quality measurements
  • Biological sizes, growth rates, and incubation times
  • Latency and response times in computing and telecommunications systems

Relation to the discrete setting. There is no standard discrete counterpart of the Lognormal distribution. Its defining feature — the logarithm of the variable is Normal — has no natural discrete analog. The closest conceptual relatives are the Geometric and Negative Binomial distributions, which arise from multiplicative processes in discrete state spaces, and the Logarithmic series distribution, which has a log-linear tail. The Lognormal stands apart from the other continuous distributions in this chapter because it arises from multiplicative rather than additive accumulation of independent effects.

28.3 Distribution Function

\[ F(x) = \Phi\!\left(\frac{\ln x - \mu}{\sigma}\right), \quad x > 0 \]

where \(\Phi(\cdot)\) denotes the standard Normal distribution function (see Chapter 20).

The figure below shows the Lognormal Distribution Function for \(\mu = 0\) and \(\sigma = 0.5\).

Code
x <- seq(0, 6, length = 500)
plot(x, plnorm(x, meanlog = 0, sdlog = 0.5), type = "l", lwd = 2, col = "blue",
     xlab = "x", ylab = "F(x)", main = "Lognormal Distribution Function",
     sub = expression(paste(mu == 0, ",  ", sigma == 0.5)))
Figure 28.2: Lognormal Distribution Function (mu = 0, sigma = 0.5)

28.4 Moment Generating Function

The moment generating function \(M_X(t) = \text{E}(e^{tX})\) does not exist for any \(t > 0\). Because \(\text{E}(X^n) = \exp(n\mu + n^2\sigma^2/2)\) grows super-exponentially in \(n\), the Taylor series \(\sum_{n=0}^{\infty} t^n \text{E}(X^n)/n!\) diverges for all \(t > 0\). All moments of the Lognormal distribution are nevertheless finite.

28.5 1st Uncentered Moment

\[ \mu_1' = e^{\mu + \sigma^2/2} \]

28.6 2nd Uncentered Moment

\[ \mu_2' = e^{2\mu + 2\sigma^2} \]

28.7 3rd Uncentered Moment

\[ \mu_3' = e^{3\mu + 9\sigma^2/2} \]

28.8 4th Uncentered Moment

\[ \mu_4' = e^{4\mu + 8\sigma^2} \]

The general formula is \(\mu_n' = \text{E}(X^n) = \exp(n\mu + n^2\sigma^2/2)\).

28.9 2nd Centered Moment

\[ \mu_2 = \left(e^{\sigma^2} - 1\right) e^{2\mu + \sigma^2} \]

28.10 3rd Centered Moment

\[ \mu_3 = \left(e^{\sigma^2} - 1\right)^2 \left(e^{\sigma^2} + 2\right) e^{3\mu + 3\sigma^2/2} \]

28.11 4th Centered Moment

\[ \mu_4 = e^{4\mu + 2\sigma^2}\!\left(e^{6\sigma^2} - 4e^{3\sigma^2} + 6e^{\sigma^2} - 3\right) \]

28.12 Expected Value

\[ \text{E}(X) = e^{\mu + \sigma^2/2} \]

28.13 Variance

\[ \text{V}(X) = \left(e^{\sigma^2} - 1\right) e^{2\mu + \sigma^2} \]

28.14 Median

\[ \text{Med}(X) = e^{\mu} \]

The median depends only on \(\mu\), not on \(\sigma\).

28.15 Mode

\[ \text{Mo}(X) = e^{\mu - \sigma^2} \]

The mode is always strictly less than the median, which is always strictly less than the mean, reflecting the right-skewed shape of the distribution.

28.16 Coefficient of Skewness

\[ g_1 = \left(e^{\sigma^2} + 2\right)\sqrt{e^{\sigma^2} - 1} \]

The Lognormal distribution is always positively skewed. As \(\sigma \to 0\), the skewness approaches 0 (the distribution becomes approximately symmetric around \(e^\mu\)).

28.17 Coefficient of Kurtosis

\[ g_2 = e^{4\sigma^2} + 2e^{3\sigma^2} + 3e^{2\sigma^2} - 3 \]

The Lognormal distribution always has Pearson kurtosis greater than 3 (\(g_2 > 3\) for all \(\sigma > 0\)), indicating heavier tails than the Normal distribution.

28.18 Parameter Estimation

Taking logarithms transforms the problem to Normal parameter estimation. The maximum likelihood estimators are:

\[ \hat{\mu} = \frac{1}{n}\sum_{i=1}^{n} \ln(x_i) \]

\[ \hat{\sigma}^2 = \frac{1}{n}\sum_{i=1}^{n} \left(\ln(x_i) - \hat{\mu}\right)^2 \]

Note that \(\hat{\sigma}^2\) is the biased MLE; the unbiased estimator uses denominator \(n-1\).

28.19 R Module

28.19.1 RFC

The Lognormal Distribution module is available in RFC under the menu “Distributions / Lognormal Distribution”.

28.19.2 Direct app link

  • https://shiny.wessa.net/lognormal/

28.19.3 R Code

The following code demonstrates Lognormal probability calculations:

# Probability density function: f(x)
dlnorm(x = 50000, meanlog = 10, sdlog = 0.5)

# Distribution function: P(X <= x)
plnorm(q = 50000, meanlog = 10, sdlog = 0.5)

# Quantile function: find x such that P(X <= x) = p
qlnorm(p = 0.5, meanlog = 10, sdlog = 0.5)

# Generate random Lognormal numbers
set.seed(42)
rlnorm(n = 10, meanlog = 10, sdlog = 0.5)
[1] 4.161469e-06
[1] 0.9494513
[1] 22026.47
 [1] 43716.43 16608.18 26411.75 30225.20 26960.66 20888.16 46899.44 21008.25
 [9] 60428.24 21346.50

To fit a Lognormal distribution to observed data:

library(MASS)

# Example: annual income data (euros)
set.seed(7)
incomes <- rlnorm(50, meanlog = 10, sdlog = 0.5)

# Maximum likelihood estimation
fit <- fitdistr(incomes, "lognormal")
print(fit)

# Compare with direct log-transform approach
cat("\nDirect MLE: meanlog =", mean(log(incomes)),
    "  sdlog =", sqrt(mean((log(incomes) - mean(log(incomes)))^2)), "\n")
     meanlog        sdlog   
  10.11935540    0.49955185 
 ( 0.07064730) ( 0.04995519)

Direct MLE: meanlog = 10.11936   sdlog = 0.4995519 

28.20 Example

Annual household incomes in a region are modelled as Lognormal with \(\mu = 10\) (meanlog) and \(\sigma = 0.5\) (sdlog). The median income is \(e^{10} \approx 22{,}026\) EUR and the mean income is \(e^{10 + 0.25} \approx 28{,}403\) EUR. We compute several policy-relevant quantities:

mu_log <- 10
sd_log <- 0.5

# Median income
cat("Median income (EUR):", round(exp(mu_log)), "\n")

# Mean income
cat("Mean income (EUR):", round(exp(mu_log + sd_log^2 / 2)), "\n")

# P(income < 15000): share of households below a threshold
cat("P(income < 15000):", round(plnorm(15000, meanlog = mu_log, sdlog = sd_log), 4), "\n")

# 90th percentile income
cat("90th percentile (EUR):", round(qlnorm(0.9, meanlog = mu_log, sdlog = sd_log)), "\n")
Median income (EUR): 22026 
Mean income (EUR): 24959 
P(income < 15000): 0.2211 
90th percentile (EUR): 41805 
Interactive Shiny app (click to load).
Open in new tab

28.21 Random Number Generator

By definition, if \(Z \sim \text{N}(\mu, \sigma^2)\) then \(X = e^Z \sim \text{LnN}(\mu, \sigma^2)\). Thus Lognormal random variates are generated by exponentiating Normal random variates:

\[ X = e^{\mu + \sigma Z_0}, \quad Z_0 \sim \text{N}(0,1) \]

set.seed(123)
n      <- 1000
mu_log <- 0
sd_log <- 0.5

# Via Normal transformation
z <- rnorm(n, mean = 0, sd = 1)
x_transformed <- exp(mu_log + sd_log * z)

# Built-in function
x_rlnorm <- rlnorm(n, meanlog = mu_log, sdlog = sd_log)

cat("Transformed: mean =", round(mean(x_transformed), 4),
    "  median =", round(median(x_transformed), 4), "\n")
cat("rlnorm():    mean =", round(mean(x_rlnorm), 4),
    "  median =", round(median(x_rlnorm), 4), "\n")
cat("Theoretical: mean =", round(exp(mu_log + sd_log^2/2), 4),
    "  median =", round(exp(mu_log), 4), "\n")
Transformed: mean = 1.1411   median = 1.0046 
rlnorm():    mean = 1.1598   median = 1.0278 
Theoretical: mean = 1.1331   median = 1 
Code
set.seed(123)
x <- rlnorm(1000, meanlog = 0, sdlog = 0.5)
hist(x, breaks = 40, col = "steelblue", freq = FALSE,
     xlab = "x", main = "Lognormal Random Numbers (n = 1000, mu = 0, sigma = 0.5)")
curve(dlnorm(x, meanlog = 0, sdlog = 0.5), add = TRUE, col = "red", lwd = 2)
legend("topright", legend = "Theoretical density", col = "red", lwd = 2)
Figure 28.3: Histogram of simulated Lognormal random numbers (n = 1000, mu = 0, sigma = 0.5)
Interactive Shiny app (click to load).
Open in new tab

28.22 Property 1: Defining Relationship with the Normal Distribution

The Lognormal distribution is defined by its relationship to the Normal distribution: if \(Y \sim \text{N}(\mu, \sigma^2)\) then \(X = e^Y \sim \text{LnN}(\mu, \sigma^2)\). Equivalently, \(\ln(X) \sim \text{N}(\mu, \sigma^2)\) (see Chapter 20).

28.23 Property 2: Closure Under Multiplication

If \(X_1 \sim \text{LnN}(\mu_1, \sigma_1^2)\) and \(X_2 \sim \text{LnN}(\mu_2, \sigma_2^2)\) are independent, then their product is also Lognormal:

\[ X_1 X_2 \sim \text{LnN}(\mu_1 + \mu_2,\; \sigma_1^2 + \sigma_2^2) \]

This follows from the fact that \(\ln(X_1 X_2) = \ln X_1 + \ln X_2\) and the sum of independent Normals is Normal.

28.24 Property 3: Concentration as Shape Parameter Shrinks

As \(\sigma \to 0\), the Lognormal distribution degenerates: it concentrates all mass at \(e^\mu\). The mean, median, and mode all converge to \(e^\mu\), and the distribution becomes approximately Normal centered at \(e^\mu\).

28.25 Related Distributions 1: Defined via Normal

The Lognormal distribution is defined through the Normal distribution: \(\ln(X) \sim \text{N}(\mu, \sigma^2)\) implies \(X \sim \text{LnN}(\mu, \sigma^2)\) (see Chapter 20).

28.26 Related Distributions 2: Box-Cox Power Transform

The Box-Cox normality transform (see Chapter 79) generalizes the log transformation used to define the Lognormal. Finding the power parameter \(\lambda\) that most nearly normalizes a positive dataset subsumes the log transformation (\(\lambda = 0\) in the Box-Cox convention) as the special case corresponding to the Lognormal model.

27  Exponential Distribution
29  Gamma Distribution

© 2026 Patrick Wessa. Provided as-is, without warranty.

Feedback: e-mail | Anonymous contributions: click to copy (Sats) | click to copy (XMR)

Cookie Preferences