• Descriptive
    • Moments
    • Concentration
    • Central Tendency
    • Variability
    • Stem-and-Leaf Plot
    • Histogram & Frequency Table
    • Data Quality Forensics
    • Conditional EDA
    • Quantiles
    • Kernel Density Estimation
    • Normal QQ Plot
    • Bootstrap Plot

    • Multivariate Descriptive Statistics
  • Distributions
    • Binomial Probabilities
    • Geometric Probabilities
    • Negative Binomial Probabilities
    • Hypergeometric Probabilities
    • Multinomial Probabilities
    • Dirichlet
    • Poisson Probabilities

    • Exponential
    • Gamma
    • Erlang
    • Weibull
    • Rayleigh
    • Maxwell-Boltzmann
    • Lognormal
    • Pareto
    • Inverse Gamma
    • Inverse Chi-Square

    • Beta
    • Power
    • Beta Prime (Inv. Beta)
    • Triangular

    • Normal (area)
    • Logistic
    • Laplace
    • Cauchy (standard)
    • Cauchy (location-scale)
    • Gumbel
    • Fréchet
    • Generalized Extreme Value

    • Normal RNG
    • ML Fitting
    • Tukey Lambda PPCC
    • Box-Cox Normality Plot
    • Noncentral t
    • Noncentral F
    • Sample Correlation r

    • Empirical Tests
  • Hypotheses
    • Theoretical Aspects of Hypothesis Testing
    • Bayesian Inference
    • Minimum Sample Size

    • Empirical Tests
    • Multivariate (pair-wise) Testing
  • Models
    • Manual Model Building
    • Guided Model Building
  • Time Series
    • Time Series Plot
    • Decomposition
    • Exponential Smoothing

    • Blocked Bootstrap Plot
    • Mean Plot
    • (P)ACF
    • VRM
    • Standard Deviation-Mean Plot
    • Spectral Analysis
    • ARIMA

    • Cross Correlation Function
    • Granger Causality
  1. Probability Distributions
  2. 37  Laplace Distribution
  • Preface
  • Getting Started
    • 1  Introduction
    • 2  Why Do We Need Innovative Technology?
    • 3  Basic Definitions
    • 4  The Big Picture: Why We Analyze Data
  • Introduction to Probability
    • 5  Definitions of Probability
    • 6  Jeffreys’ axiom system
    • 7  Bayes’ Theorem
    • 8  Sensitivity and Specificity
    • 9  Naive Bayes Classifier
    • 10  Law of Large Numbers

    • 11  Problems
  • Probability Distributions
    • 12  Bernoulli Distribution
    • 13  Binomial Distribution
    • 14  Geometric Distribution
    • 15  Negative Binomial Distribution
    • 16  Hypergeometric Distribution
    • 17  Multinomial Distribution
    • 18  Poisson Distribution

    • 19  Uniform Distribution (Rectangular Distribution)
    • 20  Normal Distribution (Gaussian Distribution)
    • 21  Gaussian Naive Bayes Classifier
    • 22  Chi Distribution
    • 23  Chi-squared Distribution (1 parameter)
    • 24  Chi-squared Distribution (2 parameters)
    • 25  Student t-Distribution
    • 26  Fisher F-Distribution
    • 27  Exponential Distribution
    • 28  Lognormal Distribution
    • 29  Gamma Distribution
    • 30  Beta Distribution
    • 31  Weibull Distribution
    • 32  Pareto Distribution
    • 33  Inverse Gamma Distribution
    • 34  Rayleigh Distribution
    • 35  Erlang Distribution
    • 36  Logistic Distribution
    • 37  Laplace Distribution
    • 38  Gumbel Distribution
    • 39  Cauchy Distribution
    • 40  Triangular Distribution
    • 41  Power Distribution
    • 42  Beta Prime Distribution
    • 43  Sample Correlation Distribution
    • 44  Dirichlet Distribution
    • 45  Generalized Extreme Value (GEV) Distribution
    • 46  Frechet Distribution
    • 47  Noncentral t Distribution
    • 48  Noncentral F Distribution
    • 49  Inverse Chi-Squared Distribution
    • 50  Maxwell-Boltzmann Distribution
    • 51  Distribution Relationship Map

    • 52  Problems
  • Descriptive Statistics & Exploratory Data Analysis
    • 53  Types of Data
    • 54  Datasheets

    • 55  Frequency Plot (Bar Plot)
    • 56  Frequency Table
    • 57  Contingency Table
    • 58  Binomial Classification Metrics
    • 59  Confusion Matrix
    • 60  ROC Analysis

    • 61  Stem-and-Leaf Plot
    • 62  Histogram
    • 63  Data Quality Forensics
    • 64  Quantiles
    • 65  Central Tendency
    • 66  Variability
    • 67  Skewness & Kurtosis
    • 68  Concentration
    • 69  Notched Boxplot
    • 70  Scatterplot
    • 71  Pearson Correlation
    • 72  Rank Correlation
    • 73  Partial Pearson Correlation
    • 74  Simple Linear Regression
    • 75  Moments
    • 76  Quantile-Quantile Plot (QQ Plot)
    • 77  Normal Probability Plot
    • 78  Probability Plot Correlation Coefficient Plot (PPCC Plot)
    • 79  Box-Cox Normality Plot
    • 80  Kernel Density Estimation
    • 81  Bivariate Kernel Density Plot
    • 82  Conditional EDA: Panel Diagnostics
    • 83  Bootstrap Plot (Central Tendency)
    • 84  Survey Scores Rank Order Comparison
    • 85  Cronbach Alpha

    • 86  Equi-distant Time Series
    • 87  Time Series Plot (Run Sequence Plot)
    • 88  Mean Plot
    • 89  Blocked Bootstrap Plot (Central Tendency)
    • 90  Standard Deviation-Mean Plot
    • 91  Variance Reduction Matrix
    • 92  (Partial) Autocorrelation Function
    • 93  Periodogram & Cumulative Periodogram

    • 94  Problems
  • Hypothesis Testing
    • 95  Normal Distributions revisited
    • 96  The Population
    • 97  The Sample
    • 98  The One-Sided Hypothesis Test
    • 99  The Two-Sided Hypothesis Test
    • 100  When to use a one-sided or two-sided test?
    • 101  What if \(\sigma\) is unknown?
    • 102  The Central Limit Theorem (revisited)
    • 103  Statistical Test of the Population Mean with known Variance
    • 104  Statistical Test of the Population Mean with unknown Variance
    • 105  Statistical Test of the Variance
    • 106  Statistical Test of the Population Proportion
    • 107  Statistical Test of the Standard Deviation \(\sigma\)
    • 108  Statistical Test of the difference between Means -- Independent/Unpaired Samples
    • 109  Statistical Test of the difference between Means -- Dependent/Paired Samples
    • 110  Statistical Test of the difference between Variances -- Independent/Unpaired Samples

    • 111  Hypothesis Testing for Research Purposes
    • 112  Decision Thresholds, Alpha, and Confidence Levels
    • 113  Bayesian Inference for Decision-Making
    • 114  One Sample t-Test
    • 115  Skewness & Kurtosis Tests
    • 116  Paired Two Sample t-Test
    • 117  Wilcoxon Signed-Rank Test
    • 118  Unpaired Two Sample t-Test
    • 119  Unpaired Two Sample Welch Test
    • 120  Two One-Sided Tests (TOST) for Equivalence
    • 121  Mann-Whitney U test (Wilcoxon Rank-Sum Test)
    • 122  Bayesian Two Sample Test
    • 123  Median Test based on Notched Boxplots
    • 124  Chi-Squared Tests for Count Data
    • 125  Kolmogorov-Smirnov Test
    • 126  One Way Analysis of Variance (1-way ANOVA)
    • 127  Kruskal-Wallis Test
    • 128  Two Way Analysis of Variance (2-way ANOVA)
    • 129  Repeated Measures ANOVA
    • 130  Friedman Test
    • 131  Testing Correlations
    • 132  A Note on Causality

    • 133  Problems
  • Regression Models
    • 134  Simple Linear Regression Model (SLRM)
    • 135  Multiple Linear Regression Model (MLRM)
    • 136  Logistic Regression
    • 137  Generalized Linear Models
    • 138  Multinomial and Ordinal Logistic Regression
    • 139  Cox Proportional Hazards Regression
    • 140  Conditional Inference Trees
    • 141  Leaf Diagnostics for Conditional Inference Trees
    • 142  Conditional Random Forests
    • 143  Hypothesis Testing with Linear Regression Models (from a Practical Point of View)

    • 144  Problems
  • Introduction to Time Series Analysis
    • 145  Case: the Market of Health and Personal Care Products
    • 146  Decomposition of Time Series
    • 147  Ad hoc Forecasting of Time Series
  • Box-Jenkins Analysis
    • 148  Introduction to Box-Jenkins Analysis
    • 149  Theoretical Concepts
    • 150  Stationarity
    • 151  Identifying ARMA parameters
    • 152  Estimating ARMA Parameters and Residual Diagnostics
    • 153  Forecasting with ARIMA models
    • 154  Intervention Analysis
    • 155  Cross-Correlation Function
    • 156  Transfer Function Noise Models
    • 157  General-to-Specific Modeling
  • Model Building Strategies
    • 158  Introduction to Model Building Strategies
    • 159  Manual Model Building
    • 160  Model Validation
    • 161  Regularization Methods
    • 162  Hyperparameter Optimization Strategies
    • 163  Guided Model Building in Practice
    • 164  Diagnostics, Revision, and Guided Forecasting
    • 165  Leakage, Target Encoding, and Robust Regression
  • References
  • Appendices
    • Appendices
    • A  Method Selection Guide
    • B  Presentations and Teaching Materials
    • C  R Language Concepts for Statistical Computing
    • D  Matrix Algebra
    • E  Standard Normal Table (Gaussian Table)
    • F  Critical values of Student’s \(t\) distribution with \(\nu\) degrees of freedom
    • G  Upper-tail critical values of the \(\chi^2\)-distribution with \(\nu\) degrees of freedom
    • H  Lower-tail critical values of the \(\chi^2\)-distribution with \(\nu\) degrees of freedom

Table of contents

  • 37.1 Probability Density Function
  • 37.2 Purpose
  • 37.3 Distribution Function
  • 37.4 Moment Generating Function
  • 37.5 1st Uncentered Moment
  • 37.6 2nd Uncentered Moment
  • 37.7 3rd Uncentered Moment
  • 37.8 4th Uncentered Moment
  • 37.9 2nd Centered Moment
  • 37.10 3rd Centered Moment
  • 37.11 4th Centered Moment
  • 37.12 Expected Value
  • 37.13 Variance
  • 37.14 Median
  • 37.15 Mode
  • 37.16 Coefficient of Skewness
  • 37.17 Coefficient of Kurtosis
  • 37.18 Parameter Estimation
  • 37.19 R Module
    • 37.19.1 RFC
    • 37.19.2 Direct app link
    • 37.19.3 R Code
  • 37.20 Example
  • 37.21 Random Number Generator
  • 37.22 Property 1: Difference of Two Exponentials
  • 37.23 Property 2: L1 MLE
  • 37.24 Property 3: Kurtosis
  • 37.25 Related Distributions 1: Exponential Distribution
  • 37.26 Related Distributions 2: Normal Distribution
  1. Probability Distributions
  2. 37  Laplace Distribution

37  Laplace Distribution

The Laplace distribution — also called the double Exponential — consists of two Exponential tails joined at a central point. It is the distribution that minimizes the expected absolute deviation (rather than squared deviation), making it the natural model for data with frequent large deviations and for L1 (least-absolute-deviations) regression.

Formally, the random variate \(X\) defined for all of \(\mathbb{R}\), is said to have a Laplace Distribution (i.e. \(X \sim \text{Laplace}(\mu, b)\)) with location parameter \(\mu \in \mathbb{R}\) and scale parameter \(b > 0\). The Laplace distribution is not built into base R; custom density and distribution functions are used.

37.1 Probability Density Function

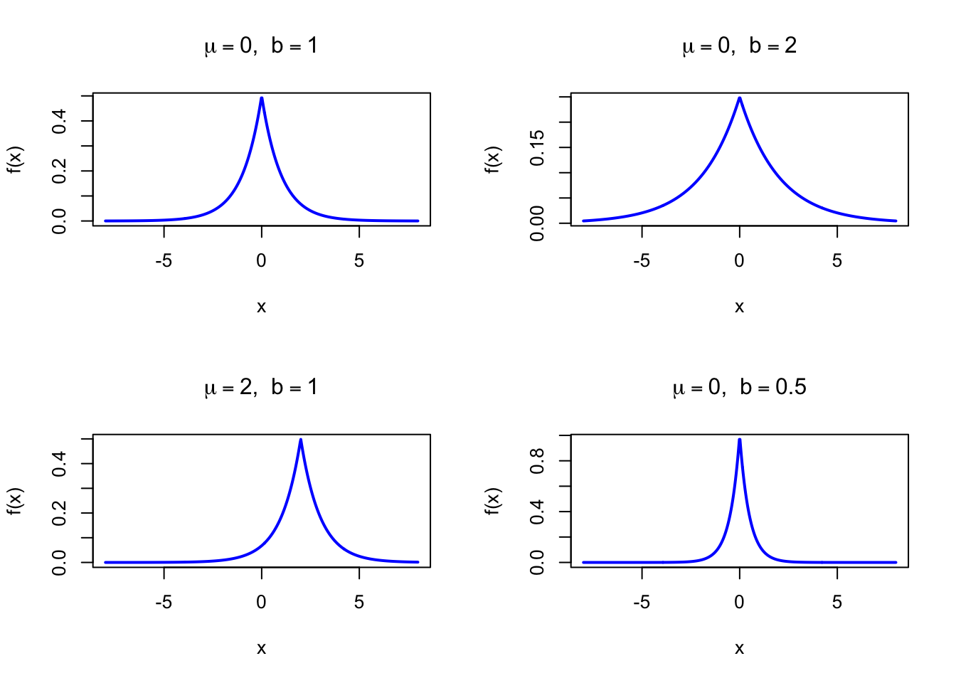
\[ f(x) = \frac{1}{2b}\exp\!\left(-\frac{|x-\mu|}{b}\right) \]

The figure below shows examples of the Laplace Probability Density Function for different parameter combinations.

Code
dlaplace <- function(x, mu, b) {
  exp(-abs(x - mu) / b) / (2 * b)
}

par(mfrow = c(2, 2))
x <- seq(-8, 8, length = 500)

plot(x, dlaplace(x, 0, 1), type = "l", lwd = 2, col = "blue",
     xlab = "x", ylab = "f(x)", main = expression(paste(mu == 0, ",  ", b == 1)))

plot(x, dlaplace(x, 0, 2), type = "l", lwd = 2, col = "blue",
     xlab = "x", ylab = "f(x)", main = expression(paste(mu == 0, ",  ", b == 2)))

plot(x, dlaplace(x, 2, 1), type = "l", lwd = 2, col = "blue",
     xlab = "x", ylab = "f(x)", main = expression(paste(mu == 2, ",  ", b == 1)))

plot(x, dlaplace(x, 0, 0.5), type = "l", lwd = 2, col = "blue",
     xlab = "x", ylab = "f(x)", main = expression(paste(mu == 0, ",  ", b == 0.5)))

par(mfrow = c(1, 1))
Figure 37.1: Laplace Probability Density Function for various parameter combinations

37.2 Purpose

The Laplace distribution is the double-sided Exponential — it places equal-weight Exponential tails on both sides of the location parameter. Because it minimizes the mean absolute error (MAE) rather than the mean squared error, its MLE corresponds to the sample median rather than the mean. Common applications include:

  • Financial daily returns and log-price changes (heavier tails than Normal)
  • Sparse signal recovery and LASSO regularization (Laplace prior on coefficients)
  • L1 regression (least absolute deviations): residuals assumed Laplace-distributed
  • Image processing: modeling wavelet coefficients which tend to be sparse
  • Robust statistics: less sensitive to outliers than the Normal distribution

Relation to the discrete setting. The Laplace is a double-sided Exponential; since the Exponential is the continuous analog of the Geometric distribution, the Laplace is the continuous analog of the discrete Laplace distribution (also called the bilateral geometric distribution), defined as the difference of two i.i.d. Geometric variates.

37.3 Distribution Function

\[ F(x) = \begin{cases} \dfrac{1}{2}\exp\!\left(\dfrac{x-\mu}{b}\right) & x \leq \mu \\[6pt] 1 - \dfrac{1}{2}\exp\!\left(-\dfrac{x-\mu}{b}\right) & x > \mu \end{cases} \]

The figure below shows the Laplace Distribution Function for \(\mu = 0\) and \(b = 1\).

Code
plaplace <- function(x, mu, b) {
  ifelse(x <= mu,
         0.5 * exp((x - mu) / b),
         1 - 0.5 * exp(-(x - mu) / b))
}

x <- seq(-6, 6, length = 500)
plot(x, plaplace(x, 0, 1), type = "l", lwd = 2, col = "blue",
     xlab = "x", ylab = "F(x)", main = "Laplace Distribution Function",
     sub = expression(paste(mu == 0, ",  ", b == 1)))
Figure 37.2: Laplace Distribution Function (location = 0, scale = 1)

37.4 Moment Generating Function

\[ M_X(t) = \frac{e^{\mu t}}{1 - b^2 t^2}, \quad |t| < \frac{1}{b} \]

37.5 1st Uncentered Moment

\[ \mu_1' = \mu \]

37.6 2nd Uncentered Moment

\[ \mu_2' = \mu^2 + 2b^2 \]

37.7 3rd Uncentered Moment

\[ \mu_3' = \mu^3 + 6\mu b^2 \]

37.8 4th Uncentered Moment

\[ \mu_4' = \mu^4 + 12\mu^2 b^2 + 24b^4 \]

37.9 2nd Centered Moment

\[ \mu_2 = 2b^2 \]

37.10 3rd Centered Moment

\[ \mu_3 = 0 \]

The distribution is symmetric about \(\mu\), so all odd centered moments vanish.

37.11 4th Centered Moment

\[ \mu_4 = 24b^4 \]

37.12 Expected Value

\[ \text{E}(X) = \mu \]

37.13 Variance

\[ \text{V}(X) = 2b^2 \]

37.14 Median

\[ \text{Med}(X) = \mu \]

37.15 Mode

\[ \text{Mo}(X) = \mu \]

The density has a sharp peak (cusp) at \(x = \mu\).

37.16 Coefficient of Skewness

\[ g_1 = 0 \]

The distribution is symmetric about \(\mu\).

37.17 Coefficient of Kurtosis

\[ g_2 = \frac{24b^4}{(2b^2)^2} = \frac{24b^4}{4b^4} = 6 \]

The excess kurtosis is \(g_2 - 3 = 3\), indicating substantially heavier tails than the Normal distribution.

37.18 Parameter Estimation

The MLE estimators have closed forms:

\[ \hat\mu = \tilde x \quad \text{(sample median)}, \qquad \hat b = \frac{1}{n}\sum_{i=1}^n |x_i - \hat\mu| \quad \text{(mean absolute deviation)} \]

set.seed(42)
# Simulate Laplace via difference of two Exponentials
mu_true <- 0; b_true <- 2
u <- runif(200)
x_obs <- mu_true + b_true * log(2*ifelse(u <= 0.5, u, 1-u)) * ifelse(u <= 0.5, 1, -1)

# MLE
mu_hat <- median(x_obs)
b_hat  <- mean(abs(x_obs - mu_hat))
cat("MLE mu:", round(mu_hat, 4), "\n")
cat("MLE b: ", round(b_hat, 4), "\n")
cat("True mu:", mu_true, "  True b:", b_true, "\n")
MLE mu: 0.235 
MLE b:  2.1062 
True mu: 0   True b: 2 

37.19 R Module

37.19.1 RFC

The Laplace Distribution module is available in RFC under the menu “Distributions / Laplace Distribution”.

37.19.2 Direct app link

  • https://shiny.wessa.net/laplace/

37.19.3 R Code

The following code demonstrates Laplace probability calculations:

mu <- 0; b <- 2

dlaplace <- function(x, mu, b) exp(-abs(x - mu) / b) / (2 * b)
plaplace <- function(x, mu, b) {
  ifelse(x <= mu, 0.5 * exp((x - mu)/b), 1 - 0.5 * exp(-(x - mu)/b))
}

# Density at x = 0
dlaplace(0, mu, b)

# P(|X| > 4): both tails beyond 4
1 - plaplace(4, mu, b) + plaplace(-4, mu, b)

# Mean and SD
cat("Mean:", mu, "\n")
cat("SD:", sqrt(2) * b, "\n")
[1] 0.25
[1] 0.1353353
Mean: 0 
SD: 2.828427 

37.20 Example

Daily financial log-returns are modeled as \(X \sim \text{Laplace}(\mu = 0, b = 2)\). The probability that the absolute return exceeds 4 is \(e^{-2} \approx 0.135\).

mu <- 0; b <- 2
plaplace <- function(x, mu, b) {
  ifelse(x <= mu, 0.5 * exp((x - mu)/b), 1 - 0.5 * exp(-(x - mu)/b))
}

# P(|return| > 4)
p_tail <- 2 * (1 - plaplace(4, mu, b))
cat("P(|return| > 4):", round(p_tail, 6), "\n")
cat("Exact value exp(-2):", exp(-2), "\n")

# Compare with Normal having same variance
sigma_norm <- sqrt(2) * b
p_norm <- 2 * pnorm(-4, 0, sigma_norm)
cat("Same under Normal:", round(p_norm, 6), "\n")
P(|return| > 4): 0.135335 
Exact value exp(-2): 0.1353353 
Same under Normal: 0.157299 
Interactive Shiny app (click to load).
Open in new tab

37.21 Random Number Generator

Laplace random variates are generated via the inverse-CDF method. Setting \(V = U - 1/2\) for \(U \sim \text{U}(0,1)\):

\[ X = \mu - b\,\text{sgn}(V)\ln(1 - 2|V|) \sim \text{Laplace}(\mu, b) \]

set.seed(123)
n <- 1000; mu <- 0; b <- 2

# Inverse-transform method
u <- runif(n)
v <- u - 0.5
x_inv <- mu - b * sign(v) * log(1 - 2*abs(v))

cat("Simulated mean:", round(mean(x_inv), 4), "\n")
cat("Theoretical mean:", mu, "\n")
cat("Simulated var:", round(var(x_inv), 4), "\n")
cat("Theoretical var:", 2 * b^2, "\n")
Simulated mean: -0.032 
Theoretical mean: 0 
Simulated var: 7.8711 
Theoretical var: 8 
Interactive Shiny app (click to load).
Open in new tab

37.22 Property 1: Difference of Two Exponentials

If \(Y_1, Y_2 \overset{\text{i.i.d.}}{\sim} \text{Exp}(1)\) then:

\[ X = \mu + b(Y_1 - Y_2) \sim \text{Laplace}(\mu, b) \]

This construction confirms the interpretation as a “double Exponential” and provides an alternative random number generator.

37.23 Property 2: L1 MLE

Maximizing the Laplace log-likelihood is equivalent to minimizing \(\sum|x_i - \mu|\), so the MLE of \(\mu\) is the sample median rather than the mean. This is the basis of L1 (least absolute deviations) regression.

37.24 Property 3: Kurtosis

The kurtosis \(g_2 = 6\) (excess = 3) is substantially greater than the Normal (\(g_2 = 3\)). The Laplace distribution has a sharp central peak and heavier tails, which makes it more sensitive to extreme values than the Logistic (\(g_2 = 4.2\)) but better at capturing impulsive noise than the Normal.

37.25 Related Distributions 1: Exponential Distribution

The Laplace is composed of two Exponential tails. If \(X \sim \text{Laplace}(0, b)\) then \(|X| \sim \text{Exp}(1/b)\) (see Chapter 27).

37.26 Related Distributions 2: Normal Distribution

The Normal distribution has lighter tails (\(g_2 = 3\)) and a smooth peak. The Laplace is a heavy-tailed, sharp-peaked alternative for symmetric continuous data (see Chapter 20).

36  Logistic Distribution
38  Gumbel Distribution

© 2026 Patrick Wessa. Provided as-is, without warranty.

Feedback: e-mail | Anonymous contributions: click to copy (Sats) | click to copy (XMR)

Cookie Preferences