• Descriptive
    • Moments
    • Concentration
    • Central Tendency
    • Variability
    • Stem-and-Leaf Plot
    • Histogram & Frequency Table
    • Data Quality Forensics
    • Conditional EDA
    • Quantiles
    • Kernel Density Estimation
    • Normal QQ Plot
    • Bootstrap Plot

    • Multivariate Descriptive Statistics
  • Distributions
    • Binomial Probabilities
    • Geometric Probabilities
    • Negative Binomial Probabilities
    • Hypergeometric Probabilities
    • Multinomial Probabilities
    • Dirichlet
    • Poisson Probabilities

    • Exponential
    • Gamma
    • Erlang
    • Weibull
    • Rayleigh
    • Maxwell-Boltzmann
    • Lognormal
    • Pareto
    • Inverse Gamma
    • Inverse Chi-Square

    • Beta
    • Power
    • Beta Prime (Inv. Beta)
    • Triangular

    • Normal (area)
    • Logistic
    • Laplace
    • Cauchy (standard)
    • Cauchy (location-scale)
    • Gumbel
    • Fréchet
    • Generalized Extreme Value

    • Normal RNG
    • ML Fitting
    • Tukey Lambda PPCC
    • Box-Cox Normality Plot
    • Noncentral t
    • Noncentral F
    • Sample Correlation r

    • Empirical Tests
  • Hypotheses
    • Theoretical Aspects of Hypothesis Testing
    • Bayesian Inference
    • Minimum Sample Size

    • Empirical Tests
    • Multivariate (pair-wise) Testing
  • Models
    • Manual Model Building
    • Guided Model Building
  • Time Series
    • Time Series Plot
    • Decomposition
    • Exponential Smoothing

    • Blocked Bootstrap Plot
    • Mean Plot
    • (P)ACF
    • VRM
    • Standard Deviation-Mean Plot
    • Spectral Analysis
    • ARIMA

    • Cross Correlation Function
    • Granger Causality
  1. Probability Distributions
  2. 27  Exponential Distribution
  • Preface
  • Getting Started
    • 1  Introduction
    • 2  Why Do We Need Innovative Technology?
    • 3  Basic Definitions
    • 4  The Big Picture: Why We Analyze Data
  • Introduction to Probability
    • 5  Definitions of Probability
    • 6  Jeffreys’ axiom system
    • 7  Bayes’ Theorem
    • 8  Sensitivity and Specificity
    • 9  Naive Bayes Classifier
    • 10  Law of Large Numbers

    • 11  Problems
  • Probability Distributions
    • 12  Bernoulli Distribution
    • 13  Binomial Distribution
    • 14  Geometric Distribution
    • 15  Negative Binomial Distribution
    • 16  Hypergeometric Distribution
    • 17  Multinomial Distribution
    • 18  Poisson Distribution

    • 19  Uniform Distribution (Rectangular Distribution)
    • 20  Normal Distribution (Gaussian Distribution)
    • 21  Gaussian Naive Bayes Classifier
    • 22  Chi Distribution
    • 23  Chi-squared Distribution (1 parameter)
    • 24  Chi-squared Distribution (2 parameters)
    • 25  Student t-Distribution
    • 26  Fisher F-Distribution
    • 27  Exponential Distribution
    • 28  Lognormal Distribution
    • 29  Gamma Distribution
    • 30  Beta Distribution
    • 31  Weibull Distribution
    • 32  Pareto Distribution
    • 33  Inverse Gamma Distribution
    • 34  Rayleigh Distribution
    • 35  Erlang Distribution
    • 36  Logistic Distribution
    • 37  Laplace Distribution
    • 38  Gumbel Distribution
    • 39  Cauchy Distribution
    • 40  Triangular Distribution
    • 41  Power Distribution
    • 42  Beta Prime Distribution
    • 43  Sample Correlation Distribution
    • 44  Dirichlet Distribution
    • 45  Generalized Extreme Value (GEV) Distribution
    • 46  Frechet Distribution
    • 47  Noncentral t Distribution
    • 48  Noncentral F Distribution
    • 49  Inverse Chi-Squared Distribution
    • 50  Maxwell-Boltzmann Distribution
    • 51  Distribution Relationship Map

    • 52  Problems
  • Descriptive Statistics & Exploratory Data Analysis
    • 53  Types of Data
    • 54  Datasheets

    • 55  Frequency Plot (Bar Plot)
    • 56  Frequency Table
    • 57  Contingency Table
    • 58  Binomial Classification Metrics
    • 59  Confusion Matrix
    • 60  ROC Analysis

    • 61  Stem-and-Leaf Plot
    • 62  Histogram
    • 63  Data Quality Forensics
    • 64  Quantiles
    • 65  Central Tendency
    • 66  Variability
    • 67  Skewness & Kurtosis
    • 68  Concentration
    • 69  Notched Boxplot
    • 70  Scatterplot
    • 71  Pearson Correlation
    • 72  Rank Correlation
    • 73  Partial Pearson Correlation
    • 74  Simple Linear Regression
    • 75  Moments
    • 76  Quantile-Quantile Plot (QQ Plot)
    • 77  Normal Probability Plot
    • 78  Probability Plot Correlation Coefficient Plot (PPCC Plot)
    • 79  Box-Cox Normality Plot
    • 80  Kernel Density Estimation
    • 81  Bivariate Kernel Density Plot
    • 82  Conditional EDA: Panel Diagnostics
    • 83  Bootstrap Plot (Central Tendency)
    • 84  Survey Scores Rank Order Comparison
    • 85  Cronbach Alpha

    • 86  Equi-distant Time Series
    • 87  Time Series Plot (Run Sequence Plot)
    • 88  Mean Plot
    • 89  Blocked Bootstrap Plot (Central Tendency)
    • 90  Standard Deviation-Mean Plot
    • 91  Variance Reduction Matrix
    • 92  (Partial) Autocorrelation Function
    • 93  Periodogram & Cumulative Periodogram

    • 94  Problems
  • Hypothesis Testing
    • 95  Normal Distributions revisited
    • 96  The Population
    • 97  The Sample
    • 98  The One-Sided Hypothesis Test
    • 99  The Two-Sided Hypothesis Test
    • 100  When to use a one-sided or two-sided test?
    • 101  What if \(\sigma\) is unknown?
    • 102  The Central Limit Theorem (revisited)
    • 103  Statistical Test of the Population Mean with known Variance
    • 104  Statistical Test of the Population Mean with unknown Variance
    • 105  Statistical Test of the Variance
    • 106  Statistical Test of the Population Proportion
    • 107  Statistical Test of the Standard Deviation \(\sigma\)
    • 108  Statistical Test of the difference between Means -- Independent/Unpaired Samples
    • 109  Statistical Test of the difference between Means -- Dependent/Paired Samples
    • 110  Statistical Test of the difference between Variances -- Independent/Unpaired Samples

    • 111  Hypothesis Testing for Research Purposes
    • 112  Decision Thresholds, Alpha, and Confidence Levels
    • 113  Bayesian Inference for Decision-Making
    • 114  One Sample t-Test
    • 115  Skewness & Kurtosis Tests
    • 116  Paired Two Sample t-Test
    • 117  Wilcoxon Signed-Rank Test
    • 118  Unpaired Two Sample t-Test
    • 119  Unpaired Two Sample Welch Test
    • 120  Two One-Sided Tests (TOST) for Equivalence
    • 121  Mann-Whitney U test (Wilcoxon Rank-Sum Test)
    • 122  Bayesian Two Sample Test
    • 123  Median Test based on Notched Boxplots
    • 124  Chi-Squared Tests for Count Data
    • 125  Kolmogorov-Smirnov Test
    • 126  One Way Analysis of Variance (1-way ANOVA)
    • 127  Kruskal-Wallis Test
    • 128  Two Way Analysis of Variance (2-way ANOVA)
    • 129  Repeated Measures ANOVA
    • 130  Friedman Test
    • 131  Testing Correlations
    • 132  A Note on Causality

    • 133  Problems
  • Regression Models
    • 134  Simple Linear Regression Model (SLRM)
    • 135  Multiple Linear Regression Model (MLRM)
    • 136  Logistic Regression
    • 137  Generalized Linear Models
    • 138  Multinomial and Ordinal Logistic Regression
    • 139  Cox Proportional Hazards Regression
    • 140  Conditional Inference Trees
    • 141  Leaf Diagnostics for Conditional Inference Trees
    • 142  Conditional Random Forests
    • 143  Hypothesis Testing with Linear Regression Models (from a Practical Point of View)

    • 144  Problems
  • Introduction to Time Series Analysis
    • 145  Case: the Market of Health and Personal Care Products
    • 146  Decomposition of Time Series
    • 147  Ad hoc Forecasting of Time Series
  • Box-Jenkins Analysis
    • 148  Introduction to Box-Jenkins Analysis
    • 149  Theoretical Concepts
    • 150  Stationarity
    • 151  Identifying ARMA parameters
    • 152  Estimating ARMA Parameters and Residual Diagnostics
    • 153  Forecasting with ARIMA models
    • 154  Intervention Analysis
    • 155  Cross-Correlation Function
    • 156  Transfer Function Noise Models
    • 157  General-to-Specific Modeling
  • Model Building Strategies
    • 158  Introduction to Model Building Strategies
    • 159  Manual Model Building
    • 160  Model Validation
    • 161  Regularization Methods
    • 162  Hyperparameter Optimization Strategies
    • 163  Guided Model Building in Practice
    • 164  Diagnostics, Revision, and Guided Forecasting
    • 165  Leakage, Target Encoding, and Robust Regression
  • References
  • Appendices
    • Appendices
    • A  Method Selection Guide
    • B  Presentations and Teaching Materials
    • C  R Language Concepts for Statistical Computing
    • D  Matrix Algebra
    • E  Standard Normal Table (Gaussian Table)
    • F  Critical values of Student’s \(t\) distribution with \(\nu\) degrees of freedom
    • G  Upper-tail critical values of the \(\chi^2\)-distribution with \(\nu\) degrees of freedom
    • H  Lower-tail critical values of the \(\chi^2\)-distribution with \(\nu\) degrees of freedom

Table of contents

  • 27.1 Probability Density Function
  • 27.2 Purpose
  • 27.3 Distribution Function
  • 27.4 Moment Generating Function
  • 27.5 1st Uncentered Moment
  • 27.6 2nd Uncentered Moment
  • 27.7 3rd Uncentered Moment
  • 27.8 4th Uncentered Moment
  • 27.9 2nd Centered Moment
  • 27.10 3rd Centered Moment
  • 27.11 4th Centered Moment
  • 27.12 Expected Value
  • 27.13 Variance
  • 27.14 Median
  • 27.15 Mode
  • 27.16 Coefficient of Skewness
  • 27.17 Coefficient of Kurtosis
  • 27.18 Parameter Estimation
  • 27.19 R Module
    • 27.19.1 RFC
    • 27.19.2 Direct app link
    • 27.19.3 R Code
  • 27.20 Example
  • 27.21 Random Number Generator
  • 27.22 Property 1: Memoryless Property
  • 27.23 Property 2: Minimum of Independent Exponentials
  • 27.24 Property 3: Coefficient of Variation Equals 1
  • 27.25 Related Distributions 1: Special Case of Gamma
  • 27.26 Related Distributions 2: Interarrival Times in a Poisson Process
  1. Probability Distributions
  2. 27  Exponential Distribution

27  Exponential Distribution

The Exponential distribution answers a single practical question: how long until the next event? Whenever events occur at a constant average rate — equipment failures, customer arrivals, radioactive decays — the gap between them follows an Exponential distribution.

Formally, the random variate \(X\) defined for the range \(X \in [0, \infty)\), is said to have an Exponential Distribution (i.e. \(X \sim \text{Exp}(\lambda)\)) with rate parameter \(\lambda > 0\).

Parameterization note. Some texts use the mean parameter \(\beta = 1/\lambda\) (so that \(\text{E}(X) = \beta\) directly). Exponential functions in base R (dexp, pexp, qexp, rexp) use rate; to work with scale \(\beta = 1/\lambda\), pass rate = 1/beta. Throughout this chapter we use the rate parameterization \(\lambda\).

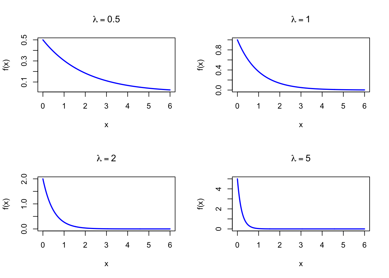
27.1 Probability Density Function

\[ f(x) = \lambda e^{-\lambda x}, \quad x \geq 0 \]

The figure below shows examples of the Exponential Probability Density Function for different values of \(\lambda\).

Code
par(mfrow = c(2, 2))
x <- seq(0, 6, length = 500)

plot(x, dexp(x, rate = 0.5), type = "l", lwd = 2, col = "blue",
     xlab = "x", ylab = "f(x)", main = expression(lambda == 0.5))

plot(x, dexp(x, rate = 1), type = "l", lwd = 2, col = "blue",
     xlab = "x", ylab = "f(x)", main = expression(lambda == 1))

plot(x, dexp(x, rate = 2), type = "l", lwd = 2, col = "blue",
     xlab = "x", ylab = "f(x)", main = expression(lambda == 2))

plot(x, dexp(x, rate = 5), type = "l", lwd = 2, col = "blue",
     xlab = "x", ylab = "f(x)", main = expression(lambda == 5))

par(mfrow = c(1, 1))
Figure 27.1: Exponential Probability Density Function for various values of lambda

27.2 Purpose

The Exponential distribution is used to model waiting times and lifetimes when the rate of events is constant over time — equivalently, when the probability of an event in the next small interval does not depend on how much time has already elapsed (the memoryless property). Common applications include:

  • Time between successive events in a Poisson process (interarrival times)
  • Time to failure in reliability engineering (electronic components, machinery)
  • Duration of telephone calls and customer service interactions
  • Response and service times in queuing models
  • Radioactive decay times in nuclear physics

Relation to the discrete setting. The Exponential distribution is the continuous analog of the Geometric distribution — both share the memoryless property. Where the Geometric counts the number of discrete Bernoulli trials until the first success, the Exponential measures the continuous waiting time until the first event in a Poisson process. In both cases, past history provides no information about future waiting: the process always “starts fresh.” Both distributions have a coefficient of variation equal to 1.

27.3 Distribution Function

\[ F(x) = 1 - e^{-\lambda x}, \quad x \geq 0 \]

The figure below shows the Exponential Distribution Function for \(\lambda = 1\).

Code
x <- seq(0, 6, length = 500)
plot(x, pexp(x, rate = 1), type = "l", lwd = 2, col = "blue",
     xlab = "x", ylab = "F(x)", main = "Exponential Distribution Function",
     sub = expression(lambda == 1))
Figure 27.2: Exponential Distribution Function (lambda = 1)

27.4 Moment Generating Function

\[ M_X(t) = \frac{\lambda}{\lambda - t}, \quad t < \lambda \]

27.5 1st Uncentered Moment

\[ \mu_1' = \frac{1}{\lambda} \]

27.6 2nd Uncentered Moment

\[ \mu_2' = \frac{2}{\lambda^2} \]

27.7 3rd Uncentered Moment

\[ \mu_3' = \frac{6}{\lambda^3} \]

27.8 4th Uncentered Moment

\[ \mu_4' = \frac{24}{\lambda^4} \]

27.9 2nd Centered Moment

\[ \mu_2 = \frac{1}{\lambda^2} \]

27.10 3rd Centered Moment

\[ \mu_3 = \frac{2}{\lambda^3} \]

27.11 4th Centered Moment

\[ \mu_4 = \frac{9}{\lambda^4} \]

27.12 Expected Value

\[ \text{E}(X) = \frac{1}{\lambda} \]

27.13 Variance

\[ \text{V}(X) = \frac{1}{\lambda^2} \]

27.14 Median

\[ \text{Med}(X) = \frac{\ln 2}{\lambda} \]

27.15 Mode

\[ \text{Mo}(X) = 0 \]

The density is strictly decreasing on \([0, \infty)\), so the mode is always at the left boundary of the support.

27.16 Coefficient of Skewness

\[ g_1 = 2 \]

The Exponential distribution is always positively skewed, with skewness equal to 2 regardless of \(\lambda\).

27.17 Coefficient of Kurtosis

\[ g_2 = 9 \]

The excess kurtosis is \(g_2 - 3 = 6\), indicating heavier tails than the Normal distribution.

27.18 Parameter Estimation

The maximum likelihood estimator of the rate parameter is the reciprocal of the sample mean:

\[ \hat{\lambda} = \frac{1}{\bar{x}} = \frac{n}{\sum_{i=1}^{n} x_i} \]

Note that \(1/\hat{\lambda} = \bar{x}\) is an unbiased estimator of \(1/\lambda = \text{E}(X)\). However, \(\hat{\lambda}\) itself is biased for \(\lambda\); the minimum-variance unbiased estimator of \(\lambda\) is \((n-1)/(n\bar{x})\).

27.19 R Module

27.19.1 RFC

The Exponential Distribution module is available in RFC under the menu “Distributions / Exponential Distribution”.

27.19.2 Direct app link

  • https://shiny.wessa.net/exponential/

27.19.3 R Code

The following code demonstrates Exponential probability calculations:

# Probability density function: f(x)
dexp(x = 100, rate = 0.005)

# Distribution function: P(X <= x)
pexp(q = 100, rate = 0.005)

# Quantile function: find x such that P(X <= x) = p
qexp(p = 0.5, rate = 0.005)

# Generate random Exponential numbers
set.seed(42)
rexp(n = 10, rate = 0.005)
[1] 0.003032653
[1] 0.3934693
[1] 138.6294
 [1]  39.66736 132.17905  56.69821   7.63838  94.63533 292.72543  62.79692
 [8]  82.02591 238.31956 142.97250

To fit an Exponential distribution to observed data:

library(MASS)

# Example: time-to-failure data (hours)
failures <- c(312, 87, 523, 145, 210, 403, 67, 289, 178, 356,
              94, 441, 233, 512, 162, 378, 55, 297, 189, 421)

# Maximum likelihood estimation
fit <- fitdistr(failures, "exponential")
print(fit)

# Compare with reciprocal of sample mean
cat("\nSample mean:", mean(failures), "\n")
cat("MLE rate (1/mean):", 1/mean(failures), "\n")
       rate    
  0.0037369208 
 (0.0008356009)

Sample mean: 267.6 
MLE rate (1/mean): 0.003736921 

27.20 Example

A data center monitors server uptime before hardware failure. Based on historical records, the mean time between failures (MTBF) is 200 hours, corresponding to a failure rate of \(\lambda = 1/200 = 0.005\) failures per hour. We model the time to failure as \(X \sim \text{Exp}(0.005)\).

lambda <- 0.005

# P(X <= 100): server fails within the first 100 hours
cat("P(failure within 100 h):", pexp(100, rate = lambda), "\n")

# P(X > 500): server survives beyond 500 hours
cat("P(survives beyond 500 h):", 1 - pexp(500, rate = lambda), "\n")

# Median time to failure
cat("Median time to failure (h):", qexp(0.5, rate = lambda), "\n")

# 90th percentile: 90% of failures occur before this time
cat("90th percentile (h):", qexp(0.9, rate = lambda), "\n")
P(failure within 100 h): 0.3934693 
P(survives beyond 500 h): 0.082085 
Median time to failure (h): 138.6294 
90th percentile (h): 460.517 

You can reproduce this exact scenario with the preconfigured Exponential app:

Interactive Shiny app (click to load).
Open in new tab

27.21 Random Number Generator

Exponential random variates can be generated from uniform random numbers via the inverse-CDF (probability integral transform). Since \(F(x) = 1 - e^{-\lambda x}\), setting \(U = F(X)\) and solving for \(X\) gives:

\[ X = -\frac{\ln(1 - U)}{\lambda} \sim \text{Exp}(\lambda) \quad \text{when } U \sim \text{U}(0,1) \]

Because \(1 - U\) is also uniform on \((0,1)\), the equivalent form \(X = -\ln(U)/\lambda\) is commonly used.

set.seed(123)
n     <- 1000
lambda <- 1

# Inverse-transform method
u <- runif(n)
x_inv <- -log(u) / lambda

# Built-in function
x_rexp <- rexp(n, rate = lambda)

cat("Inverse-transform: mean =", round(mean(x_inv), 4),
    "  var =", round(var(x_inv), 4), "\n")
cat("rexp():            mean =", round(mean(x_rexp), 4),
    "  var =", round(var(x_rexp), 4), "\n")
cat("Theoretical:       mean =", 1/lambda,
    "  var =", 1/lambda^2, "\n")
Inverse-transform: mean = 1.0064   var = 1.016 
rexp():            mean = 1.0331   var = 1.0425 
Theoretical:       mean = 1   var = 1 
Code
set.seed(123)
x <- rexp(1000, rate = 1)
hist(x, breaks = 30, col = "steelblue", freq = FALSE,
     xlab = "x", main = "Exponential Random Numbers (n = 1000, lambda = 1)")
curve(dexp(x, rate = 1), add = TRUE, col = "red", lwd = 2)
legend("topright", legend = "Theoretical density", col = "red", lwd = 2)
Figure 27.3: Histogram of simulated Exponential random numbers (n = 1000, lambda = 1)
Interactive Shiny app (click to load).
Open in new tab

27.22 Property 1: Memoryless Property

The Exponential distribution is the only continuous distribution with the memoryless property:

\[ \text{P}(X > s + t \mid X > s) = \text{P}(X > t) \quad \text{for all } s, t \geq 0 \]

Intuitively, if a server has already been running for \(s\) hours without failure, the distribution of remaining uptime is identical to the original distribution. Past survival provides no information about future failure.

27.23 Property 2: Minimum of Independent Exponentials

If \(X_1 \sim \text{Exp}(\lambda_1)\) and \(X_2 \sim \text{Exp}(\lambda_2)\) are independent, then their minimum is also exponentially distributed:

\[ \min(X_1, X_2) \sim \text{Exp}(\lambda_1 + \lambda_2) \]

More generally, the minimum of \(n\) independent exponentials with rates \(\lambda_1, \ldots, \lambda_n\) follows \(\text{Exp}(\lambda_1 + \cdots + \lambda_n)\).

27.24 Property 3: Coefficient of Variation Equals 1

The coefficient of variation (CV = standard deviation / mean) is always exactly 1:

\[ \text{CV} = \frac{\sqrt{1/\lambda^2}}{1/\lambda} = 1 \]

This holds for every value of \(\lambda\). An observed CV substantially different from 1 suggests the Exponential model may not be appropriate for the data.

27.25 Related Distributions 1: Special Case of Gamma

The Exponential distribution is a special case of the Gamma distribution with shape parameter equal to 1 (see Chapter 29):

\[ \text{Exp}(\lambda) = \text{Gamma}(1, \lambda) \]

27.26 Related Distributions 2: Interarrival Times in a Poisson Process

In a Poisson process with rate \(\lambda\), the times between consecutive events (interarrival times) are independent and identically distributed as \(\text{Exp}(\lambda)\) (see Chapter 18). Conversely, if interarrival times are i.i.d. \(\text{Exp}(\lambda)\), the count of events in any fixed interval follows \(\text{Pois}(\lambda \cdot \text{interval length})\).

26  Fisher F-Distribution
28  Lognormal Distribution

© 2026 Patrick Wessa. Provided as-is, without warranty.

Feedback: e-mail | Anonymous contributions: click to copy (Sats) | click to copy (XMR)

Cookie Preferences