• Descriptive
    • Moments
    • Concentration
    • Central Tendency
    • Variability
    • Stem-and-Leaf Plot
    • Histogram & Frequency Table
    • Data Quality Forensics
    • Conditional EDA
    • Quantiles
    • Kernel Density Estimation
    • Normal QQ Plot
    • Bootstrap Plot

    • Multivariate Descriptive Statistics
  • Distributions
    • Binomial Probabilities
    • Geometric Probabilities
    • Negative Binomial Probabilities
    • Hypergeometric Probabilities
    • Multinomial Probabilities
    • Dirichlet
    • Poisson Probabilities

    • Exponential
    • Gamma
    • Erlang
    • Weibull
    • Rayleigh
    • Maxwell-Boltzmann
    • Lognormal
    • Pareto
    • Inverse Gamma
    • Inverse Chi-Square

    • Beta
    • Power
    • Beta Prime (Inv. Beta)
    • Triangular

    • Normal (area)
    • Logistic
    • Laplace
    • Cauchy (standard)
    • Cauchy (location-scale)
    • Gumbel
    • Fréchet
    • Generalized Extreme Value

    • Normal RNG
    • ML Fitting
    • Tukey Lambda PPCC
    • Box-Cox Normality Plot
    • Noncentral t
    • Noncentral F
    • Sample Correlation r

    • Empirical Tests
  • Hypotheses
    • Theoretical Aspects of Hypothesis Testing
    • Bayesian Inference
    • Minimum Sample Size

    • Empirical Tests
    • Multivariate (pair-wise) Testing
  • Models
    • Manual Model Building
    • Guided Model Building
  • Time Series
    • Time Series Plot
    • Decomposition
    • Exponential Smoothing

    • Blocked Bootstrap Plot
    • Mean Plot
    • (P)ACF
    • VRM
    • Standard Deviation-Mean Plot
    • Spectral Analysis
    • ARIMA

    • Cross Correlation Function
    • Granger Causality
  1. Probability Distributions
  2. 33  Inverse Gamma Distribution
  • Preface
  • Getting Started
    • 1  Introduction
    • 2  Why Do We Need Innovative Technology?
    • 3  Basic Definitions
    • 4  The Big Picture: Why We Analyze Data
  • Introduction to Probability
    • 5  Definitions of Probability
    • 6  Jeffreys’ axiom system
    • 7  Bayes’ Theorem
    • 8  Sensitivity and Specificity
    • 9  Naive Bayes Classifier
    • 10  Law of Large Numbers

    • 11  Problems
  • Probability Distributions
    • 12  Bernoulli Distribution
    • 13  Binomial Distribution
    • 14  Geometric Distribution
    • 15  Negative Binomial Distribution
    • 16  Hypergeometric Distribution
    • 17  Multinomial Distribution
    • 18  Poisson Distribution

    • 19  Uniform Distribution (Rectangular Distribution)
    • 20  Normal Distribution (Gaussian Distribution)
    • 21  Gaussian Naive Bayes Classifier
    • 22  Chi Distribution
    • 23  Chi-squared Distribution (1 parameter)
    • 24  Chi-squared Distribution (2 parameters)
    • 25  Student t-Distribution
    • 26  Fisher F-Distribution
    • 27  Exponential Distribution
    • 28  Lognormal Distribution
    • 29  Gamma Distribution
    • 30  Beta Distribution
    • 31  Weibull Distribution
    • 32  Pareto Distribution
    • 33  Inverse Gamma Distribution
    • 34  Rayleigh Distribution
    • 35  Erlang Distribution
    • 36  Logistic Distribution
    • 37  Laplace Distribution
    • 38  Gumbel Distribution
    • 39  Cauchy Distribution
    • 40  Triangular Distribution
    • 41  Power Distribution
    • 42  Beta Prime Distribution
    • 43  Sample Correlation Distribution
    • 44  Dirichlet Distribution
    • 45  Generalized Extreme Value (GEV) Distribution
    • 46  Frechet Distribution
    • 47  Noncentral t Distribution
    • 48  Noncentral F Distribution
    • 49  Inverse Chi-Squared Distribution
    • 50  Maxwell-Boltzmann Distribution
    • 51  Distribution Relationship Map

    • 52  Problems
  • Descriptive Statistics & Exploratory Data Analysis
    • 53  Types of Data
    • 54  Datasheets

    • 55  Frequency Plot (Bar Plot)
    • 56  Frequency Table
    • 57  Contingency Table
    • 58  Binomial Classification Metrics
    • 59  Confusion Matrix
    • 60  ROC Analysis

    • 61  Stem-and-Leaf Plot
    • 62  Histogram
    • 63  Data Quality Forensics
    • 64  Quantiles
    • 65  Central Tendency
    • 66  Variability
    • 67  Skewness & Kurtosis
    • 68  Concentration
    • 69  Notched Boxplot
    • 70  Scatterplot
    • 71  Pearson Correlation
    • 72  Rank Correlation
    • 73  Partial Pearson Correlation
    • 74  Simple Linear Regression
    • 75  Moments
    • 76  Quantile-Quantile Plot (QQ Plot)
    • 77  Normal Probability Plot
    • 78  Probability Plot Correlation Coefficient Plot (PPCC Plot)
    • 79  Box-Cox Normality Plot
    • 80  Kernel Density Estimation
    • 81  Bivariate Kernel Density Plot
    • 82  Conditional EDA: Panel Diagnostics
    • 83  Bootstrap Plot (Central Tendency)
    • 84  Survey Scores Rank Order Comparison
    • 85  Cronbach Alpha

    • 86  Equi-distant Time Series
    • 87  Time Series Plot (Run Sequence Plot)
    • 88  Mean Plot
    • 89  Blocked Bootstrap Plot (Central Tendency)
    • 90  Standard Deviation-Mean Plot
    • 91  Variance Reduction Matrix
    • 92  (Partial) Autocorrelation Function
    • 93  Periodogram & Cumulative Periodogram

    • 94  Problems
  • Hypothesis Testing
    • 95  Normal Distributions revisited
    • 96  The Population
    • 97  The Sample
    • 98  The One-Sided Hypothesis Test
    • 99  The Two-Sided Hypothesis Test
    • 100  When to use a one-sided or two-sided test?
    • 101  What if \(\sigma\) is unknown?
    • 102  The Central Limit Theorem (revisited)
    • 103  Statistical Test of the Population Mean with known Variance
    • 104  Statistical Test of the Population Mean with unknown Variance
    • 105  Statistical Test of the Variance
    • 106  Statistical Test of the Population Proportion
    • 107  Statistical Test of the Standard Deviation \(\sigma\)
    • 108  Statistical Test of the difference between Means -- Independent/Unpaired Samples
    • 109  Statistical Test of the difference between Means -- Dependent/Paired Samples
    • 110  Statistical Test of the difference between Variances -- Independent/Unpaired Samples

    • 111  Hypothesis Testing for Research Purposes
    • 112  Decision Thresholds, Alpha, and Confidence Levels
    • 113  Bayesian Inference for Decision-Making
    • 114  One Sample t-Test
    • 115  Skewness & Kurtosis Tests
    • 116  Paired Two Sample t-Test
    • 117  Wilcoxon Signed-Rank Test
    • 118  Unpaired Two Sample t-Test
    • 119  Unpaired Two Sample Welch Test
    • 120  Two One-Sided Tests (TOST) for Equivalence
    • 121  Mann-Whitney U test (Wilcoxon Rank-Sum Test)
    • 122  Bayesian Two Sample Test
    • 123  Median Test based on Notched Boxplots
    • 124  Chi-Squared Tests for Count Data
    • 125  Kolmogorov-Smirnov Test
    • 126  One Way Analysis of Variance (1-way ANOVA)
    • 127  Kruskal-Wallis Test
    • 128  Two Way Analysis of Variance (2-way ANOVA)
    • 129  Repeated Measures ANOVA
    • 130  Friedman Test
    • 131  Testing Correlations
    • 132  A Note on Causality

    • 133  Problems
  • Regression Models
    • 134  Simple Linear Regression Model (SLRM)
    • 135  Multiple Linear Regression Model (MLRM)
    • 136  Logistic Regression
    • 137  Generalized Linear Models
    • 138  Multinomial and Ordinal Logistic Regression
    • 139  Cox Proportional Hazards Regression
    • 140  Conditional Inference Trees
    • 141  Leaf Diagnostics for Conditional Inference Trees
    • 142  Conditional Random Forests
    • 143  Hypothesis Testing with Linear Regression Models (from a Practical Point of View)

    • 144  Problems
  • Introduction to Time Series Analysis
    • 145  Case: the Market of Health and Personal Care Products
    • 146  Decomposition of Time Series
    • 147  Ad hoc Forecasting of Time Series
  • Box-Jenkins Analysis
    • 148  Introduction to Box-Jenkins Analysis
    • 149  Theoretical Concepts
    • 150  Stationarity
    • 151  Identifying ARMA parameters
    • 152  Estimating ARMA Parameters and Residual Diagnostics
    • 153  Forecasting with ARIMA models
    • 154  Intervention Analysis
    • 155  Cross-Correlation Function
    • 156  Transfer Function Noise Models
    • 157  General-to-Specific Modeling
  • Model Building Strategies
    • 158  Introduction to Model Building Strategies
    • 159  Manual Model Building
    • 160  Model Validation
    • 161  Regularization Methods
    • 162  Hyperparameter Optimization Strategies
    • 163  Guided Model Building in Practice
    • 164  Diagnostics, Revision, and Guided Forecasting
    • 165  Leakage, Target Encoding, and Robust Regression
  • References
  • Appendices
    • Appendices
    • A  Method Selection Guide
    • B  Presentations and Teaching Materials
    • C  R Language Concepts for Statistical Computing
    • D  Matrix Algebra
    • E  Standard Normal Table (Gaussian Table)
    • F  Critical values of Student’s \(t\) distribution with \(\nu\) degrees of freedom
    • G  Upper-tail critical values of the \(\chi^2\)-distribution with \(\nu\) degrees of freedom
    • H  Lower-tail critical values of the \(\chi^2\)-distribution with \(\nu\) degrees of freedom

Table of contents

  • 33.1 Probability Density Function
  • 33.2 Purpose
  • 33.3 Distribution Function
  • 33.4 Moment Generating Function
  • 33.5 1st Uncentered Moment
  • 33.6 2nd Uncentered Moment
  • 33.7 3rd Uncentered Moment
  • 33.8 4th Uncentered Moment
  • 33.9 2nd Centered Moment
  • 33.10 3rd Centered Moment
  • 33.11 4th Centered Moment
  • 33.12 Expected Value
  • 33.13 Variance
  • 33.14 Median
  • 33.15 Mode
  • 33.16 Coefficient of Skewness
  • 33.17 Coefficient of Kurtosis
  • 33.18 Parameter Estimation
  • 33.19 R Module
    • 33.19.1 RFC
    • 33.19.2 Direct app link
    • 33.19.3 R Code
  • 33.20 Example
  • 33.21 Random Number Generator
  • 33.22 Property 1: Reciprocal Relationship with Gamma
  • 33.23 Property 2: Conjugate Prior for Normal Variance
  • 33.24 Property 3: Scale-Inverse-Chi-Squared
  • 33.25 Related Distributions 1: Gamma Distribution
  • 33.26 Related Distributions 2: Chi-Squared Distribution
  • 33.27 Related Distributions 3: Inverse Chi-Squared Distribution
  1. Probability Distributions
  2. 33  Inverse Gamma Distribution

33  Inverse Gamma Distribution

The Inverse Gamma distribution is the distribution of the reciprocal of a Gamma random variable. In Bayesian statistics it is the standard conjugate prior for the variance \(\sigma^2\) of a Normal distribution, and it arises whenever one models precision or scale uncertainty.

Formally, the random variate \(X\) defined for the range \(X > 0\), is said to have an Inverse Gamma Distribution (i.e. \(X \sim \text{InvGamma}(\alpha, \beta)\)) with shape parameter \(\alpha > 0\) and scale parameter \(\beta > 0\). If \(Y \sim \text{Gamma}(\alpha, \beta)\) then \(X = 1/Y \sim \text{InvGamma}(\alpha, \beta)\).

33.1 Probability Density Function

\[ f(x) = \frac{\beta^\alpha}{\Gamma(\alpha)}\,x^{-\alpha-1}\exp(-\beta/x), \quad x > 0 \]

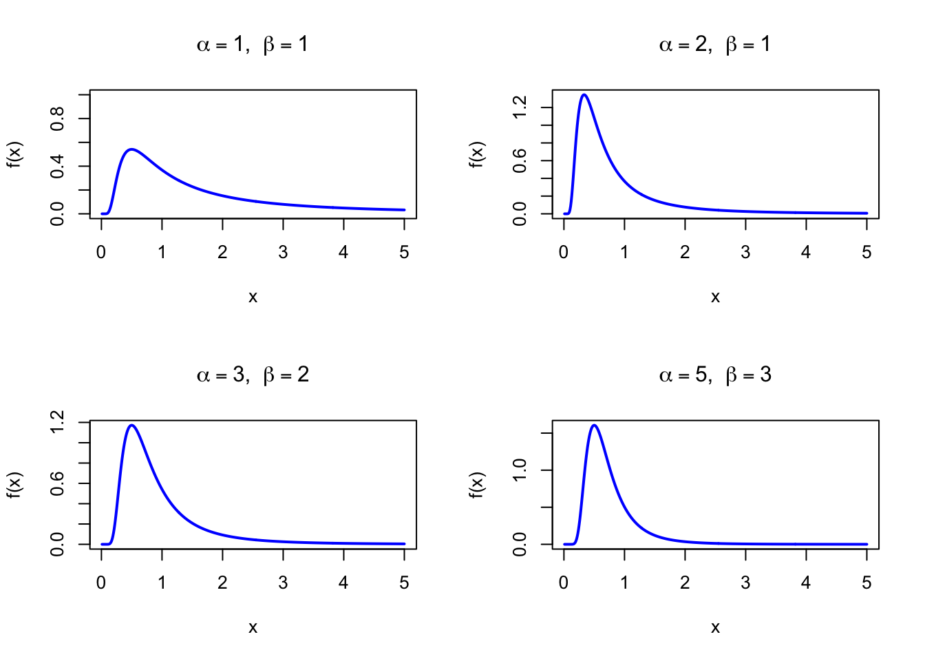
The figure below shows examples of the Inverse Gamma Probability Density Function for different parameter combinations.

Code
dinvgamma <- function(x, alpha, beta) {
  ifelse(x > 0, beta^alpha / gamma(alpha) * x^(-alpha - 1) * exp(-beta / x), 0)
}

par(mfrow = c(2, 2))
x <- seq(0.01, 5, length = 500)

plot(x, dinvgamma(x, 1, 1), type = "l", lwd = 2, col = "blue",
     xlab = "x", ylab = "f(x)", main = expression(paste(alpha == 1, ",  ", beta == 1)),
     ylim = c(0, 1))

plot(x, dinvgamma(x, 2, 1), type = "l", lwd = 2, col = "blue",
     xlab = "x", ylab = "f(x)", main = expression(paste(alpha == 2, ",  ", beta == 1)))

plot(x, dinvgamma(x, 3, 2), type = "l", lwd = 2, col = "blue",
     xlab = "x", ylab = "f(x)", main = expression(paste(alpha == 3, ",  ", beta == 2)))

plot(x, dinvgamma(x, 5, 3), type = "l", lwd = 2, col = "blue",
     xlab = "x", ylab = "f(x)", main = expression(paste(alpha == 5, ",  ", beta == 3)))

par(mfrow = c(1, 1))
Figure 33.1: Inverse Gamma Probability Density Function for various parameter combinations

33.2 Purpose

The Inverse Gamma distribution arises naturally as the reciprocal of a Gamma random variable and plays a central role in Bayesian hierarchical modeling. Its most important application is as a conjugate prior for the variance parameter of a Normal likelihood. Common applications include:

  • Bayesian prior for the variance \(\sigma^2\) in Normal-Normal models (conjugate prior)
  • Posterior distribution of variance after observing Gaussian data
  • Modeling scale or spread parameters that must be positive
  • Scale-inverse-chi-squared distribution (reparameterized Inverse Gamma) in objective Bayes
  • Mixing distribution in hierarchical models (e.g., Student’s t as Normal-Inverse-Gamma mixture)

Relation to the discrete setting. The Inverse Gamma has no direct discrete analog. Conceptually, it mirrors the Negative Binomial as a mixing distribution: just as a Poisson-Gamma mixture yields the Negative Binomial for counts, an analogous continuous hierarchy uses the Inverse Gamma to model scale uncertainty.

33.3 Distribution Function

\[ F(x) = \frac{\Gamma(\alpha,\,\beta/x)}{\Gamma(\alpha)}, \quad x > 0 \]

where \(\Gamma(\alpha, z) = \int_z^\infty t^{\alpha-1} e^{-t}\, dt\) is the upper incomplete gamma function. In R: pgamma(1/x, shape = alpha, rate = beta, lower.tail = FALSE) (note: Gamma rate = beta matches the InvGamma scale parameter \(\beta\)).

The figure below shows the Inverse Gamma Distribution Function for \(\alpha = 3\) and \(\beta = 2\).

Code
pinvgamma <- function(x, alpha, beta) {
  pgamma(1/x, shape = alpha, rate = beta, lower.tail = FALSE)
}

x <- seq(0.01, 6, length = 500)
plot(x, pinvgamma(x, 3, 2), type = "l", lwd = 2, col = "blue",
     xlab = "x", ylab = "F(x)", main = "Inverse Gamma Distribution Function",
     sub = expression(paste(alpha == 3, ",  ", beta == 2)))
Figure 33.2: Inverse Gamma Distribution Function (alpha = 3, beta = 2)

33.4 Moment Generating Function

The moment generating function of the Inverse Gamma distribution does not exist for \(t > 0\).

33.5 1st Uncentered Moment

\[ \mu_1' = \frac{\beta}{\alpha - 1}, \quad \alpha > 1 \]

33.6 2nd Uncentered Moment

\[ \mu_2' = \frac{\beta^2}{(\alpha-1)(\alpha-2)}, \quad \alpha > 2 \]

33.7 3rd Uncentered Moment

\[ \mu_3' = \frac{\beta^3}{(\alpha-1)(\alpha-2)(\alpha-3)}, \quad \alpha > 3 \]

33.8 4th Uncentered Moment

\[ \mu_4' = \frac{\beta^4}{(\alpha-1)(\alpha-2)(\alpha-3)(\alpha-4)}, \quad \alpha > 4 \]

In general: \(\mu_n' = \dfrac{\beta^n\,\Gamma(\alpha-n)}{\Gamma(\alpha)}\) for \(n < \alpha\).

33.9 2nd Centered Moment

\[ \mu_2 = \frac{\beta^2}{(\alpha-1)^2(\alpha-2)}, \quad \alpha > 2 \]

33.10 3rd Centered Moment

Obtained by expanding raw moments; requires \(\alpha > 3\).

33.11 4th Centered Moment

Obtained by expanding raw moments; requires \(\alpha > 4\).

33.12 Expected Value

\[ \text{E}(X) = \frac{\beta}{\alpha - 1}, \quad \alpha > 1 \]

The mean is undefined for \(\alpha \leq 1\).

33.13 Variance

\[ \text{V}(X) = \frac{\beta^2}{(\alpha-1)^2(\alpha-2)}, \quad \alpha > 2 \]

33.14 Median

The median has no closed form and must be computed numerically:

# Median of InvGamma(alpha, beta): numerical
alpha <- 3; beta <- 2
pinvgamma <- function(x, alpha, beta) pgamma(1/x, shape = alpha, rate = beta, lower.tail = FALSE)
uniroot(function(x) pinvgamma(x, alpha, beta) - 0.5, c(0.001, 1000))$root
[1] 0.7479267

33.15 Mode

\[ \text{Mo}(X) = \frac{\beta}{\alpha + 1} \]

33.16 Coefficient of Skewness

\[ g_1 = \frac{4\sqrt{\alpha-2}}{\alpha-3}, \quad \alpha > 3 \]

The Inverse Gamma distribution is always positively skewed.

33.17 Coefficient of Kurtosis

\[ g_2 = 3 + \frac{30\alpha - 66}{(\alpha-3)(\alpha-4)}, \quad \alpha > 4 \]

33.18 Parameter Estimation

MLE is obtained numerically. Method-of-moments starting values:

\[ \tilde\alpha = \frac{\bar x^2}{s^2} + 2, \qquad \tilde\beta = \bar x\,(\tilde\alpha - 1) \]

# Simulate InvGamma(3, 2) data and estimate parameters
set.seed(42)
alpha_true <- 3; beta_true <- 2
x_sim <- 1 / rgamma(100, shape = alpha_true, rate = beta_true)

# Method-of-moments starting values
xbar <- mean(x_sim); s2 <- var(x_sim)
alpha_mom <- xbar^2 / s2 + 2
beta_mom  <- xbar * (alpha_mom - 1)
cat("MoM alpha:", round(alpha_mom, 4), "  MoM beta:", round(beta_mom, 4), "\n")
cat("True alpha:", alpha_true, "  True beta:", beta_true, "\n")
MoM alpha: 3.3236   MoM beta: 2.3767 
True alpha: 3   True beta: 2 

33.19 R Module

33.19.1 RFC

The Inverse Gamma Distribution module is available in RFC under the menu “Distributions / Inverse Gamma Distribution”.

33.19.2 Direct app link

  • https://shiny.wessa.net/invgamma/

33.19.3 R Code

The following code demonstrates Inverse Gamma probability calculations:

alpha <- 3; beta <- 2

# Custom density function
dinvgamma <- function(x, alpha, beta) {
  ifelse(x > 0, beta^alpha / gamma(alpha) * x^(-alpha - 1) * exp(-beta / x), 0)
}

# Custom CDF using pgamma
pinvgamma <- function(x, alpha, beta) {
  pgamma(1/x, shape = alpha, rate = beta, lower.tail = FALSE)
}

# Density at x = 1
dinvgamma(1, alpha, beta)

# P(X <= 1): distribution function
pinvgamma(1, alpha, beta)

# Mode and mean
cat("Mode:", beta / (alpha + 1), "\n")
cat("Mean:", beta / (alpha - 1), "\n")
[1] 0.5413411
[1] 0.6766764
Mode: 0.5 
Mean: 1 

33.20 Example

A Bayesian analysis uses \(\text{InvGamma}(3, 2)\) as a prior for the variance \(\sigma^2\) of a Normal likelihood. The mode is \(\beta/(\alpha+1) = 2/4 = 0.5\) and the mean is \(\beta/(\alpha-1) = 2/2 = 1\).

alpha <- 3; beta <- 2

pinvgamma <- function(x, alpha, beta) {
  pgamma(1/x, shape = alpha, rate = beta, lower.tail = FALSE)
}

# P(sigma^2 <= 1)
cat("P(sigma^2 <= 1):", pinvgamma(1, alpha, beta), "\n")

# Mode and mean
cat("Mode:", beta / (alpha + 1), "\n")
cat("Mean:", beta / (alpha - 1), "\n")
P(sigma^2 <= 1): 0.6766764 
Mode: 0.5 
Mean: 1 
Interactive Shiny app (click to load).
Open in new tab

33.21 Random Number Generator

Inverse Gamma random variates are generated as reciprocals of Gamma variates:

\[ \text{If } Y \sim \text{Gamma}(\alpha, \beta) \text{ then } X = 1/Y \sim \text{InvGamma}(\alpha, \beta) \]

set.seed(123)
n <- 1000
alpha <- 3; beta <- 2

# Generate InvGamma via reciprocal of Gamma
y <- rgamma(n, shape = alpha, rate = beta)
x_sim <- 1 / y

cat("Simulated mean:", round(mean(x_sim), 4), "\n")
cat("Theoretical mean:", beta / (alpha - 1), "\n")
cat("Simulated var:", round(var(x_sim), 4), "\n")
cat("Theoretical var:", beta^2 / ((alpha-1)^2 * (alpha-2)), "\n")
Simulated mean: 1.0264 
Theoretical mean: 1 
Simulated var: 0.8629 
Theoretical var: 1 
Interactive Shiny app (click to load).
Open in new tab

33.22 Property 1: Reciprocal Relationship with Gamma

If \(Y \sim \text{Gamma}(\alpha, \beta)\) then \(1/Y \sim \text{InvGamma}(\alpha, \beta)\). See Chapter 29.

33.23 Property 2: Conjugate Prior for Normal Variance

If \(X_1, \ldots, X_n \overset{\text{i.i.d.}}{\sim} N(\mu, \sigma^2)\) with known mean \(\mu\) and \(\sigma^2 \sim \text{InvGamma}(\alpha, \beta)\), then:

\[ \sigma^2 \mid \mathbf{x} \sim \text{InvGamma}\!\left(\alpha + \frac{n}{2},\; \beta + \frac{\text{SSR}}{2}\right) \]

where \(\text{SSR} = \sum(x_i - \mu)^2\).

If \(\mu\) is unknown, the conjugate prior is joint Normal-Inverse-Gamma rather than an Inverse Gamma prior on \(\sigma^2\) alone; in that case the variance update involves the centered sum of squares around \(\bar{x}\) and the shape update changes accordingly.

33.24 Property 3: Scale-Inverse-Chi-Squared

The scale-inverse-chi-squared distribution is a reparameterization of the Inverse Gamma:

\[ \text{Scale-InvChi}^2(\nu, \sigma_0^2) = \text{InvGamma}\!\left(\frac{\nu}{2},\, \frac{\nu\sigma_0^2}{2}\right) \]

33.25 Related Distributions 1: Gamma Distribution

The Gamma distribution is the distribution of \(1/X\) when \(X \sim \text{InvGamma}(\alpha, \beta)\) (see Chapter 29).

33.26 Related Distributions 2: Chi-Squared Distribution

\(\chi^2(\nu) = \text{Gamma}(\nu/2, 1/2)\), so \(1/\chi^2(\nu) \propto \text{InvGamma}(\nu/2, 1/2)\) — forming the basis of the inverse-chi-squared distribution used in Bayesian variance inference (see Chapter 23).

33.27 Related Distributions 3: Inverse Chi-Squared Distribution

The Inverse Chi-squared distribution is a special case of the Inverse Gamma: \(\text{InvChi}^2(\nu) = \text{InvGamma}(\nu/2, 1/2)\). The scaled variant \(\text{Scale-InvChi}^2(\nu, \sigma_0^2) = \text{InvGamma}(\nu/2, \nu\sigma_0^2/2)\) serves as the conjugate prior for the Normal variance in Bayesian inference (see Chapter 49).

32  Pareto Distribution
34  Rayleigh Distribution

© 2026 Patrick Wessa. Provided as-is, without warranty.

Feedback: e-mail | Anonymous contributions: click to copy (Sats) | click to copy (XMR)

Cookie Preferences