• Descriptive
    • Moments
    • Concentration
    • Central Tendency
    • Variability
    • Stem-and-Leaf Plot
    • Histogram & Frequency Table
    • Data Quality Forensics
    • Conditional EDA
    • Quantiles
    • Kernel Density Estimation
    • Normal QQ Plot
    • Bootstrap Plot

    • Multivariate Descriptive Statistics
  • Distributions
    • Binomial Probabilities
    • Geometric Probabilities
    • Negative Binomial Probabilities
    • Hypergeometric Probabilities
    • Multinomial Probabilities
    • Dirichlet
    • Poisson Probabilities

    • Exponential
    • Gamma
    • Erlang
    • Weibull
    • Rayleigh
    • Maxwell-Boltzmann
    • Lognormal
    • Pareto
    • Inverse Gamma
    • Inverse Chi-Square

    • Beta
    • Power
    • Beta Prime (Inv. Beta)
    • Triangular

    • Normal (area)
    • Logistic
    • Laplace
    • Cauchy (standard)
    • Cauchy (location-scale)
    • Gumbel
    • Fréchet
    • Generalized Extreme Value

    • Normal RNG
    • ML Fitting
    • Tukey Lambda PPCC
    • Box-Cox Normality Plot
    • Noncentral t
    • Noncentral F
    • Sample Correlation r

    • Empirical Tests
  • Hypotheses
    • Theoretical Aspects of Hypothesis Testing
    • Bayesian Inference
    • Minimum Sample Size

    • Empirical Tests
    • Multivariate (pair-wise) Testing
  • Models
    • Manual Model Building
    • Guided Model Building
  • Time Series
    • Time Series Plot
    • Decomposition
    • Exponential Smoothing

    • Blocked Bootstrap Plot
    • Mean Plot
    • (P)ACF
    • VRM
    • Standard Deviation-Mean Plot
    • Spectral Analysis
    • ARIMA

    • Cross Correlation Function
    • Granger Causality
  1. Hypothesis Testing
  2. 95  Normal Distributions revisited
  • Preface
  • Getting Started
    • 1  Introduction
    • 2  Why Do We Need Innovative Technology?
    • 3  Basic Definitions
    • 4  The Big Picture: Why We Analyze Data
  • Introduction to Probability
    • 5  Definitions of Probability
    • 6  Jeffreys’ axiom system
    • 7  Bayes’ Theorem
    • 8  Sensitivity and Specificity
    • 9  Naive Bayes Classifier
    • 10  Law of Large Numbers

    • 11  Problems
  • Probability Distributions
    • 12  Bernoulli Distribution
    • 13  Binomial Distribution
    • 14  Geometric Distribution
    • 15  Negative Binomial Distribution
    • 16  Hypergeometric Distribution
    • 17  Multinomial Distribution
    • 18  Poisson Distribution

    • 19  Uniform Distribution (Rectangular Distribution)
    • 20  Normal Distribution (Gaussian Distribution)
    • 21  Gaussian Naive Bayes Classifier
    • 22  Chi Distribution
    • 23  Chi-squared Distribution (1 parameter)
    • 24  Chi-squared Distribution (2 parameters)
    • 25  Student t-Distribution
    • 26  Fisher F-Distribution
    • 27  Exponential Distribution
    • 28  Lognormal Distribution
    • 29  Gamma Distribution
    • 30  Beta Distribution
    • 31  Weibull Distribution
    • 32  Pareto Distribution
    • 33  Inverse Gamma Distribution
    • 34  Rayleigh Distribution
    • 35  Erlang Distribution
    • 36  Logistic Distribution
    • 37  Laplace Distribution
    • 38  Gumbel Distribution
    • 39  Cauchy Distribution
    • 40  Triangular Distribution
    • 41  Power Distribution
    • 42  Beta Prime Distribution
    • 43  Sample Correlation Distribution
    • 44  Dirichlet Distribution
    • 45  Generalized Extreme Value (GEV) Distribution
    • 46  Frechet Distribution
    • 47  Noncentral t Distribution
    • 48  Noncentral F Distribution
    • 49  Inverse Chi-Squared Distribution
    • 50  Maxwell-Boltzmann Distribution
    • 51  Distribution Relationship Map

    • 52  Problems
  • Descriptive Statistics & Exploratory Data Analysis
    • 53  Types of Data
    • 54  Datasheets

    • 55  Frequency Plot (Bar Plot)
    • 56  Frequency Table
    • 57  Contingency Table
    • 58  Binomial Classification Metrics
    • 59  Confusion Matrix
    • 60  ROC Analysis

    • 61  Stem-and-Leaf Plot
    • 62  Histogram
    • 63  Data Quality Forensics
    • 64  Quantiles
    • 65  Central Tendency
    • 66  Variability
    • 67  Skewness & Kurtosis
    • 68  Concentration
    • 69  Notched Boxplot
    • 70  Scatterplot
    • 71  Pearson Correlation
    • 72  Rank Correlation
    • 73  Partial Pearson Correlation
    • 74  Simple Linear Regression
    • 75  Moments
    • 76  Quantile-Quantile Plot (QQ Plot)
    • 77  Normal Probability Plot
    • 78  Probability Plot Correlation Coefficient Plot (PPCC Plot)
    • 79  Box-Cox Normality Plot
    • 80  Kernel Density Estimation
    • 81  Bivariate Kernel Density Plot
    • 82  Conditional EDA: Panel Diagnostics
    • 83  Bootstrap Plot (Central Tendency)
    • 84  Survey Scores Rank Order Comparison
    • 85  Cronbach Alpha

    • 86  Equi-distant Time Series
    • 87  Time Series Plot (Run Sequence Plot)
    • 88  Mean Plot
    • 89  Blocked Bootstrap Plot (Central Tendency)
    • 90  Standard Deviation-Mean Plot
    • 91  Variance Reduction Matrix
    • 92  (Partial) Autocorrelation Function
    • 93  Periodogram & Cumulative Periodogram

    • 94  Problems
  • Hypothesis Testing
    • 95  Normal Distributions revisited
    • 96  The Population
    • 97  The Sample
    • 98  The One-Sided Hypothesis Test
    • 99  The Two-Sided Hypothesis Test
    • 100  When to use a one-sided or two-sided test?
    • 101  What if \(\sigma\) is unknown?
    • 102  The Central Limit Theorem (revisited)
    • 103  Statistical Test of the Population Mean with known Variance
    • 104  Statistical Test of the Population Mean with unknown Variance
    • 105  Statistical Test of the Variance
    • 106  Statistical Test of the Population Proportion
    • 107  Statistical Test of the Standard Deviation \(\sigma\)
    • 108  Statistical Test of the difference between Means -- Independent/Unpaired Samples
    • 109  Statistical Test of the difference between Means -- Dependent/Paired Samples
    • 110  Statistical Test of the difference between Variances -- Independent/Unpaired Samples

    • 111  Hypothesis Testing for Research Purposes
    • 112  Decision Thresholds, Alpha, and Confidence Levels
    • 113  Bayesian Inference for Decision-Making
    • 114  One Sample t-Test
    • 115  Skewness & Kurtosis Tests
    • 116  Paired Two Sample t-Test
    • 117  Wilcoxon Signed-Rank Test
    • 118  Unpaired Two Sample t-Test
    • 119  Unpaired Two Sample Welch Test
    • 120  Two One-Sided Tests (TOST) for Equivalence
    • 121  Mann-Whitney U test (Wilcoxon Rank-Sum Test)
    • 122  Bayesian Two Sample Test
    • 123  Median Test based on Notched Boxplots
    • 124  Chi-Squared Tests for Count Data
    • 125  Kolmogorov-Smirnov Test
    • 126  One Way Analysis of Variance (1-way ANOVA)
    • 127  Kruskal-Wallis Test
    • 128  Two Way Analysis of Variance (2-way ANOVA)
    • 129  Repeated Measures ANOVA
    • 130  Friedman Test
    • 131  Testing Correlations
    • 132  A Note on Causality

    • 133  Problems
  • Regression Models
    • 134  Simple Linear Regression Model (SLRM)
    • 135  Multiple Linear Regression Model (MLRM)
    • 136  Logistic Regression
    • 137  Generalized Linear Models
    • 138  Multinomial and Ordinal Logistic Regression
    • 139  Cox Proportional Hazards Regression
    • 140  Conditional Inference Trees
    • 141  Leaf Diagnostics for Conditional Inference Trees
    • 142  Conditional Random Forests
    • 143  Hypothesis Testing with Linear Regression Models (from a Practical Point of View)

    • 144  Problems
  • Introduction to Time Series Analysis
    • 145  Case: the Market of Health and Personal Care Products
    • 146  Decomposition of Time Series
    • 147  Ad hoc Forecasting of Time Series
  • Box-Jenkins Analysis
    • 148  Introduction to Box-Jenkins Analysis
    • 149  Theoretical Concepts
    • 150  Stationarity
    • 151  Identifying ARMA parameters
    • 152  Estimating ARMA Parameters and Residual Diagnostics
    • 153  Forecasting with ARIMA models
    • 154  Intervention Analysis
    • 155  Cross-Correlation Function
    • 156  Transfer Function Noise Models
    • 157  General-to-Specific Modeling
  • Model Building Strategies
    • 158  Introduction to Model Building Strategies
    • 159  Manual Model Building
    • 160  Model Validation
    • 161  Regularization Methods
    • 162  Hyperparameter Optimization Strategies
    • 163  Guided Model Building in Practice
    • 164  Diagnostics, Revision, and Guided Forecasting
    • 165  Leakage, Target Encoding, and Robust Regression
  • References
  • Appendices
    • Appendices
    • A  Method Selection Guide
    • B  Presentations and Teaching Materials
    • C  R Language Concepts for Statistical Computing
    • D  Matrix Algebra
    • E  Standard Normal Table (Gaussian Table)
    • F  Critical values of Student’s \(t\) distribution with \(\nu\) degrees of freedom
    • G  Upper-tail critical values of the \(\chi^2\)-distribution with \(\nu\) degrees of freedom
    • H  Lower-tail critical values of the \(\chi^2\)-distribution with \(\nu\) degrees of freedom

Table of contents

  • 95.1 Introduction
    • 95.1.1 Case 1
    • 95.1.2 Case 2
    • 95.1.3 Case 3
    • 95.1.4 Case 4
  • 95.2 Definition of Normal Distribution (revisited)
    • 95.2.1 Chart of Normal Distribution
    • 95.2.2 Interpretation of \(\sqrt{\mu_2}\)
    • 95.2.3 Standard Normal Table (Gaussian Table)
    • 95.2.4 Corollaries
    • 95.2.5 Exercise
  1. Hypothesis Testing
  2. 95  Normal Distributions revisited

95  Normal Distributions revisited

95.1 Introduction

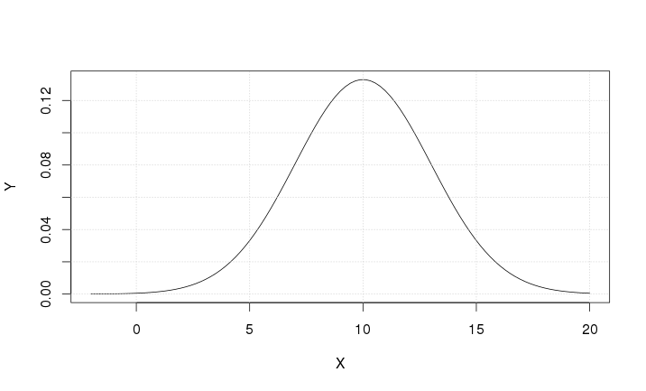
95.1.1 Case 1

Let us examine the following function

\[ Y=\frac {1}{3\sqrt{\text{2$\pi $}}}e^{-\frac {1} {2} \left(\frac{X-10} {3}\right)^2} \]

95.1.1.1 Solutions & Slopes

It is obvious that \(Y > 0\) because the exponential function is positive (i.e. \(e^x > 0\) for any \(x \in \mathbb{R}\)).

95.1.1.2 Asymptotes

The x-axis is a horizontal asymptote: \(\underset{x \rightarrow \pm \infty }{\text{lim}Y}=0\)

95.1.1.3 Positive & negative slopes

\[ Y' = Y \left( -\frac {1} {2} \right) 2 \left( \frac{X-10} {3} \right) \frac {1} {3} \]

The derivative is positive for \(X < 10\), exactly zero for \(X=10\), and negative for \(X > 10\). The maximum \(\left( Y = \frac {1}{3 \sqrt{2\pi}} \right)\) is reached for \(X=10\).

95.1.1.4 Inflection Points

\[ \begin{matrix} \text{Y"} &=&-\text{cY'}(X-10)-\text{cY} & \\ \text{Y"} &=&-c(X-10)\text{Y'}-\text{cY} & \\ \text{Y"} &=&-c(X-10)\left[-c(X-10)Y\right]-\text{cY} & \\ \text{Y"} &=&\text{cY}\left[c(X-10)^2-1\right] &\text{ where c}=\frac 1 9 \end{matrix} \]

Hence the solutions can be found

\[ \begin{matrix}(X-10)^2=9 \\ X-10=\pm 3 \\ X=7\vee X=13 \end{matrix} \]

There are 2 inflection points: one for \(X=7\) and one for \(X=13\). In both cases the function value is \(Y=\frac{1}{3\sqrt{2\pi}}e^{-\frac{1}{2}} = \frac{1}{3 \sqrt{2\pi e}}\)

95.1.1.5 Chart

Figure 95.1: Normal Density -- Case 1

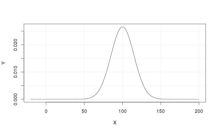
95.1.2 Case 2

Let us examine the following function

\[ Y=\frac 1{15\sqrt{\text{2$\pi $}}}e^{-\frac 1 2\left(\frac{X-100}{15}\right)^2} \]

95.1.2.1 Solutions & Slopes

\[Y > 0\]

95.1.2.2 Asymptotes

The x-axis: \(\underset{x \rightarrow \pm \infty }{\text{lim}Y}=0\)

95.1.2.3 Positive & negative slopes

\[ \text{Y'}=-\text{cY}(X-100)\text{ where c}=\frac 1{225} \]

The derivative is positive for \(X < 100\), exactly zero for \(X = 100\), and negative for \(X > 100\). The maximum \(\left( Y = \frac{1}{15 \sqrt{2 \pi}} \right)\) is reached for \(X = 100\).

95.1.2.4 Inflection Points

\[ \text{Y'{}'}=\text{cY}\left[c(X-100)^2-1\right] \]

There are inflection points for \(X = 85\) and \(X = 115\).

95.1.2.5 Chart

Figure 95.2: Normal Density -- Case 2

95.1.3 Case 3

Consider the following function

\[ Y = \frac 1{\sqrt{\mu_2} \sqrt{2 \pi }}e^{- \frac 1 2 \left( \frac{X-\text{E}\left(X\right)}{\sqrt{\mu_2}} \right)^2} \]

95.1.3.1 Task

Based on the previous examples, write down the analysis of this function.

95.1.4 Case 4

Consider the following function

\[Y=\frac 1{\sqrt{\text{2$\pi $}}}e^{-\frac 1 2Z^2}\]

95.1.4.1 Task

Draw the graph of this function.

95.2 Definition of Normal Distribution (revisited)

X is a continuous variable with the following properties:

  • the domain is \(\left(-{\infty}, +{\infty}\right)\)
  • E\((X) \in \mathbb{R}\)
  • \(\mu_2 > 0\):

The variable X is said to be normally distributed with the following density function

\[ Y=\frac 1{\sqrt{\text{2$\pi $}\mu _2}}e^{-\frac 1 2\left[\frac{X-\text{E}(X)}{\sqrt{\mu _2}}\right]^2} \]

if

\[ \forall a \leq b: \text{P}(a \leq X \leq b) = \int_{a}^{b} \frac 1{\sqrt{2 \pi \mu_2}}e^{-\frac 1 2\left[\frac{X-\text{E}(X)}{\sqrt{\mu_2}}\right]^2}\text{d}X \]

where P\((a \leq X \leq b)\) represents the probability of X being included in the interval \([a, b]\).

Since the domain of \(X\) is \(\left(-{\infty}, +{\infty}\right)\) it follows that \(-\infty < X < +\infty\) which implies that P\((-\infty < X < +\infty) = 1\):

\[ \int_{-\infty}^{+\infty} \frac 1{\sqrt{2 \pi \mu_2}}e^{-\frac 1 2\left[\frac{X-\text{E}(X)}{\sqrt{\mu_2}}\right]^2}\text{d}X = 1 \]

95.2.1 Chart of Normal Distribution

Figure 95.3: Chart of Normal Density

Figure 95.3 shows the chart of the normal density function, including E\((X)\), E\((X) - \sqrt{\mu_2}\), and E\((X) + \sqrt{\mu_2}\):

  • E\((X)\) is called the expected value of X (i.e. the mean of X)
  • \(\mu_2\) is called the second central moment of X (i.e. the variance of X)
  • the shaded area is P\((a \leq X \leq b)\) for any \(a, b \in \mathbb{R}\).

95.2.2 Interpretation of \(\sqrt{\mu_2}\)

The value of \(\sqrt{\mu_2}\) is used to derive central probability intervals of \(X\) -- a few examples are shown here:

\[ \begin{aligned}\text{P} \left( \text{E} \left( X \right) - 0.67 \sqrt{\mu_2} \leq X \leq \text{E} \left( X \right) + 0.67 \sqrt{\mu_2} \right) \simeq 50.00\% \\\text{P} \left( \text{E} \left( X \right) - 1.00 \sqrt{\mu_2} \leq X \leq \text{E} \left( X \right) + 1.00 \sqrt{\mu_2} \right) \simeq 68.26\% \\\text{P} \left( \text{E} \left( X \right) - 1.96 \sqrt{\mu_2} \leq X \leq \text{E} \left( X \right) + 1.96 \sqrt{\mu_2} \right) \simeq 95.00\% \\\text{P} \left( \text{E} \left( X \right) - 2.00 \sqrt{\mu_2} \leq X \leq \text{E} \left( X \right) + 2.00 \sqrt{\mu_2} \right) \simeq 95.44\% \\\text{P} \left( \text{E} \left( X \right) - 3.00 \sqrt{\mu_2} \leq X \leq \text{E} \left( X \right) + 3.00 \sqrt{\mu_2} \right) \simeq 99.74\% \\\text{P} \left( \text{E} \left( X \right) - 3.67 \sqrt{\mu_2} \leq X \leq \text{E} \left( X \right) + 3.67 \sqrt{\mu_2} \right) \simeq 99.98\% \\\text{P} \left( \text{E} \left( X \right) - 4.00 \sqrt{\mu_2} \leq X \leq \text{E} \left( X \right) + 4.00 \sqrt{\mu_2} \right) \simeq 100\%\end{aligned} \]

The last central probability interval seems to contradict the fact that the x-axis is the horizontal asymptote of the Normal Density function which implies that 100% probability is obtained for P\((-\infty \leq X \leq +\infty)\). This apparent contradiction, however, is misleading because

\[ \text{P} \left( \text{E} \left( X \right) - 4.00 \sqrt{\mu_2} \leq X \leq \text{E} \left( X \right) + 4.00 \sqrt{\mu_2} \right) \simeq 99.996\% \]

95.2.3 Standard Normal Table (Gaussian Table)

Consider the problem of finding the probability for

\[\text{P} \left( \text{E} \left( X \right) - 0.6745 \sqrt{\mu_2} \leq X \leq \text{E} \left( X \right) + 0.6745 \sqrt{\mu_2} \right)\]

By definition, this probability can be written as

\[\int_{\text{E}(X) - 0.6745 \sqrt{\mu_2} }^{\text{E}(X) + 0.6745 \sqrt{\mu_2} } \frac 1{\sqrt{2 \pi \mu_2}}e^{-\frac 1 2\left[\frac{X-\text{E}(X)}{\sqrt{\mu_2}}\right]^2}\text{d}X \]

To solve this integral we introduce the following substitution

\[Z = \frac{X - \text{E}(X)}{\sqrt{\mu_2}} \]

which leads to

\[\text{lower bound of } Z = \frac{X - \text{E}(X)}{\sqrt{\mu_2} } = \frac{\text{E}(X) -0.6745\sqrt{\mu_2} - \text{E}(X) }{\sqrt{\mu_2} } = -0.6745\]

and

\[\text{upper bound of } Z = \frac{X - \text{E}(X)}{\sqrt{\mu_2} } = \frac{\text{E}(X) +0.6745\sqrt{\mu_2} - \text{E}(X) }{\sqrt{\mu_2} } = +0.6745\]

and

\[\text{d}Z = \text{d} \frac{X - \text{E}(X) }{\sqrt{\mu_2} } = \frac{1}{\sqrt{\mu_2} } \text{d} \left( X - \text{E}(X) \right) = \frac{1}{\sqrt{\mu_2} } \text{d} X \Rightarrow \text{d} X = \sqrt{\mu_2} \text{d} Z \]

Therefore the integral can be written as

\[\int_{- 0.6745}^{+0.6745} \frac 1{\sqrt{2 \pi}}e^{-\frac 1 2 Z^2}\text{d}Z \]

This is a convenient form because the Gaussian Table (Appendix E) displays

\[\text{P}(0 \leq Z \leq t) = \int_{0}^{t} \frac 1{\sqrt{2 \pi}}e^{-\frac 1 2 Z^2}\text{d}Z\]

which leads to

\[\text{P}(0 \leq Z \leq 0.6745) = \text{P}(-0.6745 \leq Z \leq 0) \simeq 0.25000\]

(note: the normal distribution is symmetric).

Hence, the problem can be solved as follows

\[ P(-0.6745 \leq Z \leq 0.6745) = \int_{- 0.6745}^{+0.6745} \frac 1{\sqrt{2 \pi}}e^{-\frac 1 2 Z^2}\text{d}Z = 2*0.25000 = 0.50000 \; (50.0\%) \]

95.2.4 Corollaries

95.2.4.1 Corollary 1

\[ \begin{aligned}\forall t \geq 0: \text{P} \left( \text{E}(X) - t \sqrt{\mu_2} \leq X \leq \text{E}(X) + t \sqrt{\mu_2} \right) &= \int_{-t}^{t} \frac{1}{\sqrt{2 \pi} } e^{-\frac{1}{2} Z^2} \text{d}Z \\ &= 2 \int_{0}^{t} \frac{1}{\sqrt{2 \pi} } e^{-\frac{1}{2} Z^2} \text{d}Z \end{aligned} \]

This corollary can be used with the Gaussian Table (in Appendix E) to assign probabilities to any value of t:

\[ \begin{aligned}t &=1 & \Rightarrow & 2 * 0.34134 &\simeq 0.68268 &\simeq 68.268\% \\t &=1.96 & \Rightarrow & 2 * 0.47500 &\simeq 0.95000 &\simeq 95.000\% \\t &=2 & \Rightarrow & 2 * 0.47725 &\simeq 0.95450 &\simeq 95.450\% \\t &=3 & \Rightarrow & 2 * 0.49865 &\simeq 0.99730 &\simeq 99.730\%\end{aligned} \]

95.2.4.2 Corollary 2

The variable \(Z\) with probability density \(\frac 1{\sqrt{2 \pi}}e^{-\frac 1 2 Z^2}\text{d}Z\) is normally distributed with E\((Z) = 0\) and \(\mu_2 = 1\).

This is an obvious result because:

\[ \frac 1{\sqrt{2 \pi}}e^{-\frac 1 2 Z^2}\text{d}Z = \frac 1{1 \sqrt{2 \pi}}e^{-\frac 1 2 \left( \frac{Z - 0}{1} \right)^2}\text{d}Z \]

\(Z\) is the so-called Standard Normal Variable which has a Standard Normal (or Gaussian) Distribution.

95.2.4.3 Corollary 3

There are an infinite number of normal distributions because both parameters can vary over their admissible domains: E\((X) \in \mathbb{R}\) and \(\sqrt{\mu_2} \in \mathbb{R}^{+}\).

Here are a few examples:

  • \(Y=\frac {1}{3\sqrt{\text{2}\pi}}e^{-\frac {1} {2} \left(\frac{X-10} {3}\right)^2}\) which is the probability density function where E\((X) = 10\) and \(\sqrt{\mu_2} = 3\).
  • \(Y=\frac {1}{15\sqrt{\text{2}\pi}}e^{-\frac {1} {2} \left(\frac{X-100} {15}\right)^2}\) which is the probability density function where E\((X) = 100\) and \(\sqrt{\mu_2} = 15\).
  • \(Y=\frac {1}{10\sqrt{\text{2}\pi}}e^{-\frac {1} {2} \left(\frac{X-170.5} {10}\right)^2}\) which is the probability density function where E\((X) = 170.5\) and \(\sqrt{\mu_2} = 10\).
  • \(Y=\frac {1}{\sqrt{\text{2}\pi}}e^{-\frac {1} {2} Z^2}\) which is the probability density function where E\((X) = 0\) and \(\sqrt{\mu_2} = 1\).

95.2.5 Exercise

Consider the variable X which has a normal distribution with E\((X) = 170.5\) and \(\sqrt{\mu_2} = 10\). What is the probability of X being contained in the interval between 160.5 and 190.5?

The solution is straightforward because the probability density function is

\[Y=\frac {1}{10\sqrt{\text{2$\pi $}}}e^{-\frac {1} {2} \left(\frac{X-170.5} {10}\right)^2}\]

which allows us to write the probability interval as

\[ \text{P}(160.5 \leq X \leq 190.5) = \int\limits_{160.5}^{190.5} \frac {1}{10\sqrt{\text{2$\pi $}}}e^{-\frac {1} {2} \left(\frac{X-170.5} {10}\right)^2}\text{d}X \]

To solve this integral we use the method of substitution

\[Z = \frac{X - 170.5}{10}\]

which allows us to derive the lower bound

\[\frac{160.5 - 170.5}{10} = -1\]

and the upper bound

\[ \frac{190.5 - 170.5}{10} = 2 \]

and

\[\text{d}Z = \text{d} \frac{X - 170.5 }{10 } = \frac{1}{10 } \text{d} \left( X - 170.5 \right) = \frac{1}{10 } \text{d} X \Rightarrow \text{d} X = 10 \text{d} Z \]

Therefore the integral can be written as

\[\int_{- 1}^{+2} \frac 1{\sqrt{2 \pi}}e^{-\frac 1 2 Z^2}\text{d}Z \]

This is a convenient form because the Gaussian Table (Appendix E) displays

\[\text{P}(0 \leq Z \leq t) = \int_{0}^{t} \frac 1{\sqrt{2 \pi}}e^{-\frac 1 2 Z^2}\text{d}Z\]

which leads to

\[\text{P}(0 \leq Z \leq 1) \simeq 0.34134\]

and

\[\text{P}(0 \leq Z \leq 2) \simeq 0.47725\]

Both probabilities should be added to obtain

\[ P(-1 \leq Z \leq 2) \simeq 0.81859 \]

The answer is:

\[ P(160.5 \leq X \leq 190.5) \simeq 81.859\% \]

Hypothesis Testing
96  The Population

© 2026 Patrick Wessa. Provided as-is, without warranty.

Feedback: e-mail | Anonymous contributions: click to copy (Sats) | click to copy (XMR)

Cookie Preferences