• Descriptive
    • Moments
    • Concentration
    • Central Tendency
    • Variability
    • Stem-and-Leaf Plot
    • Histogram & Frequency Table
    • Data Quality Forensics
    • Conditional EDA
    • Quantiles
    • Kernel Density Estimation
    • Normal QQ Plot
    • Bootstrap Plot

    • Multivariate Descriptive Statistics
  • Distributions
    • Binomial Probabilities
    • Geometric Probabilities
    • Negative Binomial Probabilities
    • Hypergeometric Probabilities
    • Multinomial Probabilities
    • Dirichlet
    • Poisson Probabilities

    • Exponential
    • Gamma
    • Erlang
    • Weibull
    • Rayleigh
    • Maxwell-Boltzmann
    • Lognormal
    • Pareto
    • Inverse Gamma
    • Inverse Chi-Square

    • Beta
    • Power
    • Beta Prime (Inv. Beta)
    • Triangular

    • Normal (area)
    • Logistic
    • Laplace
    • Cauchy (standard)
    • Cauchy (location-scale)
    • Gumbel
    • Fréchet
    • Generalized Extreme Value

    • Normal RNG
    • ML Fitting
    • Tukey Lambda PPCC
    • Box-Cox Normality Plot
    • Noncentral t
    • Noncentral F
    • Sample Correlation r

    • Empirical Tests
  • Hypotheses
    • Theoretical Aspects of Hypothesis Testing
    • Bayesian Inference
    • Minimum Sample Size

    • Empirical Tests
    • Multivariate (pair-wise) Testing
  • Models
    • Manual Model Building
    • Guided Model Building
  • Time Series
    • Time Series Plot
    • Decomposition
    • Exponential Smoothing

    • Blocked Bootstrap Plot
    • Mean Plot
    • (P)ACF
    • VRM
    • Standard Deviation-Mean Plot
    • Spectral Analysis
    • ARIMA

    • Cross Correlation Function
    • Granger Causality
  1. Probability Distributions
  2. 18  Poisson Distribution
  • Preface
  • Getting Started
    • 1  Introduction
    • 2  Why Do We Need Innovative Technology?
    • 3  Basic Definitions
    • 4  The Big Picture: Why We Analyze Data
  • Introduction to Probability
    • 5  Definitions of Probability
    • 6  Jeffreys’ axiom system
    • 7  Bayes’ Theorem
    • 8  Sensitivity and Specificity
    • 9  Naive Bayes Classifier
    • 10  Law of Large Numbers

    • 11  Problems
  • Probability Distributions
    • 12  Bernoulli Distribution
    • 13  Binomial Distribution
    • 14  Geometric Distribution
    • 15  Negative Binomial Distribution
    • 16  Hypergeometric Distribution
    • 17  Multinomial Distribution
    • 18  Poisson Distribution

    • 19  Uniform Distribution (Rectangular Distribution)
    • 20  Normal Distribution (Gaussian Distribution)
    • 21  Gaussian Naive Bayes Classifier
    • 22  Chi Distribution
    • 23  Chi-squared Distribution (1 parameter)
    • 24  Chi-squared Distribution (2 parameters)
    • 25  Student t-Distribution
    • 26  Fisher F-Distribution
    • 27  Exponential Distribution
    • 28  Lognormal Distribution
    • 29  Gamma Distribution
    • 30  Beta Distribution
    • 31  Weibull Distribution
    • 32  Pareto Distribution
    • 33  Inverse Gamma Distribution
    • 34  Rayleigh Distribution
    • 35  Erlang Distribution
    • 36  Logistic Distribution
    • 37  Laplace Distribution
    • 38  Gumbel Distribution
    • 39  Cauchy Distribution
    • 40  Triangular Distribution
    • 41  Power Distribution
    • 42  Beta Prime Distribution
    • 43  Sample Correlation Distribution
    • 44  Dirichlet Distribution
    • 45  Generalized Extreme Value (GEV) Distribution
    • 46  Frechet Distribution
    • 47  Noncentral t Distribution
    • 48  Noncentral F Distribution
    • 49  Inverse Chi-Squared Distribution
    • 50  Maxwell-Boltzmann Distribution
    • 51  Distribution Relationship Map

    • 52  Problems
  • Descriptive Statistics & Exploratory Data Analysis
    • 53  Types of Data
    • 54  Datasheets

    • 55  Frequency Plot (Bar Plot)
    • 56  Frequency Table
    • 57  Contingency Table
    • 58  Binomial Classification Metrics
    • 59  Confusion Matrix
    • 60  ROC Analysis

    • 61  Stem-and-Leaf Plot
    • 62  Histogram
    • 63  Data Quality Forensics
    • 64  Quantiles
    • 65  Central Tendency
    • 66  Variability
    • 67  Skewness & Kurtosis
    • 68  Concentration
    • 69  Notched Boxplot
    • 70  Scatterplot
    • 71  Pearson Correlation
    • 72  Rank Correlation
    • 73  Partial Pearson Correlation
    • 74  Simple Linear Regression
    • 75  Moments
    • 76  Quantile-Quantile Plot (QQ Plot)
    • 77  Normal Probability Plot
    • 78  Probability Plot Correlation Coefficient Plot (PPCC Plot)
    • 79  Box-Cox Normality Plot
    • 80  Kernel Density Estimation
    • 81  Bivariate Kernel Density Plot
    • 82  Conditional EDA: Panel Diagnostics
    • 83  Bootstrap Plot (Central Tendency)
    • 84  Survey Scores Rank Order Comparison
    • 85  Cronbach Alpha

    • 86  Equi-distant Time Series
    • 87  Time Series Plot (Run Sequence Plot)
    • 88  Mean Plot
    • 89  Blocked Bootstrap Plot (Central Tendency)
    • 90  Standard Deviation-Mean Plot
    • 91  Variance Reduction Matrix
    • 92  (Partial) Autocorrelation Function
    • 93  Periodogram & Cumulative Periodogram

    • 94  Problems
  • Hypothesis Testing
    • 95  Normal Distributions revisited
    • 96  The Population
    • 97  The Sample
    • 98  The One-Sided Hypothesis Test
    • 99  The Two-Sided Hypothesis Test
    • 100  When to use a one-sided or two-sided test?
    • 101  What if \(\sigma\) is unknown?
    • 102  The Central Limit Theorem (revisited)
    • 103  Statistical Test of the Population Mean with known Variance
    • 104  Statistical Test of the Population Mean with unknown Variance
    • 105  Statistical Test of the Variance
    • 106  Statistical Test of the Population Proportion
    • 107  Statistical Test of the Standard Deviation \(\sigma\)
    • 108  Statistical Test of the difference between Means -- Independent/Unpaired Samples
    • 109  Statistical Test of the difference between Means -- Dependent/Paired Samples
    • 110  Statistical Test of the difference between Variances -- Independent/Unpaired Samples

    • 111  Hypothesis Testing for Research Purposes
    • 112  Decision Thresholds, Alpha, and Confidence Levels
    • 113  Bayesian Inference for Decision-Making
    • 114  One Sample t-Test
    • 115  Skewness & Kurtosis Tests
    • 116  Paired Two Sample t-Test
    • 117  Wilcoxon Signed-Rank Test
    • 118  Unpaired Two Sample t-Test
    • 119  Unpaired Two Sample Welch Test
    • 120  Two One-Sided Tests (TOST) for Equivalence
    • 121  Mann-Whitney U test (Wilcoxon Rank-Sum Test)
    • 122  Bayesian Two Sample Test
    • 123  Median Test based on Notched Boxplots
    • 124  Chi-Squared Tests for Count Data
    • 125  Kolmogorov-Smirnov Test
    • 126  One Way Analysis of Variance (1-way ANOVA)
    • 127  Kruskal-Wallis Test
    • 128  Two Way Analysis of Variance (2-way ANOVA)
    • 129  Repeated Measures ANOVA
    • 130  Friedman Test
    • 131  Testing Correlations
    • 132  A Note on Causality

    • 133  Problems
  • Regression Models
    • 134  Simple Linear Regression Model (SLRM)
    • 135  Multiple Linear Regression Model (MLRM)
    • 136  Logistic Regression
    • 137  Generalized Linear Models
    • 138  Multinomial and Ordinal Logistic Regression
    • 139  Cox Proportional Hazards Regression
    • 140  Conditional Inference Trees
    • 141  Leaf Diagnostics for Conditional Inference Trees
    • 142  Conditional Random Forests
    • 143  Hypothesis Testing with Linear Regression Models (from a Practical Point of View)

    • 144  Problems
  • Introduction to Time Series Analysis
    • 145  Case: the Market of Health and Personal Care Products
    • 146  Decomposition of Time Series
    • 147  Ad hoc Forecasting of Time Series
  • Box-Jenkins Analysis
    • 148  Introduction to Box-Jenkins Analysis
    • 149  Theoretical Concepts
    • 150  Stationarity
    • 151  Identifying ARMA parameters
    • 152  Estimating ARMA Parameters and Residual Diagnostics
    • 153  Forecasting with ARIMA models
    • 154  Intervention Analysis
    • 155  Cross-Correlation Function
    • 156  Transfer Function Noise Models
    • 157  General-to-Specific Modeling
  • Model Building Strategies
    • 158  Introduction to Model Building Strategies
    • 159  Manual Model Building
    • 160  Model Validation
    • 161  Regularization Methods
    • 162  Hyperparameter Optimization Strategies
    • 163  Guided Model Building in Practice
    • 164  Diagnostics, Revision, and Guided Forecasting
    • 165  Leakage, Target Encoding, and Robust Regression
  • References
  • Appendices
    • Appendices
    • A  Method Selection Guide
    • B  Presentations and Teaching Materials
    • C  R Language Concepts for Statistical Computing
    • D  Matrix Algebra
    • E  Standard Normal Table (Gaussian Table)
    • F  Critical values of Student’s \(t\) distribution with \(\nu\) degrees of freedom
    • G  Upper-tail critical values of the \(\chi^2\)-distribution with \(\nu\) degrees of freedom
    • H  Lower-tail critical values of the \(\chi^2\)-distribution with \(\nu\) degrees of freedom

Table of contents

  • 18.1 Probability Mass Function
  • 18.2 Purpose
  • 18.3 Distribution Function
  • 18.4 Moment Generating Function
  • 18.5 1st Uncentered Moment
  • 18.6 2nd Uncentered Moment
  • 18.7 3rd Uncentered Moment
  • 18.8 4th Uncentered Moment
  • 18.9 2nd Centered Moment
  • 18.10 3rd Centered Moment
  • 18.11 4th Centered Moment
  • 18.12 Expected Value
  • 18.13 Variance
  • 18.14 Median
  • 18.15 Mode
  • 18.16 Coefficient of Skewness
  • 18.17 Coefficient of Kurtosis
  • 18.18 Parameter Estimation
  • 18.19 R Module
    • 18.19.1 Public website
    • 18.19.2 RFC
    • 18.19.3 Direct app link
    • 18.19.4 R Code
  • 18.20 Example
  • 18.21 Additional Business Example: Cybersecurity Alert Escalation
  • 18.22 Random Number Generator
  • 18.23 Property 1: Additivity of Independent Poisson Variables
  • 18.24 Property 2: Normal Approximation for Large Rates
  • 18.25 Property 3: Poisson Process Counting Property
  • 18.26 Property 4: Exponential Interarrival Times
  • 18.27 Related Distributions 1: Binomial-to-Poisson Limit
  • 18.28 Related Distributions 2: Gamma Waiting-Time Relation
  • 18.29 Related Distributions 3: Conditional Uniform Arrival Times
  1. Probability Distributions
  2. 18  Poisson Distribution

18  Poisson Distribution

Poisson modeling answers a common applied question: “how many events occur in a fixed time or space window when events arrive randomly at an average rate?” Examples include call arrivals, defects, accidents, and mutation counts.

Formally, the random variate \(X\) defined for non-negative integers \(X \in \{0, 1, 2, 3, ...\}\) is said to have a Poisson Distribution (i.e. \(X \sim \text{Pois}(\lambda)\)) with rate parameter \(\lambda > 0\).

18.1 Probability Mass Function

\[ \text{P}(X = k) = \frac{\lambda^k e^{-\lambda}}{k!} \]

for \(k = 0, 1, 2, 3, ...\) and \(\lambda > 0\).

18.2 Purpose

The Poisson distribution is used to model event counts in fixed intervals when:

  • Events occur independently of each other
  • The average rate of occurrence is constant
  • Two events cannot occur at exactly the same instant

Common applications include:

  • Number of customers arriving at a service point
  • Number of defects in a manufactured product
  • Number of accidents at an intersection
  • Number of mutations in a DNA sequence
  • Number of goals scored in a sports match
  • Number of phone calls received by a call center

The Poisson distribution is also used in Poisson regression (log-linear models) for count data, as an alternative to linear regression when the response variable represents counts. This chapter treats Poisson in more depth because it links directly to multiple approximation results and related-distribution bridges used elsewhere in the handbook.

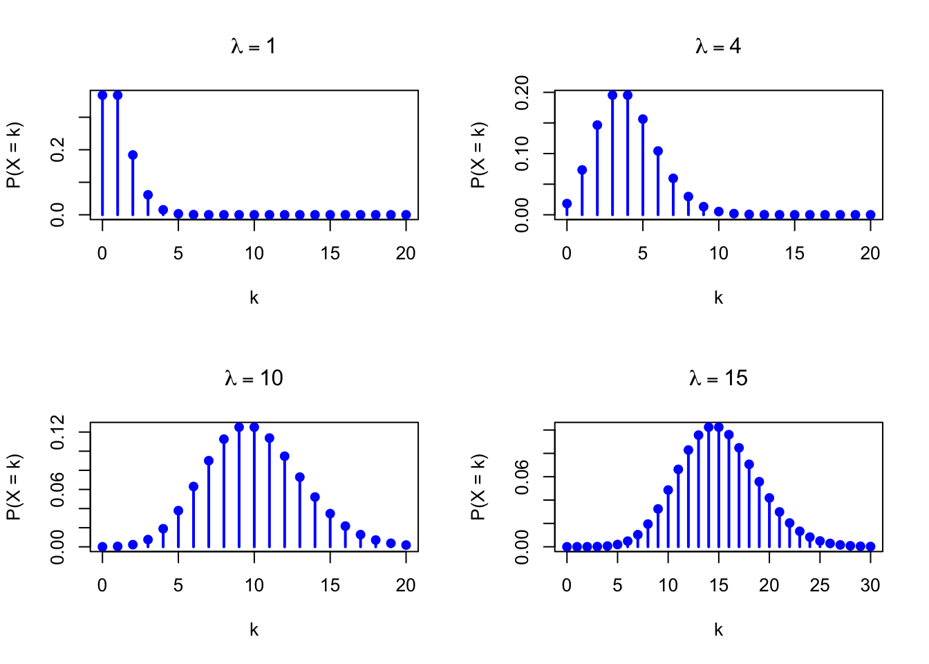
The figure below shows examples of the Poisson Probability Mass Function for different values of \(\lambda\).

Code
par(mfrow = c(2, 2))
x <- 0:20

# Lambda = 1
plot(x, dpois(x, lambda = 1), type = "h", lwd = 2, col = "blue",
     xlab = "k", ylab = "P(X = k)", main = expression(lambda == 1))
points(x, dpois(x, lambda = 1), pch = 19, col = "blue")

# Lambda = 4
plot(x, dpois(x, lambda = 4), type = "h", lwd = 2, col = "blue",
     xlab = "k", ylab = "P(X = k)", main = expression(lambda == 4))
points(x, dpois(x, lambda = 4), pch = 19, col = "blue")

# Lambda = 10
plot(x, dpois(x, lambda = 10), type = "h", lwd = 2, col = "blue",
     xlab = "k", ylab = "P(X = k)", main = expression(lambda == 10))
points(x, dpois(x, lambda = 10), pch = 19, col = "blue")

# Lambda = 15
x <- 0:30
plot(x, dpois(x, lambda = 15), type = "h", lwd = 2, col = "blue",
     xlab = "k", ylab = "P(X = k)", main = expression(lambda == 15))
points(x, dpois(x, lambda = 15), pch = 19, col = "blue")

par(mfrow = c(1, 1))
Figure 18.1: Poisson Probability Mass Function for various values of lambda

18.3 Distribution Function

\[ F(k)=\text{P}(X \leq k)=e^{-\lambda} \sum_{i=0}^{k} \frac{\lambda^i}{i!} \]

The figure below shows the Poisson Distribution Function for \(\lambda = 4\).

Code
x <- 0:15
plot(x, ppois(x, lambda = 4), type = "s", lwd = 2, col = "blue",
     xlab = "k", ylab = "F(k)", main = "Poisson Distribution Function",
     sub = expression(lambda == 4))
points(x, ppois(x, lambda = 4), pch = 19, col = "blue")
Figure 18.2: Poisson Distribution Function (lambda = 4)

18.4 Moment Generating Function

\[ M_X(t) = e^{\lambda(e^t - 1)} \]

18.5 1st Uncentered Moment

\[ \mu_1' = \lambda \]

18.6 2nd Uncentered Moment

\[ \mu_2' = \lambda + \lambda^2 \]

18.7 3rd Uncentered Moment

\[ \mu_3' = \lambda + 3\lambda^2 + \lambda^3 \]

18.8 4th Uncentered Moment

\[ \mu_4' = \lambda + 7\lambda^2 + 6\lambda^3 + \lambda^4 \]

18.9 2nd Centered Moment

\[ \mu_2 = \lambda \]

18.10 3rd Centered Moment

\[ \mu_3 = \lambda \]

18.11 4th Centered Moment

\[ \mu_4 = \lambda + 3\lambda^2 \]

18.12 Expected Value

\[ \text{E}(X) = \lambda \]

18.13 Variance

\[ \text{V}(X) = \lambda \]

The equality of mean and variance is a defining characteristic of the Poisson distribution. If the sample variance substantially exceeds the sample mean (overdispersion) or is substantially smaller (underdispersion), the Poisson model may not be appropriate.

18.14 Median

There is no closed-form expression for the median of a Poisson distribution. It can be approximated by

\[ \text{Med}(X) \approx \lfloor \lambda + 1/3 - 0.02/\lambda \rfloor \]

where \(\lfloor \cdot \rfloor\) denotes the floor function.

18.15 Mode

\[ \text{Mo}(X) = \lfloor \lambda \rfloor \]

When \(\lambda\) is a positive integer, both \(\lambda\) and \(\lambda - 1\) are modes.

18.16 Coefficient of Skewness

\[ g_1 = \frac{1}{\sqrt{\lambda}} \]

The distribution is always right-skewed, but the skewness decreases as \(\lambda\) increases.

18.17 Coefficient of Kurtosis

\[ g_2 = 3 + \frac{1}{\lambda} \]

The excess kurtosis is \(1/\lambda\), which approaches zero as \(\lambda\) increases.

18.18 Parameter Estimation

The maximum likelihood estimator of \(\lambda\) is the sample mean:

\[ \hat{\lambda} = \bar{x} = \frac{1}{n} \sum_{i=1}^{n} x_i \]

This estimator is unbiased and achieves the Cramér-Rao lower bound (Cramér 1946; Rao 1945).

18.19 R Module

18.19.1 Public website

The Poisson Distribution is available on the public website:

  • https://compute.wessa.net/rwasp_poisson.wasp

18.19.2 RFC

The Poisson Distribution module is available in RFC under the menu “Distributions / Poisson Probabilities”.

18.19.3 Direct app link

  • https://shiny.wessa.net/poisson/

18.19.4 R Code

The following code demonstrates Poisson probability calculations:

# Probability mass function: P(X = k)
dpois(x = 3, lambda = 4)

# Distribution function: P(X <= k)
ppois(q = 3, lambda = 4)

# Quantile function: find k such that P(X <= k) >= p
qpois(p = 0.5, lambda = 4)

# Generate random Poisson numbers
set.seed(42)
rpois(n = 10, lambda = 4)
[1] 0.1953668
[1] 0.4334701
[1] 4
 [1] 7 7 3 6 5 4 5 2 5 5

To fit a Poisson distribution to observed data:

library(MASS)

# Example: count data
counts <- c(2, 1, 3, 4, 1, 0, 2, 5, 3, 2, 1, 4, 2, 3, 1, 2, 0, 3, 4, 2)

# Maximum likelihood estimation
fit <- fitdistr(counts, "Poisson")
print(fit)

# Compare sample mean with ML estimate
cat("\nSample mean:", mean(counts), "\n")
cat("Sample variance:", var(counts), "\n")
cat("Variance/Mean ratio:", var(counts)/mean(counts), "\n")
    lambda  
  2.2500000 
 (0.3354102)

Sample mean: 2.25 
Sample variance: 1.881579 
Variance/Mean ratio: 0.8362573 

18.20 Example

A call center receives an average of 4.5 calls per minute. Assuming calls arrive according to a Poisson process, we can calculate various probabilities:

lambda <- 4.5

# P(X = 0): probability of no calls in a minute
cat("P(no calls):", dpois(0, lambda), "\n")

# P(X >= 7): probability of 7 or more calls
cat("P(7 or more calls):", 1 - ppois(6, lambda), "\n")

# P(3 <= X <= 6): probability of 3 to 6 calls
cat("P(3 to 6 calls):", ppois(6, lambda) - ppois(2, lambda), "\n")

# Expected number of calls in 5 minutes
cat("Expected calls in 5 minutes:", 5 * lambda, "\n")
P(no calls): 0.011109 
P(7 or more calls): 0.1689494 
P(3 to 6 calls): 0.6574725 
Expected calls in 5 minutes: 22.5 
Code
x <- 0:15
probs <- dpois(x, lambda = 4.5)
barplot(probs, names.arg = x, col = "steelblue",
        xlab = "Number of calls", ylab = "Probability",
        main = "Poisson Distribution (lambda = 4.5)")
Figure 18.3: Poisson distribution for call center example (lambda = 4.5)

18.21 Additional Business Example: Cybersecurity Alert Escalation

A security operations center (SOC) receives an average of \(\lambda = 6.2\) high-priority alerts per hour.
Operations policy requires immediate escalation to an incident commander when 10 or more high-priority alerts arrive in one hour.

The escalation probability is:

lambda_soc <- 6.2
threshold <- 10

p_escalate <- 1 - ppois(threshold - 1, lambda = lambda_soc)
cat("P(X >= 10) =", p_escalate, "\n")
P(X >= 10) = 0.09837934 

You can reproduce this exact scenario with the preconfigured Poisson app:

Interactive Shiny app (click to load).
Open in new tab

Interpretation:

  • This probability quantifies how often the SOC should expect to trigger emergency escalation under current conditions.
  • If the observed escalation frequency is much higher than this benchmark, it may indicate a changed threat regime (mean rate shift) or alert-quality issues.
  • This can be integrated into staffing and on-call capacity planning by multiplying the hourly escalation probability by the number of monitored hours per week.

18.22 Random Number Generator

Random numbers from a Poisson distribution can be generated using the rpois function:

set.seed(123)
n <- 1000
lambda <- 5

# Generate random numbers
x <- rpois(n, lambda)

# Compare theoretical and empirical statistics
cat("Theoretical mean:", lambda, "\n")
cat("Sample mean:", mean(x), "\n")
cat("Theoretical variance:", lambda, "\n")
cat("Sample variance:", var(x), "\n")
Theoretical mean: 5 
Sample mean: 4.981 
Theoretical variance: 5 
Sample variance: 4.849488 
Code
hist(x, breaks = seq(-0.5, max(x) + 0.5, by = 1), col = "steelblue",
     xlab = "Value", main = "Poisson Random Numbers (n = 1000, lambda = 5)",
     freq = FALSE)

# Overlay theoretical probabilities
points(0:max(x), dpois(0:max(x), lambda), pch = 19, col = "red", cex = 1.2)
legend("topright", legend = "Theoretical", pch = 19, col = "red")
Figure 18.4: Histogram of simulated Poisson random numbers

18.23 Property 1: Additivity of Independent Poisson Variables

The sum of independent Poisson random variables is also Poisson distributed:

\[ \text{If } X_1 \sim \text{Pois}(\lambda_1) \text{ and } X_2 \sim \text{Pois}(\lambda_2) \text{ are independent, then } X_1 + X_2 \sim \text{Pois}(\lambda_1 + \lambda_2) \]

18.24 Property 2: Normal Approximation for Large Rates

For large \(\lambda\), the Poisson distribution can be approximated by a Normal distribution:

\[ \text{Pois}(\lambda) \approx \text{N}(\lambda, \lambda) \quad \text{for large } \lambda \]

A common rule of thumb is that this approximation is adequate when \(\lambda \geq 20\) (Ross 2014; DeGroot and Schervish 2012).

18.25 Property 3: Poisson Process Counting Property

If events occur at a constant rate \(\lambda\) per unit time and independently of each other, the number of events in a fixed time interval follows a Poisson distribution. This is known as a Poisson process.

18.26 Property 4: Exponential Interarrival Times

In a Poisson process with rate \(\lambda\), the time between consecutive events follows an Exponential distribution with parameter \(\lambda\).

18.27 Related Distributions 1: Binomial-to-Poisson Limit

The Binomial distribution approaches the Poisson distribution as \(n \rightarrow \infty\) and \(p \rightarrow 0\) while \(np = \lambda\) remains constant:

\[ \lim_{n \rightarrow \infty} \binom{n}{k} p^k (1-p)^{n-k} = \frac{\lambda^k e^{-\lambda}}{k!} \]

where \(\lambda = np\). A common rule of thumb is that this approximation is useful when \(n \geq 20\) and \(p \leq 0.05\) (Ross 2014; DeGroot and Schervish 2012).

18.28 Related Distributions 2: Gamma Waiting-Time Relation

The Gamma distribution with shape parameter \(k\) (a positive integer) and rate parameter \(\lambda\) describes the waiting time until the \(k\)-th event in a Poisson process with rate \(\lambda\).

18.29 Related Distributions 3: Conditional Uniform Arrival Times

If \(X \sim \text{Pois}(\lambda)\), then conditionally on \(X=n\), the event times over a fixed interval are distributed as the order statistics of \(n\) i.i.d. Uniform draws on that interval (equivalently: an unordered uniform sample).

Cramér, Harald. 1946. Mathematical Methods of Statistics. Princeton Mathematical Series 9. Princeton: Princeton University Press.
DeGroot, Morris H., and Mark J. Schervish. 2012. Probability and Statistics. 4th ed. Boston: Pearson.
Rao, Calyampudi Radhakrishna. 1945. “Information and the Accuracy Attainable in the Estimation of Statistical Parameters.” Bulletin of the Calcutta Mathematical Society 37: 81–91.
Ross, Sheldon M. 2014. A First Course in Probability. 9th ed. Boston: Pearson.
17  Multinomial Distribution

© 2026 Patrick Wessa. Provided as-is, without warranty.

Feedback: e-mail | Anonymous contributions: click to copy (Sats) | click to copy (XMR)

Cookie Preferences