• Descriptive
    • Moments
    • Concentration
    • Central Tendency
    • Variability
    • Stem-and-Leaf Plot
    • Histogram & Frequency Table
    • Data Quality Forensics
    • Conditional EDA
    • Quantiles
    • Kernel Density Estimation
    • Normal QQ Plot
    • Bootstrap Plot

    • Multivariate Descriptive Statistics
  • Distributions
    • Binomial Probabilities
    • Geometric Probabilities
    • Negative Binomial Probabilities
    • Hypergeometric Probabilities
    • Multinomial Probabilities
    • Dirichlet
    • Poisson Probabilities

    • Exponential
    • Gamma
    • Erlang
    • Weibull
    • Rayleigh
    • Maxwell-Boltzmann
    • Lognormal
    • Pareto
    • Inverse Gamma
    • Inverse Chi-Square

    • Beta
    • Power
    • Beta Prime (Inv. Beta)
    • Triangular

    • Normal (area)
    • Logistic
    • Laplace
    • Cauchy (standard)
    • Cauchy (location-scale)
    • Gumbel
    • Fréchet
    • Generalized Extreme Value

    • Normal RNG
    • ML Fitting
    • Tukey Lambda PPCC
    • Box-Cox Normality Plot
    • Noncentral t
    • Noncentral F
    • Sample Correlation r

    • Empirical Tests
  • Hypotheses
    • Theoretical Aspects of Hypothesis Testing
    • Bayesian Inference
    • Minimum Sample Size

    • Empirical Tests
    • Multivariate (pair-wise) Testing
  • Models
    • Manual Model Building
    • Guided Model Building
  • Time Series
    • Time Series Plot
    • Decomposition
    • Exponential Smoothing

    • Blocked Bootstrap Plot
    • Mean Plot
    • (P)ACF
    • VRM
    • Standard Deviation-Mean Plot
    • Spectral Analysis
    • ARIMA

    • Cross Correlation Function
    • Granger Causality
  1. Probability Distributions
  2. 39  Cauchy Distribution
  • Preface
  • Getting Started
    • 1  Introduction
    • 2  Why Do We Need Innovative Technology?
    • 3  Basic Definitions
    • 4  The Big Picture: Why We Analyze Data
  • Introduction to Probability
    • 5  Definitions of Probability
    • 6  Jeffreys’ axiom system
    • 7  Bayes’ Theorem
    • 8  Sensitivity and Specificity
    • 9  Naive Bayes Classifier
    • 10  Law of Large Numbers

    • 11  Problems
  • Probability Distributions
    • 12  Bernoulli Distribution
    • 13  Binomial Distribution
    • 14  Geometric Distribution
    • 15  Negative Binomial Distribution
    • 16  Hypergeometric Distribution
    • 17  Multinomial Distribution
    • 18  Poisson Distribution

    • 19  Uniform Distribution (Rectangular Distribution)
    • 20  Normal Distribution (Gaussian Distribution)
    • 21  Gaussian Naive Bayes Classifier
    • 22  Chi Distribution
    • 23  Chi-squared Distribution (1 parameter)
    • 24  Chi-squared Distribution (2 parameters)
    • 25  Student t-Distribution
    • 26  Fisher F-Distribution
    • 27  Exponential Distribution
    • 28  Lognormal Distribution
    • 29  Gamma Distribution
    • 30  Beta Distribution
    • 31  Weibull Distribution
    • 32  Pareto Distribution
    • 33  Inverse Gamma Distribution
    • 34  Rayleigh Distribution
    • 35  Erlang Distribution
    • 36  Logistic Distribution
    • 37  Laplace Distribution
    • 38  Gumbel Distribution
    • 39  Cauchy Distribution
    • 40  Triangular Distribution
    • 41  Power Distribution
    • 42  Beta Prime Distribution
    • 43  Sample Correlation Distribution
    • 44  Dirichlet Distribution
    • 45  Generalized Extreme Value (GEV) Distribution
    • 46  Frechet Distribution
    • 47  Noncentral t Distribution
    • 48  Noncentral F Distribution
    • 49  Inverse Chi-Squared Distribution
    • 50  Maxwell-Boltzmann Distribution
    • 51  Distribution Relationship Map

    • 52  Problems
  • Descriptive Statistics & Exploratory Data Analysis
    • 53  Types of Data
    • 54  Datasheets

    • 55  Frequency Plot (Bar Plot)
    • 56  Frequency Table
    • 57  Contingency Table
    • 58  Binomial Classification Metrics
    • 59  Confusion Matrix
    • 60  ROC Analysis

    • 61  Stem-and-Leaf Plot
    • 62  Histogram
    • 63  Data Quality Forensics
    • 64  Quantiles
    • 65  Central Tendency
    • 66  Variability
    • 67  Skewness & Kurtosis
    • 68  Concentration
    • 69  Notched Boxplot
    • 70  Scatterplot
    • 71  Pearson Correlation
    • 72  Rank Correlation
    • 73  Partial Pearson Correlation
    • 74  Simple Linear Regression
    • 75  Moments
    • 76  Quantile-Quantile Plot (QQ Plot)
    • 77  Normal Probability Plot
    • 78  Probability Plot Correlation Coefficient Plot (PPCC Plot)
    • 79  Box-Cox Normality Plot
    • 80  Kernel Density Estimation
    • 81  Bivariate Kernel Density Plot
    • 82  Conditional EDA: Panel Diagnostics
    • 83  Bootstrap Plot (Central Tendency)
    • 84  Survey Scores Rank Order Comparison
    • 85  Cronbach Alpha

    • 86  Equi-distant Time Series
    • 87  Time Series Plot (Run Sequence Plot)
    • 88  Mean Plot
    • 89  Blocked Bootstrap Plot (Central Tendency)
    • 90  Standard Deviation-Mean Plot
    • 91  Variance Reduction Matrix
    • 92  (Partial) Autocorrelation Function
    • 93  Periodogram & Cumulative Periodogram

    • 94  Problems
  • Hypothesis Testing
    • 95  Normal Distributions revisited
    • 96  The Population
    • 97  The Sample
    • 98  The One-Sided Hypothesis Test
    • 99  The Two-Sided Hypothesis Test
    • 100  When to use a one-sided or two-sided test?
    • 101  What if \(\sigma\) is unknown?
    • 102  The Central Limit Theorem (revisited)
    • 103  Statistical Test of the Population Mean with known Variance
    • 104  Statistical Test of the Population Mean with unknown Variance
    • 105  Statistical Test of the Variance
    • 106  Statistical Test of the Population Proportion
    • 107  Statistical Test of the Standard Deviation \(\sigma\)
    • 108  Statistical Test of the difference between Means -- Independent/Unpaired Samples
    • 109  Statistical Test of the difference between Means -- Dependent/Paired Samples
    • 110  Statistical Test of the difference between Variances -- Independent/Unpaired Samples

    • 111  Hypothesis Testing for Research Purposes
    • 112  Decision Thresholds, Alpha, and Confidence Levels
    • 113  Bayesian Inference for Decision-Making
    • 114  One Sample t-Test
    • 115  Skewness & Kurtosis Tests
    • 116  Paired Two Sample t-Test
    • 117  Wilcoxon Signed-Rank Test
    • 118  Unpaired Two Sample t-Test
    • 119  Unpaired Two Sample Welch Test
    • 120  Two One-Sided Tests (TOST) for Equivalence
    • 121  Mann-Whitney U test (Wilcoxon Rank-Sum Test)
    • 122  Bayesian Two Sample Test
    • 123  Median Test based on Notched Boxplots
    • 124  Chi-Squared Tests for Count Data
    • 125  Kolmogorov-Smirnov Test
    • 126  One Way Analysis of Variance (1-way ANOVA)
    • 127  Kruskal-Wallis Test
    • 128  Two Way Analysis of Variance (2-way ANOVA)
    • 129  Repeated Measures ANOVA
    • 130  Friedman Test
    • 131  Testing Correlations
    • 132  A Note on Causality

    • 133  Problems
  • Regression Models
    • 134  Simple Linear Regression Model (SLRM)
    • 135  Multiple Linear Regression Model (MLRM)
    • 136  Logistic Regression
    • 137  Generalized Linear Models
    • 138  Multinomial and Ordinal Logistic Regression
    • 139  Cox Proportional Hazards Regression
    • 140  Conditional Inference Trees
    • 141  Leaf Diagnostics for Conditional Inference Trees
    • 142  Conditional Random Forests
    • 143  Hypothesis Testing with Linear Regression Models (from a Practical Point of View)

    • 144  Problems
  • Introduction to Time Series Analysis
    • 145  Case: the Market of Health and Personal Care Products
    • 146  Decomposition of Time Series
    • 147  Ad hoc Forecasting of Time Series
  • Box-Jenkins Analysis
    • 148  Introduction to Box-Jenkins Analysis
    • 149  Theoretical Concepts
    • 150  Stationarity
    • 151  Identifying ARMA parameters
    • 152  Estimating ARMA Parameters and Residual Diagnostics
    • 153  Forecasting with ARIMA models
    • 154  Intervention Analysis
    • 155  Cross-Correlation Function
    • 156  Transfer Function Noise Models
    • 157  General-to-Specific Modeling
  • Model Building Strategies
    • 158  Introduction to Model Building Strategies
    • 159  Manual Model Building
    • 160  Model Validation
    • 161  Regularization Methods
    • 162  Hyperparameter Optimization Strategies
    • 163  Guided Model Building in Practice
    • 164  Diagnostics, Revision, and Guided Forecasting
    • 165  Leakage, Target Encoding, and Robust Regression
  • References
  • Appendices
    • Appendices
    • A  Method Selection Guide
    • B  Presentations and Teaching Materials
    • C  R Language Concepts for Statistical Computing
    • D  Matrix Algebra
    • E  Standard Normal Table (Gaussian Table)
    • F  Critical values of Student’s \(t\) distribution with \(\nu\) degrees of freedom
    • G  Upper-tail critical values of the \(\chi^2\)-distribution with \(\nu\) degrees of freedom
    • H  Lower-tail critical values of the \(\chi^2\)-distribution with \(\nu\) degrees of freedom

Table of contents

  • 39.1 Probability Density Function
  • 39.2 Purpose
  • 39.3 Distribution Function
  • 39.4 Moment Generating Function
  • 39.5 1st Uncentered Moment
  • 39.6 2nd Uncentered Moment
  • 39.7 3rd Uncentered Moment
  • 39.8 4th Uncentered Moment
  • 39.9 2nd Centered Moment
  • 39.10 3rd Centered Moment
  • 39.11 4th Centered Moment
  • 39.12 Expected Value
  • 39.13 Variance
  • 39.14 Median
  • 39.15 Mode
  • 39.16 Coefficient of Skewness
  • 39.17 Coefficient of Kurtosis
  • 39.18 Parameter Estimation
  • 39.19 R Module
    • 39.19.1 RFC
    • 39.19.2 Direct app links
    • 39.19.3 R Code
  • 39.20 Example
  • 39.21 Random Number Generator
  • 39.22 Property 1: Ratio of Independent Normals
  • 39.23 Property 2: Stable Distribution — Averaging Does Not Help
  • 39.24 Property 3: Student’s t with 1 Degree of Freedom
  • 39.25 Related Distributions 1: Student’s t-Distribution
  • 39.26 Related Distributions 2: Normal Distribution
  1. Probability Distributions
  2. 39  Cauchy Distribution

39  Cauchy Distribution

The Cauchy distribution is the canonical example of a distribution with no finite moments — not even the mean. Its power-law tails decay so slowly that the average of \(n\) Cauchy random variables has the same distribution as a single one, and the Central Limit Theorem fails entirely.

Formally, the random variate \(X\) defined for all of \(\mathbb{R}\), is said to have a Cauchy Distribution (i.e. \(X \sim \text{Cauchy}(x_0, \gamma)\)) with location parameter \(x_0 \in \mathbb{R}\) and scale parameter \(\gamma > 0\). The standard Cauchy has \(x_0 = 0\) and \(\gamma = 1\). In R: dcauchy(x, location = x0, scale = gamma), pcauchy, qcauchy, rcauchy.

Note: Two app modules cover this distribution — a standard Cauchy app (no parameter sliders, fixed at \(x_0 = 0\), \(\gamma = 1\)) and a location-scale app. Both are described in the R Module section.

39.1 Probability Density Function

\[ f(x) = \frac{1}{\pi\gamma\!\left[1+\!\left(\dfrac{x-x_0}{\gamma}\right)^2\right]} \]

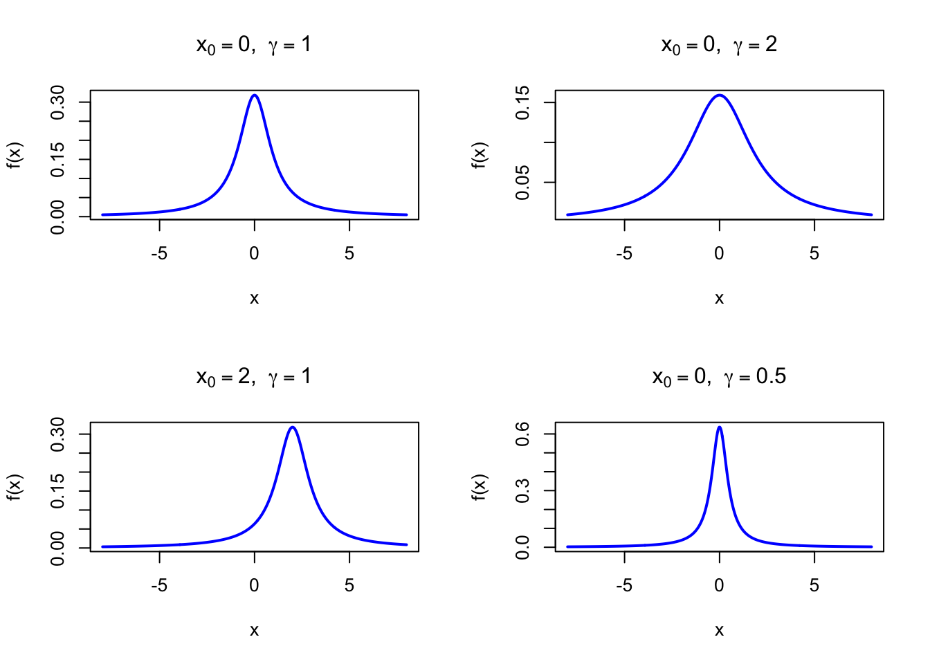
The figure below shows examples of the Cauchy Probability Density Function for different parameter combinations.

Code
par(mfrow = c(2, 2))
x <- seq(-8, 8, length = 500)

plot(x, dcauchy(x, location = 0, scale = 1), type = "l", lwd = 2, col = "blue",
     xlab = "x", ylab = "f(x)", main = expression(paste(x[0] == 0, ",  ", gamma == 1)))

plot(x, dcauchy(x, location = 0, scale = 2), type = "l", lwd = 2, col = "blue",
     xlab = "x", ylab = "f(x)", main = expression(paste(x[0] == 0, ",  ", gamma == 2)))

plot(x, dcauchy(x, location = 2, scale = 1), type = "l", lwd = 2, col = "blue",
     xlab = "x", ylab = "f(x)", main = expression(paste(x[0] == 2, ",  ", gamma == 1)))

plot(x, dcauchy(x, location = 0, scale = 0.5), type = "l", lwd = 2, col = "blue",
     xlab = "x", ylab = "f(x)", main = expression(paste(x[0] == 0, ",  ", gamma == 0.5)))

par(mfrow = c(1, 1))
Figure 39.1: Cauchy Probability Density Function for various parameter combinations

39.2 Purpose

The Cauchy distribution is a fundamental counterexample in probability theory: it violates the conditions of the Law of Large Numbers and the Central Limit Theorem. Despite its pathological moment structure, it arises naturally as the ratio of two independent standard Normal random variables. Common appearances include:

  • Ratio of two independent Normal random variables
  • Resonance curves in physics (Lorentz/Breit-Wigner distribution)
  • Cauchy principal value integrals in complex analysis
  • Stable distribution theory: the Cauchy is a stable distribution with index \(\alpha = 1\)
  • Demonstrates the necessity of finite variance for the CLT to apply

Relation to the discrete setting. No standard discrete distribution has completely undefined moments. The closest conceptual relative is the Zeta distribution with shape parameter \(\leq 1\), for which the mean is also infinite. The Cauchy illustrates an extreme case where standard statistical summaries break down completely.

39.3 Distribution Function

\[ F(x) = \frac{1}{2} + \frac{1}{\pi}\arctan\!\left(\frac{x - x_0}{\gamma}\right) \]

The figure below shows the Cauchy Distribution Function for \(x_0 = 0\) and \(\gamma = 1\).

Code
x <- seq(-8, 8, length = 500)
plot(x, pcauchy(x, location = 0, scale = 1), type = "l", lwd = 2, col = "blue",
     xlab = "x", ylab = "F(x)", main = "Cauchy Distribution Function",
     sub = expression(paste(x[0] == 0, ",  ", gamma == 1)))
Figure 39.2: Cauchy Distribution Function (location = 0, scale = 1)

39.4 Moment Generating Function

The moment generating function does not exist for any \(t \neq 0\). The characteristic function (Fourier transform) exists and is:

\[ \varphi(t) = \exp\!\bigl(i x_0 t - \gamma |t|\bigr) \]

39.5 1st Uncentered Moment

Undefined. The integral \(\int_{-\infty}^\infty x\, f(x)\, dx\) diverges (it does not converge absolutely).

39.6 2nd Uncentered Moment

Undefined. All moments \(\text{E}(|X|^n)\) are infinite for \(n \geq 1\).

39.7 3rd Uncentered Moment

Undefined.

39.8 4th Uncentered Moment

Undefined.

39.9 2nd Centered Moment

Undefined — the variance does not exist.

39.10 3rd Centered Moment

Undefined.

39.11 4th Centered Moment

Undefined.

39.12 Expected Value

Undefined. The mean does not exist in the classical sense (the integral diverges).

39.13 Variance

Undefined. The variance does not exist.

39.14 Median

\[ \text{Med}(X) = x_0 \]

The median is well defined and equals the location parameter.

39.15 Mode

\[ \text{Mo}(X) = x_0 \]

39.16 Coefficient of Skewness

Undefined — requires a finite third moment.

39.17 Coefficient of Kurtosis

Undefined — requires a finite fourth moment.

39.18 Parameter Estimation

Maximum likelihood estimation is well-defined despite the undefined moments. In R:

library(MASS)

set.seed(42)
x_obs <- rcauchy(100, location = 0, scale = 1)

fit <- fitdistr(x_obs, "cauchy")
print(fit)
    location      scale   
  -0.1163659    0.8970371 
 ( 0.1240431) ( 0.1299343)

39.19 R Module

39.19.1 RFC

Two Cauchy Distribution modules are available in RFC:

  • “Distributions / Cauchy Distribution (Standard)” — fixed at \(x_0 = 0\), \(\gamma = 1\)
  • “Distributions / Cauchy Distribution (Location-Scale)” — adjustable parameters

39.19.2 Direct app links

  • Standard Cauchy: https://shiny.wessa.net/cauchy1/
  • Location-scale Cauchy: https://shiny.wessa.net/cauchy2/

39.19.3 R Code

The following code demonstrates Cauchy probability calculations and the CLT failure:

x0 <- 0; gamma_par <- 1

# Density at x = 0
dcauchy(0, location = x0, scale = gamma_par)

# P(|X| < 1): probability within one "scale unit" of center
pcauchy(1, location = x0, scale = gamma_par) - pcauchy(-1, location = x0, scale = gamma_par)

# Median
cat("Median:", qcauchy(0.5, location = x0, scale = gamma_par), "\n")
[1] 0.3183099
[1] 0.5
Median: 0 

39.20 Example

The Cauchy distribution demonstrates the failure of the Central Limit Theorem. The sample mean of \(n\) i.i.d. Cauchy\((0, 1)\) variates is itself Cauchy\((0, 1)\) — averaging provides no concentration of the estimate.

set.seed(42)
n <- 1000

# Sample means of n Cauchy draws — should converge to 0 if CLT held
means_200 <- replicate(200, mean(rcauchy(n)))

cat("Mean of sample means:", round(mean(means_200), 4), "\n")
cat("SD of sample means:  ", round(sd(means_200), 4), "\n")
cat("Expected SD if CLT:  ", round(1/sqrt(n), 6), "(CLT would predict ~0.032)\n")
cat("Note: sd >> 1/sqrt(n), confirming CLT does NOT apply\n")
Mean of sample means: -2.952 
SD of sample means:   39.4931 
Expected SD if CLT:   0.031623 (CLT would predict ~0.032)
Note: sd >> 1/sqrt(n), confirming CLT does NOT apply

The standard Cauchy app illustrates the distribution shape without adjustable parameters:

Interactive Shiny app (click to load).
Open in new tab

The location-scale app allows parameter adjustment. For \(x_0 = 0\), \(\gamma = 1\): P(\(|X| < 1\)) = 0.5:

Interactive Shiny app (click to load).
Open in new tab

39.21 Random Number Generator

Cauchy random variates are generated via the inverse-CDF method. Since \(F(x) = 1/2 + \arctan((x-x_0)/\gamma)/\pi\):

\[ X = x_0 + \gamma\tan\!\bigl(\pi(U - 1/2)\bigr) \sim \text{Cauchy}(x_0, \gamma) \quad \text{when } U \sim \text{U}(0,1) \]

set.seed(123)
n <- 1000; x0 <- 0; gamma_par <- 1

# Inverse-transform method
u <- runif(n)
x_inv <- x0 + gamma_par * tan(pi * (u - 0.5))

# Compare with rcauchy
x_rcauchy <- rcauchy(n, location = x0, scale = gamma_par)

cat("Inverse-transform: median =", round(median(x_inv), 4), "\n")
cat("rcauchy():         median =", round(median(x_rcauchy), 4), "\n")
cat("Theoretical median:", x0, "\n")
cat("Note: mean and sd are undefined (non-convergent)\n")
Inverse-transform: median = -0.0316 
rcauchy():         median = 0.0145 
Theoretical median: 0 
Note: mean and sd are undefined (non-convergent)
Interactive Shiny app (click to load).
Open in new tab

39.22 Property 1: Ratio of Independent Normals

If \(Z_1, Z_2 \overset{\text{i.i.d.}}{\sim} N(0, 1)\) then:

\[ \frac{Z_1}{Z_2} \sim \text{Cauchy}(0, 1) \]

This is the most natural way the Cauchy distribution arises in practice.

39.23 Property 2: Stable Distribution — Averaging Does Not Help

The Cauchy distribution is a stable distribution with index \(\alpha = 1\). If \(X_1, \ldots, X_n \overset{\text{i.i.d.}}{\sim} \text{Cauchy}(x_0, \gamma)\) then:

\[ \frac{X_1 + \cdots + X_n}{n} \sim \text{Cauchy}(x_0, \gamma) \]

Averaging \(n\) Cauchy variates produces no concentration whatsoever — the distribution of the mean is identical to the distribution of a single observation.

39.24 Property 3: Student’s t with 1 Degree of Freedom

The standard Cauchy distribution is identical to Student’s t-distribution with 1 degree of freedom:

\[ \text{Cauchy}(0, 1) = t(1) \]

See Chapter 25.

39.25 Related Distributions 1: Student’s t-Distribution

The Cauchy is Student’s t with \(\nu = 1\) degree of freedom (see Chapter 25).

39.26 Related Distributions 2: Normal Distribution

The standard Cauchy arises as the ratio of two independent standard Normal variates (see Chapter 20).

38  Gumbel Distribution
40  Triangular Distribution

© 2026 Patrick Wessa. Provided as-is, without warranty.

Feedback: e-mail | Anonymous contributions: click to copy (Sats) | click to copy (XMR)

Cookie Preferences