• Descriptive
    • Moments
    • Concentration
    • Central Tendency
    • Variability
    • Stem-and-Leaf Plot
    • Histogram & Frequency Table
    • Data Quality Forensics
    • Conditional EDA
    • Quantiles
    • Kernel Density Estimation
    • Normal QQ Plot
    • Bootstrap Plot

    • Multivariate Descriptive Statistics
  • Distributions
    • Binomial Probabilities
    • Geometric Probabilities
    • Negative Binomial Probabilities
    • Hypergeometric Probabilities
    • Multinomial Probabilities
    • Dirichlet
    • Poisson Probabilities

    • Exponential
    • Gamma
    • Erlang
    • Weibull
    • Rayleigh
    • Maxwell-Boltzmann
    • Lognormal
    • Pareto
    • Inverse Gamma
    • Inverse Chi-Square

    • Beta
    • Power
    • Beta Prime (Inv. Beta)
    • Triangular

    • Normal (area)
    • Logistic
    • Laplace
    • Cauchy (standard)
    • Cauchy (location-scale)
    • Gumbel
    • Fréchet
    • Generalized Extreme Value

    • Normal RNG
    • ML Fitting
    • Tukey Lambda PPCC
    • Box-Cox Normality Plot
    • Noncentral t
    • Noncentral F
    • Sample Correlation r

    • Empirical Tests
  • Hypotheses
    • Theoretical Aspects of Hypothesis Testing
    • Bayesian Inference
    • Minimum Sample Size

    • Empirical Tests
    • Multivariate (pair-wise) Testing
  • Models
    • Manual Model Building
    • Guided Model Building
  • Time Series
    • Time Series Plot
    • Decomposition
    • Exponential Smoothing

    • Blocked Bootstrap Plot
    • Mean Plot
    • (P)ACF
    • VRM
    • Standard Deviation-Mean Plot
    • Spectral Analysis
    • ARIMA

    • Cross Correlation Function
    • Granger Causality
  1. Probability Distributions
  2. 48  Noncentral F Distribution
  • Preface
  • Getting Started
    • 1  Introduction
    • 2  Why Do We Need Innovative Technology?
    • 3  Basic Definitions
    • 4  The Big Picture: Why We Analyze Data
  • Introduction to Probability
    • 5  Definitions of Probability
    • 6  Jeffreys’ axiom system
    • 7  Bayes’ Theorem
    • 8  Sensitivity and Specificity
    • 9  Naive Bayes Classifier
    • 10  Law of Large Numbers

    • 11  Problems
  • Probability Distributions
    • 12  Bernoulli Distribution
    • 13  Binomial Distribution
    • 14  Geometric Distribution
    • 15  Negative Binomial Distribution
    • 16  Hypergeometric Distribution
    • 17  Multinomial Distribution
    • 18  Poisson Distribution

    • 19  Uniform Distribution (Rectangular Distribution)
    • 20  Normal Distribution (Gaussian Distribution)
    • 21  Gaussian Naive Bayes Classifier
    • 22  Chi Distribution
    • 23  Chi-squared Distribution (1 parameter)
    • 24  Chi-squared Distribution (2 parameters)
    • 25  Student t-Distribution
    • 26  Fisher F-Distribution
    • 27  Exponential Distribution
    • 28  Lognormal Distribution
    • 29  Gamma Distribution
    • 30  Beta Distribution
    • 31  Weibull Distribution
    • 32  Pareto Distribution
    • 33  Inverse Gamma Distribution
    • 34  Rayleigh Distribution
    • 35  Erlang Distribution
    • 36  Logistic Distribution
    • 37  Laplace Distribution
    • 38  Gumbel Distribution
    • 39  Cauchy Distribution
    • 40  Triangular Distribution
    • 41  Power Distribution
    • 42  Beta Prime Distribution
    • 43  Sample Correlation Distribution
    • 44  Dirichlet Distribution
    • 45  Generalized Extreme Value (GEV) Distribution
    • 46  Frechet Distribution
    • 47  Noncentral t Distribution
    • 48  Noncentral F Distribution
    • 49  Inverse Chi-Squared Distribution
    • 50  Maxwell-Boltzmann Distribution
    • 51  Distribution Relationship Map

    • 52  Problems
  • Descriptive Statistics & Exploratory Data Analysis
    • 53  Types of Data
    • 54  Datasheets

    • 55  Frequency Plot (Bar Plot)
    • 56  Frequency Table
    • 57  Contingency Table
    • 58  Binomial Classification Metrics
    • 59  Confusion Matrix
    • 60  ROC Analysis

    • 61  Stem-and-Leaf Plot
    • 62  Histogram
    • 63  Data Quality Forensics
    • 64  Quantiles
    • 65  Central Tendency
    • 66  Variability
    • 67  Skewness & Kurtosis
    • 68  Concentration
    • 69  Notched Boxplot
    • 70  Scatterplot
    • 71  Pearson Correlation
    • 72  Rank Correlation
    • 73  Partial Pearson Correlation
    • 74  Simple Linear Regression
    • 75  Moments
    • 76  Quantile-Quantile Plot (QQ Plot)
    • 77  Normal Probability Plot
    • 78  Probability Plot Correlation Coefficient Plot (PPCC Plot)
    • 79  Box-Cox Normality Plot
    • 80  Kernel Density Estimation
    • 81  Bivariate Kernel Density Plot
    • 82  Conditional EDA: Panel Diagnostics
    • 83  Bootstrap Plot (Central Tendency)
    • 84  Survey Scores Rank Order Comparison
    • 85  Cronbach Alpha

    • 86  Equi-distant Time Series
    • 87  Time Series Plot (Run Sequence Plot)
    • 88  Mean Plot
    • 89  Blocked Bootstrap Plot (Central Tendency)
    • 90  Standard Deviation-Mean Plot
    • 91  Variance Reduction Matrix
    • 92  (Partial) Autocorrelation Function
    • 93  Periodogram & Cumulative Periodogram

    • 94  Problems
  • Hypothesis Testing
    • 95  Normal Distributions revisited
    • 96  The Population
    • 97  The Sample
    • 98  The One-Sided Hypothesis Test
    • 99  The Two-Sided Hypothesis Test
    • 100  When to use a one-sided or two-sided test?
    • 101  What if \(\sigma\) is unknown?
    • 102  The Central Limit Theorem (revisited)
    • 103  Statistical Test of the Population Mean with known Variance
    • 104  Statistical Test of the Population Mean with unknown Variance
    • 105  Statistical Test of the Variance
    • 106  Statistical Test of the Population Proportion
    • 107  Statistical Test of the Standard Deviation \(\sigma\)
    • 108  Statistical Test of the difference between Means -- Independent/Unpaired Samples
    • 109  Statistical Test of the difference between Means -- Dependent/Paired Samples
    • 110  Statistical Test of the difference between Variances -- Independent/Unpaired Samples

    • 111  Hypothesis Testing for Research Purposes
    • 112  Decision Thresholds, Alpha, and Confidence Levels
    • 113  Bayesian Inference for Decision-Making
    • 114  One Sample t-Test
    • 115  Skewness & Kurtosis Tests
    • 116  Paired Two Sample t-Test
    • 117  Wilcoxon Signed-Rank Test
    • 118  Unpaired Two Sample t-Test
    • 119  Unpaired Two Sample Welch Test
    • 120  Two One-Sided Tests (TOST) for Equivalence
    • 121  Mann-Whitney U test (Wilcoxon Rank-Sum Test)
    • 122  Bayesian Two Sample Test
    • 123  Median Test based on Notched Boxplots
    • 124  Chi-Squared Tests for Count Data
    • 125  Kolmogorov-Smirnov Test
    • 126  One Way Analysis of Variance (1-way ANOVA)
    • 127  Kruskal-Wallis Test
    • 128  Two Way Analysis of Variance (2-way ANOVA)
    • 129  Repeated Measures ANOVA
    • 130  Friedman Test
    • 131  Testing Correlations
    • 132  A Note on Causality

    • 133  Problems
  • Regression Models
    • 134  Simple Linear Regression Model (SLRM)
    • 135  Multiple Linear Regression Model (MLRM)
    • 136  Logistic Regression
    • 137  Generalized Linear Models
    • 138  Multinomial and Ordinal Logistic Regression
    • 139  Cox Proportional Hazards Regression
    • 140  Conditional Inference Trees
    • 141  Leaf Diagnostics for Conditional Inference Trees
    • 142  Conditional Random Forests
    • 143  Hypothesis Testing with Linear Regression Models (from a Practical Point of View)

    • 144  Problems
  • Introduction to Time Series Analysis
    • 145  Case: the Market of Health and Personal Care Products
    • 146  Decomposition of Time Series
    • 147  Ad hoc Forecasting of Time Series
  • Box-Jenkins Analysis
    • 148  Introduction to Box-Jenkins Analysis
    • 149  Theoretical Concepts
    • 150  Stationarity
    • 151  Identifying ARMA parameters
    • 152  Estimating ARMA Parameters and Residual Diagnostics
    • 153  Forecasting with ARIMA models
    • 154  Intervention Analysis
    • 155  Cross-Correlation Function
    • 156  Transfer Function Noise Models
    • 157  General-to-Specific Modeling
  • Model Building Strategies
    • 158  Introduction to Model Building Strategies
    • 159  Manual Model Building
    • 160  Model Validation
    • 161  Regularization Methods
    • 162  Hyperparameter Optimization Strategies
    • 163  Guided Model Building in Practice
    • 164  Diagnostics, Revision, and Guided Forecasting
    • 165  Leakage, Target Encoding, and Robust Regression
  • References
  • Appendices
    • Appendices
    • A  Method Selection Guide
    • B  Presentations and Teaching Materials
    • C  R Language Concepts for Statistical Computing
    • D  Matrix Algebra
    • E  Standard Normal Table (Gaussian Table)
    • F  Critical values of Student’s \(t\) distribution with \(\nu\) degrees of freedom
    • G  Upper-tail critical values of the \(\chi^2\)-distribution with \(\nu\) degrees of freedom
    • H  Lower-tail critical values of the \(\chi^2\)-distribution with \(\nu\) degrees of freedom

Table of contents

  • 48.1 Probability Density Function
  • 48.2 Purpose
  • 48.3 Distribution Function
  • 48.4 Moment Generating Function
  • 48.5 Expected Value
  • 48.6 Variance
  • 48.7 Median
  • 48.8 Mode
  • 48.9 Coefficient of Skewness
  • 48.10 Coefficient of Kurtosis
  • 48.11 Parameter Estimation
  • 48.12 R Module
    • 48.12.1 RFC
    • 48.12.2 Direct app link
    • 48.12.3 R Code
  • 48.13 Example
  • 48.14 Random Number Generator
  • 48.15 Property 1: Noncentrality and Power for ANOVA
  • 48.16 Property 2: Noncentrality Formulas for Regression
  • 48.17 Property 3: Convergence to Noncentral Chi-squared
  • 48.18 Property 4: Reciprocal Property
  • 48.19 Related Distributions 1: Central F as Special Case
  • 48.20 Related Distributions 2: Link with the Noncentral t Distribution
  • 48.21 Related Distributions 3: Noncentral Chi-squared Connection
  • 48.22 Related Distributions 4: Beta Connection
  1. Probability Distributions
  2. 48  Noncentral F Distribution

48  Noncentral F Distribution

The Noncentral F distribution is the theoretical foundation for power analysis of ANOVA and regression F-tests. When a researcher asks how many subjects per group do I need for my ANOVA? or what power does my regression model have to detect a given $R^2$?, the answer depends on the Noncentral F distribution.

Formally, the random variate \(X\) defined for the range \(X \geq 0\), is said to have a Noncentral F Distribution (i.e. \(X \sim \text{F}(m, n, \lambda)\)) with numerator degrees of freedom \(m > 0\), denominator degrees of freedom \(n > 0\), and noncentrality parameter \(\lambda \geq 0\).

Construction. If \(U \sim \chi^2(m, \lambda)\) is a Noncentral Chi-squared variate (see Chapter 24) and \(V \sim \chi^2(n)\) is an independent central Chi-squared variate (see Chapter 23), then

\[ F = \frac{U/m}{V/n} \sim \text{F}(m, n, \lambda) \]

When \(\lambda = 0\), this reduces to the standard (central) Fisher F distribution (see Chapter 26). The noncentrality parameter \(\lambda\) reflects the magnitude of a true effect, shifting the distribution to the right and increasing its mean.

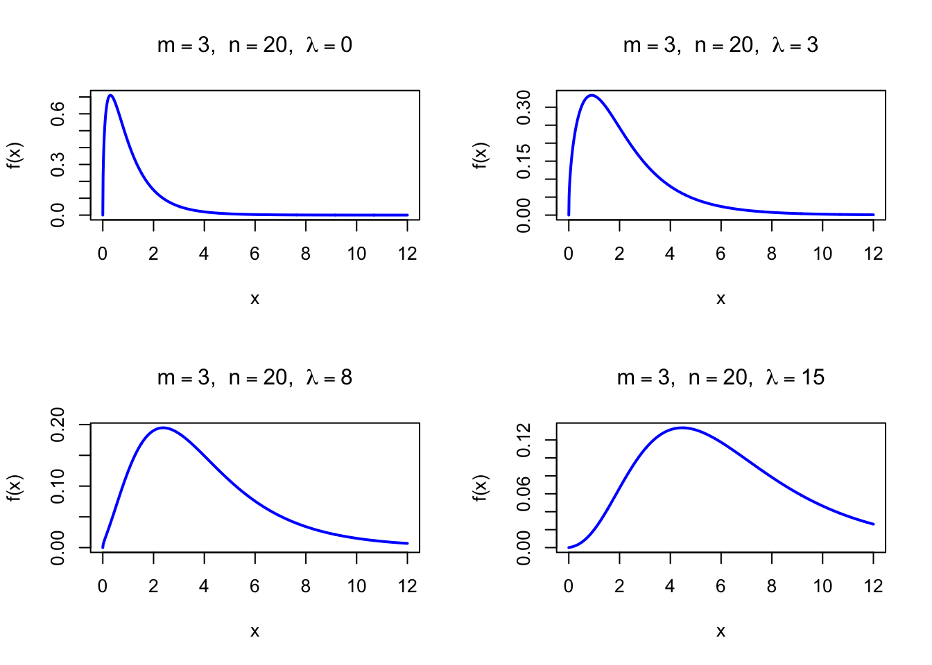
48.1 Probability Density Function

The PDF of the Noncentral F distribution involves an infinite series and does not have a simple closed form. It can be written as

\[ f(x) = \sum_{j=0}^{\infty} \frac{e^{-\lambda/2}(\lambda/2)^j}{j!} \cdot \frac{B\!\left(\frac{m}{2}+j, \frac{n}{2}\right)^{-1} \left(\frac{m}{n}\right)^{m/2+j} x^{m/2+j-1}}{\left(1 + \frac{m}{n}x\right)^{(m+n)/2+j}} \]

where \(B(\cdot, \cdot)\) is the Beta function. In practice, R computes the density with df(x, df1, df2, ncp).

The figure below shows the Noncentral F Probability Density Function for \(m = 3\), \(n = 20\), and several values of \(\lambda\).

Code
par(mfrow = c(2, 2))
x <- seq(0, 12, length = 1000)

plot(x, df(x, df1 = 3, df2 = 20, ncp = 0), type = "l", lwd = 2, col = "blue",
     xlab = "x", ylab = "f(x)", main = expression(paste(m == 3, ",  ", n == 20, ",  ", lambda == 0)))

plot(x, df(x, df1 = 3, df2 = 20, ncp = 3), type = "l", lwd = 2, col = "blue",
     xlab = "x", ylab = "f(x)", main = expression(paste(m == 3, ",  ", n == 20, ",  ", lambda == 3)))

plot(x, df(x, df1 = 3, df2 = 20, ncp = 8), type = "l", lwd = 2, col = "blue",
     xlab = "x", ylab = "f(x)", main = expression(paste(m == 3, ",  ", n == 20, ",  ", lambda == 8)))

plot(x, df(x, df1 = 3, df2 = 20, ncp = 15), type = "l", lwd = 2, col = "blue",
     xlab = "x", ylab = "f(x)", main = expression(paste(m == 3, ",  ", n == 20, ",  ", lambda == 15)))

par(mfrow = c(1, 1))
Figure 48.1: Noncentral F Probability Density Function (df1 = 3, df2 = 20) for various noncentrality values

48.2 Purpose

The Noncentral F distribution is the theoretical backbone of power analysis for F-tests, including ANOVA and regression. Its primary applications include:

  • ANOVA sample size planning: determining the number of observations per group needed to detect differences among \(k\) group means with desired power
  • Regression power analysis: computing the power to detect a given \(R^2\) or partial \(R^2\) in linear regression
  • Factorial experiment design: planning multi-factor experiments with adequate power for main effects and interactions
  • Model comparison: assessing whether a study has sufficient power to distinguish between nested regression models
  • Clinical trial design: justifying group sizes in multi-arm trials

Relation to the F-test. Under the null hypothesis (no group differences in ANOVA, or \(R^2 = 0\) in regression), the F statistic follows a central F distribution (\(\lambda = 0\)). Under the alternative hypothesis, it follows a Noncentral F distribution with noncentrality \(\lambda > 0\). Power is the probability that the observed F exceeds the critical value under the Noncentral F distribution.

48.3 Distribution Function

There is no elementary closed form for the CDF. It is computed numerically by pf(x, df1, df2, ncp) in R.

The figure below shows the Noncentral F Distribution Function for \(m = 3\), \(n = 20\), and \(\lambda = 8\).

Code
x <- seq(0, 12, length = 1000)
plot(x, pf(x, df1 = 3, df2 = 20, ncp = 8), type = "l", lwd = 2, col = "blue",
     xlab = "x", ylab = "F(x)", main = "Noncentral F Distribution Function",
     sub = expression(paste(m == 3, ",  ", n == 20, ",  ", lambda == 8)))
Figure 48.2: Noncentral F Distribution Function (df1 = 3, df2 = 20, lambda = 8)

48.4 Moment Generating Function

The moment generating function of the Noncentral F distribution does not have a simple closed form.

48.5 Expected Value

\[ \text{E}(X) = \frac{n(m + \lambda)}{m(n - 2)} \quad \text{for } n > 2 \]

When \(\lambda = 0\), this reduces to \(n/(n-2)\), which is the mean of the central F distribution.

48.6 Variance

\[ \text{V}(X) = 2 \left(\frac{n}{m}\right)^2 \frac{(m + \lambda)^2 + (m + 2\lambda)(n - 2)}{(n - 2)^2 (n - 4)} \quad \text{for } n > 4 \]

48.7 Median

There is no closed-form expression for the median. It is computed numerically via qf(0.5, df1, df2, ncp) in R:

# Median for F(m = 3, n = 20, lambda = 8)
qf(0.5, df1 = 3, df2 = 20, ncp = 8)
[1] 3.443321

48.8 Mode

The mode of the Noncentral F distribution does not have a simple closed-form expression. It can be found numerically by maximizing the density function. For moderate to large noncentrality, the mode is approximately \((m + \lambda)(n - 2) / (m(n + 2))\) minus a correction term.

48.9 Coefficient of Skewness

The Noncentral F distribution is always right-skewed. The skewness depends on all three parameters (\(m\), \(n\), \(\lambda\)) and requires \(n > 6\) for existence. As the noncentrality \(\lambda\) increases, the skewness changes in a complex way. When \(\lambda = 0\), the skewness reduces to that of the central F distribution.

48.10 Coefficient of Kurtosis

The kurtosis of the Noncentral F distribution depends on \(m\), \(n\), and \(\lambda\), and requires \(n > 8\) for existence. The distribution is leptokurtic (kurtosis exceeds 3), with heavier tails than the Normal distribution. As \(n \to \infty\), the kurtosis decreases toward values closer to the Normal benchmark.

48.11 Parameter Estimation

Like the Noncentral t distribution, the Noncentral F distribution is not typically fitted to data via classical parameter estimation. Instead, the noncentrality parameter \(\lambda\) is determined from the experimental design:

  • One-way ANOVA (\(k\) groups, each with \(n\) observations): \(\lambda = k \cdot n \cdot f^2\), where \(f\) is Cohen’s \(f\) effect size defined as \(f = \sigma_{\text{between}} / \sigma_{\text{within}}\)
  • Regression (\(p\) predictors, \(N\) total observations): \(\lambda = \frac{N \cdot R^2}{1 - R^2}\) for the overall F-test of the model
  • Partial F-test (testing \(q\) additional predictors): \(\lambda = (N - p_{\text{reduced}})\,f^2_{\text{partial}}\) where \(f^2_{\text{partial}} = (R^2_{\text{full}} - R^2_{\text{reduced}}) / (1 - R^2_{\text{full}})\)

Cohen’s conventional benchmarks for \(f\) are: small = 0.10, medium = 0.25, large = 0.40.

48.12 R Module

48.12.1 RFC

The Noncentral F Distribution module is available in RFC under the menu “Distributions / Noncentral F Distribution”.

48.12.2 Direct app link

  • https://shiny.wessa.net/ncfdist/

48.12.3 R Code

The following code demonstrates Noncentral F probability calculations:

# Probability density function: f(x)
df(x = 3, df1 = 3, df2 = 20, ncp = 8)

# Distribution function: P(X <= x)
pf(q = 3, df1 = 3, df2 = 20, ncp = 8)

# Quantile function: find x such that P(X <= x) = p
qf(p = 0.95, df1 = 3, df2 = 20, ncp = 8)

# Generate random Noncentral F numbers
set.seed(42)
rf(n = 10, df1 = 3, df2 = 20, ncp = 8)
[1] 0.185492
[1] 0.4207864
[1] 9.388105
 [1]  5.123445  4.143252  4.889171  4.394841 20.075338  5.881126 16.961353
 [8]  2.524019  2.606690  5.403320

48.13 Example

A psychologist plans a one-way ANOVA comparing \(k = 4\) treatment groups. Based on prior studies, a medium effect (\(f = 0.25\)) is expected. Using \(\alpha = 0.05\), how many subjects per group are needed for 80% power?

The noncentrality parameter for a one-way ANOVA is \(\lambda = k \cdot n \cdot f^2\), the numerator degrees of freedom are \(m = k - 1 = 3\), and the denominator degrees of freedom are \(n_{\text{denom}} = k(n - 1)\). We compute power for various group sizes:

k     <- 4       # number of groups
f     <- 0.25    # Cohen's f (medium effect)
alpha <- 0.05    # significance level

# Compute power for group sizes from 10 to 80
n_per_group <- seq(10, 80, by = 5)
power       <- numeric(length(n_per_group))

for (i in seq_along(n_per_group)) {
  n_g    <- n_per_group[i]
  df1    <- k - 1
  df2    <- k * (n_g - 1)
  lambda <- k * n_g * f^2
  f_crit <- qf(1 - alpha, df1 = df1, df2 = df2)
  power[i] <- 1 - pf(f_crit, df1 = df1, df2 = df2, ncp = lambda)
}

result <- data.frame(n_per_group = n_per_group,
                     N_total = k * n_per_group,
                     lambda = k * n_per_group * f^2,
                     power = round(power, 4))
print(result)

# Find minimum group size for 80% power
n_required <- n_per_group[which(power >= 0.80)[1]]
cat("\nMinimum per-group sample size for 80% power:", n_required, "\n")
cat("Total sample size:", k * n_required, "\n")
   n_per_group N_total lambda  power
1           10      40   2.50 0.2122
2           15      60   3.75 0.3166
3           20      80   5.00 0.4204
4           25     100   6.25 0.5182
5           30     120   7.50 0.6065
6           35     140   8.75 0.6837
7           40     160  10.00 0.7494
8           45     180  11.25 0.8040
9           50     200  12.50 0.8485
10          55     220  13.75 0.8841
11          60     240  15.00 0.9122
12          65     260  16.25 0.9341
13          70     280  17.50 0.9510
14          75     300  18.75 0.9638
15          80     320  20.00 0.9735

Minimum per-group sample size for 80% power: 45 
Total sample size: 180 
Code
k     <- 4
f     <- 0.25
alpha <- 0.05
n_per_group <- seq(5, 120, by = 1)
power       <- numeric(length(n_per_group))
for (i in seq_along(n_per_group)) {
  n_g    <- n_per_group[i]
  df1    <- k - 1
  df2    <- k * (n_g - 1)
  lambda <- k * n_g * f^2
  f_crit <- qf(1 - alpha, df1 = df1, df2 = df2)
  power[i] <- 1 - pf(f_crit, df1 = df1, df2 = df2, ncp = lambda)
}
plot(n_per_group, power, type = "l", lwd = 2, col = "blue",
     xlab = "Sample size per group", ylab = "Power",
     main = "Power curve: one-way ANOVA",
     sub = expression(paste(k == 4, ",  ", f == 0.25, ",  ", alpha == 0.05)))
abline(h = 0.80, lty = 2, col = "red")
legend("bottomright", legend = c("Power", "80% threshold"),
       col = c("blue", "red"), lty = c(1, 2), lwd = c(2, 1))
Figure 48.3: Power curve for one-way ANOVA (k = 4 groups, f = 0.25, alpha = 0.05)

You can reproduce the ANOVA calculation interactively using the Noncentral F Distribution app:

Interactive Shiny app (click to load).
Open in new tab

A second common application is regression power analysis. Suppose a researcher plans a regression with \(p = 5\) predictors and expects \(R^2 = 0.13\) (medium effect). How many observations are needed for 80% power?

p     <- 5       # number of predictors
R2    <- 0.13    # expected R-squared (medium effect)
alpha <- 0.05

N_vals <- seq(30, 200, by = 5)
power  <- numeric(length(N_vals))

for (i in seq_along(N_vals)) {
  N      <- N_vals[i]
  df1    <- p
  df2    <- N - p - 1
  lambda <- N * R2 / (1 - R2)
  f_crit <- qf(1 - alpha, df1 = df1, df2 = df2)
  power[i] <- 1 - pf(f_crit, df1 = df1, df2 = df2, ncp = lambda)
}

result <- data.frame(N = N_vals, lambda = round(N_vals * R2 / (1 - R2), 2),
                     power = round(power, 4))
print(result)

# Find the exact minimum N by checking every feasible sample size
N_search <- seq(p + 2, 200, by = 1)
power_search <- numeric(length(N_search))

for (i in seq_along(N_search)) {
  N      <- N_search[i]
  df1    <- p
  df2    <- N - p - 1
  lambda <- N * R2 / (1 - R2)
  f_crit <- qf(1 - alpha, df1 = df1, df2 = df2)
  power_search[i] <- 1 - pf(f_crit, df1 = df1, df2 = df2, ncp = lambda)
}

N_required <- N_search[which(power_search >= 0.80)[1]]
cat("\nMinimum total sample size for 80% power:", N_required, "\n")
     N lambda  power
1   30   4.48 0.2641
2   35   5.23 0.3171
3   40   5.98 0.3704
4   45   6.72 0.4231
5   50   7.47 0.4745
6   55   8.22 0.5240
7   60   8.97 0.5710
8   65   9.71 0.6154
9   70  10.46 0.6568
10  75  11.21 0.6951
11  80  11.95 0.7303
12  85  12.70 0.7625
13  90  13.45 0.7916
14  95  14.20 0.8178
15 100  14.94 0.8414
16 105  15.69 0.8623
17 110  16.44 0.8809
18 115  17.18 0.8973
19 120  17.93 0.9117
20 125  18.68 0.9243
21 130  19.43 0.9353
22 135  20.17 0.9448
23 140  20.92 0.9531
24 145  21.67 0.9602
25 150  22.41 0.9663
26 155  23.16 0.9716
27 160  23.91 0.9761
28 165  24.66 0.9799
29 170  25.40 0.9831
30 175  26.15 0.9859
31 180  26.90 0.9882
32 185  27.64 0.9902
33 190  28.39 0.9918
34 195  29.14 0.9932
35 200  29.89 0.9944

Minimum total sample size for 80% power: 92 

You can reproduce the regression calculation interactively using the Noncentral F Distribution app:

Interactive Shiny app (click to load).
Open in new tab

48.14 Random Number Generator

Random variates from the Noncentral F distribution can be generated directly from its construction. If \(U \sim \chi^2(m, \lambda)\) (Noncentral Chi-squared) and \(V \sim \chi^2(n)\) (central Chi-squared) are independent, then \(F = (U/m)/(V/n)\) follows \(\text{F}(m, n, \lambda)\).

In R, a Noncentral Chi-squared variate \(\chi^2(m, \lambda)\) can be generated as the sum of \(m - 1\) independent squared standard normal variates plus one squared \(\text{N}(\sqrt{\lambda}, 1)\) variate, or directly via rchisq(1, df = m, ncp = lambda).

set.seed(123)
N      <- 1000
m      <- 3
n      <- 20
lambda <- 8

# Construction method
u <- rchisq(N, df = m, ncp = lambda)
v <- rchisq(N, df = n)
x_construct <- (u / m) / (v / n)

# Built-in function
x_rf <- rf(N, df1 = m, df2 = n, ncp = lambda)

cat("Construction: mean =", round(mean(x_construct), 4),
    "  var =", round(var(x_construct), 4), "\n")
cat("rf():         mean =", round(mean(x_rf), 4),
    "  var =", round(var(x_rf), 4), "\n")

# Theoretical mean (requires n > 2)
E_theory <- n * (m + lambda) / (m * (n - 2))
cat("Theoretical:  mean =", round(E_theory, 4), "\n")
Construction: mean = 3.9133   var = 6.7732 
rf():         mean = 3.862   var = 7.5764 
Theoretical:  mean = 4.0741 
Code
set.seed(123)
x <- rf(1000, df1 = 3, df2 = 20, ncp = 8)
hist(x, breaks = 40, col = "steelblue", freq = FALSE,
     xlab = "x", main = "Noncentral F Random Numbers (N = 1000, df1 = 3, df2 = 20, lambda = 8)")
curve(df(x, df1 = 3, df2 = 20, ncp = 8), add = TRUE, col = "red", lwd = 2)
legend("topright", legend = "Theoretical density", col = "red", lwd = 2)
Figure 48.4: Histogram of simulated Noncentral F random numbers (N = 1000, df1 = 3, df2 = 20, lambda = 8)
Interactive Shiny app (click to load).
Open in new tab

48.15 Property 1: Noncentrality and Power for ANOVA

Under the null hypothesis of equal population means, the ANOVA F statistic follows a central \(\text{F}(k-1, N-k)\). Under the alternative, it follows \(\text{F}(k-1, N-k, \lambda)\) where

\[ \lambda = k \cdot n \cdot f^2 = \sum_{j=1}^{k} n_j \left(\frac{\mu_j - \bar{\mu}}{\sigma}\right)^2 \]

Power is the probability that the observed F exceeds the critical value:

\[ \text{Power} = \text{P}\!\left(F > F_{\alpha, m, n}\right) \quad \text{where } F \sim \text{F}(m, n, \lambda) \]

As \(\lambda\) increases (larger effect or more observations per group), the Noncentral F density shifts to the right and more of its area falls beyond the critical value.

48.16 Property 2: Noncentrality Formulas for Regression

For testing the overall significance of a regression model with \(p\) predictors and \(N\) observations:

\[ \lambda = \frac{N R^2}{1 - R^2} \]

For testing \(q\) additional predictors in a partial F-test:

\[ \lambda = (N - p_{\text{reduced}})\,\frac{R^2_{\text{full}} - R^2_{\text{reduced}}}{1 - R^2_{\text{full}}} \]

These formulas directly connect effect sizes in regression to the noncentrality parameter.

48.17 Property 3: Convergence to Noncentral Chi-squared

As \(n \to \infty\), the scaled Noncentral F distribution converges to a scaled Noncentral Chi-squared:

\[ m \cdot \text{F}(m, n, \lambda) \xrightarrow{d} \chi^2(m, \lambda) \quad \text{as } n \to \infty \]

This follows from \(V/n \xrightarrow{p} 1\) as \(n \to \infty\).

48.18 Property 4: Reciprocal Property

Unlike the central F distribution, the reciprocal of a Noncentral F variate does not follow a Noncentral F distribution. Therefore, the reciprocal symmetry of the central F (see Chapter 26) does not extend to the noncentral case.

48.19 Related Distributions 1: Central F as Special Case

The Fisher F distribution is the Noncentral F distribution with noncentrality parameter \(\lambda = 0\) (see Chapter 26):

\[ \text{F}(m, n, 0) = \text{F}(m, n) \]

48.20 Related Distributions 2: Link with the Noncentral t Distribution

The square of a Noncentral t variate gives a Noncentral F variate with \(m = 1\) (see Chapter 47):

\[ T^2 \sim \text{F}(1, n, \delta^2) \quad \text{where } T \sim \text{t}(n, \delta) \]

This means that power analysis for a two-sided t-test (with noncentrality \(\delta\)) is equivalent to power analysis for an F-test with \(m = 1\) and noncentrality \(\lambda = \delta^2\).

48.21 Related Distributions 3: Noncentral Chi-squared Connection

The Noncentral F distribution is constructed from the ratio of a Noncentral Chi-squared variate and an independent central Chi-squared variate (see Chapter 24). As \(n \to \infty\), the denominator converges to 1, and the Noncentral F converges to a scaled Noncentral Chi-squared.

48.22 Related Distributions 4: Beta Connection

The Noncentral F distribution is related to the Noncentral Beta distribution in the same way the central F is related to the Beta distribution (see Chapter 30). If \(X \sim \text{F}(m, n, \lambda)\), then \(Y = \frac{mX/n}{1 + mX/n}\) follows a Noncentral Beta distribution.

47  Noncentral t Distribution
49  Inverse Chi-Squared Distribution

© 2026 Patrick Wessa. Provided as-is, without warranty.

Feedback: e-mail | Anonymous contributions: click to copy (Sats) | click to copy (XMR)

Cookie Preferences