• Descriptive
    • Moments
    • Concentration
    • Central Tendency
    • Variability
    • Stem-and-Leaf Plot
    • Histogram & Frequency Table
    • Data Quality Forensics
    • Conditional EDA
    • Quantiles
    • Kernel Density Estimation
    • Normal QQ Plot
    • Bootstrap Plot

    • Multivariate Descriptive Statistics
  • Distributions
    • Binomial Probabilities
    • Geometric Probabilities
    • Negative Binomial Probabilities
    • Hypergeometric Probabilities
    • Multinomial Probabilities
    • Dirichlet
    • Poisson Probabilities

    • Exponential
    • Gamma
    • Erlang
    • Weibull
    • Rayleigh
    • Maxwell-Boltzmann
    • Lognormal
    • Pareto
    • Inverse Gamma
    • Inverse Chi-Square

    • Beta
    • Power
    • Beta Prime (Inv. Beta)
    • Triangular

    • Normal (area)
    • Logistic
    • Laplace
    • Cauchy (standard)
    • Cauchy (location-scale)
    • Gumbel
    • Fréchet
    • Generalized Extreme Value

    • Normal RNG
    • ML Fitting
    • Tukey Lambda PPCC
    • Box-Cox Normality Plot
    • Noncentral t
    • Noncentral F
    • Sample Correlation r

    • Empirical Tests
  • Hypotheses
    • Theoretical Aspects of Hypothesis Testing
    • Bayesian Inference
    • Minimum Sample Size

    • Empirical Tests
    • Multivariate (pair-wise) Testing
  • Models
    • Manual Model Building
    • Guided Model Building
  • Time Series
    • Time Series Plot
    • Decomposition
    • Exponential Smoothing

    • Blocked Bootstrap Plot
    • Mean Plot
    • (P)ACF
    • VRM
    • Standard Deviation-Mean Plot
    • Spectral Analysis
    • ARIMA

    • Cross Correlation Function
    • Granger Causality
  1. Probability Distributions
  2. 29  Gamma Distribution
  • Preface
  • Getting Started
    • 1  Introduction
    • 2  Why Do We Need Innovative Technology?
    • 3  Basic Definitions
    • 4  The Big Picture: Why We Analyze Data
  • Introduction to Probability
    • 5  Definitions of Probability
    • 6  Jeffreys’ axiom system
    • 7  Bayes’ Theorem
    • 8  Sensitivity and Specificity
    • 9  Naive Bayes Classifier
    • 10  Law of Large Numbers

    • 11  Problems
  • Probability Distributions
    • 12  Bernoulli Distribution
    • 13  Binomial Distribution
    • 14  Geometric Distribution
    • 15  Negative Binomial Distribution
    • 16  Hypergeometric Distribution
    • 17  Multinomial Distribution
    • 18  Poisson Distribution

    • 19  Uniform Distribution (Rectangular Distribution)
    • 20  Normal Distribution (Gaussian Distribution)
    • 21  Gaussian Naive Bayes Classifier
    • 22  Chi Distribution
    • 23  Chi-squared Distribution (1 parameter)
    • 24  Chi-squared Distribution (2 parameters)
    • 25  Student t-Distribution
    • 26  Fisher F-Distribution
    • 27  Exponential Distribution
    • 28  Lognormal Distribution
    • 29  Gamma Distribution
    • 30  Beta Distribution
    • 31  Weibull Distribution
    • 32  Pareto Distribution
    • 33  Inverse Gamma Distribution
    • 34  Rayleigh Distribution
    • 35  Erlang Distribution
    • 36  Logistic Distribution
    • 37  Laplace Distribution
    • 38  Gumbel Distribution
    • 39  Cauchy Distribution
    • 40  Triangular Distribution
    • 41  Power Distribution
    • 42  Beta Prime Distribution
    • 43  Sample Correlation Distribution
    • 44  Dirichlet Distribution
    • 45  Generalized Extreme Value (GEV) Distribution
    • 46  Frechet Distribution
    • 47  Noncentral t Distribution
    • 48  Noncentral F Distribution
    • 49  Inverse Chi-Squared Distribution
    • 50  Maxwell-Boltzmann Distribution
    • 51  Distribution Relationship Map

    • 52  Problems
  • Descriptive Statistics & Exploratory Data Analysis
    • 53  Types of Data
    • 54  Datasheets

    • 55  Frequency Plot (Bar Plot)
    • 56  Frequency Table
    • 57  Contingency Table
    • 58  Binomial Classification Metrics
    • 59  Confusion Matrix
    • 60  ROC Analysis

    • 61  Stem-and-Leaf Plot
    • 62  Histogram
    • 63  Data Quality Forensics
    • 64  Quantiles
    • 65  Central Tendency
    • 66  Variability
    • 67  Skewness & Kurtosis
    • 68  Concentration
    • 69  Notched Boxplot
    • 70  Scatterplot
    • 71  Pearson Correlation
    • 72  Rank Correlation
    • 73  Partial Pearson Correlation
    • 74  Simple Linear Regression
    • 75  Moments
    • 76  Quantile-Quantile Plot (QQ Plot)
    • 77  Normal Probability Plot
    • 78  Probability Plot Correlation Coefficient Plot (PPCC Plot)
    • 79  Box-Cox Normality Plot
    • 80  Kernel Density Estimation
    • 81  Bivariate Kernel Density Plot
    • 82  Conditional EDA: Panel Diagnostics
    • 83  Bootstrap Plot (Central Tendency)
    • 84  Survey Scores Rank Order Comparison
    • 85  Cronbach Alpha

    • 86  Equi-distant Time Series
    • 87  Time Series Plot (Run Sequence Plot)
    • 88  Mean Plot
    • 89  Blocked Bootstrap Plot (Central Tendency)
    • 90  Standard Deviation-Mean Plot
    • 91  Variance Reduction Matrix
    • 92  (Partial) Autocorrelation Function
    • 93  Periodogram & Cumulative Periodogram

    • 94  Problems
  • Hypothesis Testing
    • 95  Normal Distributions revisited
    • 96  The Population
    • 97  The Sample
    • 98  The One-Sided Hypothesis Test
    • 99  The Two-Sided Hypothesis Test
    • 100  When to use a one-sided or two-sided test?
    • 101  What if \(\sigma\) is unknown?
    • 102  The Central Limit Theorem (revisited)
    • 103  Statistical Test of the Population Mean with known Variance
    • 104  Statistical Test of the Population Mean with unknown Variance
    • 105  Statistical Test of the Variance
    • 106  Statistical Test of the Population Proportion
    • 107  Statistical Test of the Standard Deviation \(\sigma\)
    • 108  Statistical Test of the difference between Means -- Independent/Unpaired Samples
    • 109  Statistical Test of the difference between Means -- Dependent/Paired Samples
    • 110  Statistical Test of the difference between Variances -- Independent/Unpaired Samples

    • 111  Hypothesis Testing for Research Purposes
    • 112  Decision Thresholds, Alpha, and Confidence Levels
    • 113  Bayesian Inference for Decision-Making
    • 114  One Sample t-Test
    • 115  Skewness & Kurtosis Tests
    • 116  Paired Two Sample t-Test
    • 117  Wilcoxon Signed-Rank Test
    • 118  Unpaired Two Sample t-Test
    • 119  Unpaired Two Sample Welch Test
    • 120  Two One-Sided Tests (TOST) for Equivalence
    • 121  Mann-Whitney U test (Wilcoxon Rank-Sum Test)
    • 122  Bayesian Two Sample Test
    • 123  Median Test based on Notched Boxplots
    • 124  Chi-Squared Tests for Count Data
    • 125  Kolmogorov-Smirnov Test
    • 126  One Way Analysis of Variance (1-way ANOVA)
    • 127  Kruskal-Wallis Test
    • 128  Two Way Analysis of Variance (2-way ANOVA)
    • 129  Repeated Measures ANOVA
    • 130  Friedman Test
    • 131  Testing Correlations
    • 132  A Note on Causality

    • 133  Problems
  • Regression Models
    • 134  Simple Linear Regression Model (SLRM)
    • 135  Multiple Linear Regression Model (MLRM)
    • 136  Logistic Regression
    • 137  Generalized Linear Models
    • 138  Multinomial and Ordinal Logistic Regression
    • 139  Cox Proportional Hazards Regression
    • 140  Conditional Inference Trees
    • 141  Leaf Diagnostics for Conditional Inference Trees
    • 142  Conditional Random Forests
    • 143  Hypothesis Testing with Linear Regression Models (from a Practical Point of View)

    • 144  Problems
  • Introduction to Time Series Analysis
    • 145  Case: the Market of Health and Personal Care Products
    • 146  Decomposition of Time Series
    • 147  Ad hoc Forecasting of Time Series
  • Box-Jenkins Analysis
    • 148  Introduction to Box-Jenkins Analysis
    • 149  Theoretical Concepts
    • 150  Stationarity
    • 151  Identifying ARMA parameters
    • 152  Estimating ARMA Parameters and Residual Diagnostics
    • 153  Forecasting with ARIMA models
    • 154  Intervention Analysis
    • 155  Cross-Correlation Function
    • 156  Transfer Function Noise Models
    • 157  General-to-Specific Modeling
  • Model Building Strategies
    • 158  Introduction to Model Building Strategies
    • 159  Manual Model Building
    • 160  Model Validation
    • 161  Regularization Methods
    • 162  Hyperparameter Optimization Strategies
    • 163  Guided Model Building in Practice
    • 164  Diagnostics, Revision, and Guided Forecasting
    • 165  Leakage, Target Encoding, and Robust Regression
  • References
  • Appendices
    • Appendices
    • A  Method Selection Guide
    • B  Presentations and Teaching Materials
    • C  R Language Concepts for Statistical Computing
    • D  Matrix Algebra
    • E  Standard Normal Table (Gaussian Table)
    • F  Critical values of Student’s \(t\) distribution with \(\nu\) degrees of freedom
    • G  Upper-tail critical values of the \(\chi^2\)-distribution with \(\nu\) degrees of freedom
    • H  Lower-tail critical values of the \(\chi^2\)-distribution with \(\nu\) degrees of freedom

Table of contents

  • 29.1 Probability Density Function
  • 29.2 Purpose
  • 29.3 Distribution Function
  • 29.4 Moment Generating Function
  • 29.5 1st Uncentered Moment
  • 29.6 2nd Uncentered Moment
  • 29.7 3rd Uncentered Moment
  • 29.8 4th Uncentered Moment
  • 29.9 2nd Centered Moment
  • 29.10 3rd Centered Moment
  • 29.11 4th Centered Moment
  • 29.12 Expected Value
  • 29.13 Variance
  • 29.14 Median
  • 29.15 Mode
  • 29.16 Coefficient of Skewness
  • 29.17 Coefficient of Kurtosis
  • 29.18 Parameter Estimation
  • 29.19 R Module
    • 29.19.1 RFC
    • 29.19.2 Direct app link
    • 29.19.3 R Code
  • 29.20 Example
  • 29.21 Random Number Generator
  • 29.22 Property 1: Sum of Independent Exponentials
  • 29.23 Property 2: Additivity
  • 29.24 Property 3: Scaling
  • 29.25 Related Distributions 1: Exponential as Special Case
  • 29.26 Related Distributions 2: Chi-squared as Special Case
  • 29.27 Related Distributions 3: Waiting Time for k-th Poisson Event
  1. Probability Distributions
  2. 29  Gamma Distribution

29  Gamma Distribution

The Gamma distribution answers the question: how long until the \(k\)-th event? It generalizes the Exponential distribution — which covers the waiting time for a single event — to model the accumulated waiting time across multiple events, and provides a flexible family for any positive continuous measurement where right-skewness needs to be controlled.

Formally, the random variate \(X\) defined for the range \(X > 0\), is said to have a Gamma Distribution (i.e. \(X \sim \text{Gamma}(k, \lambda)\)) with shape parameter \(k > 0\) and rate parameter \(\lambda > 0\).

The Gamma distribution generalizes the Exponential distribution (shape \(k = 1\)) and the Erlang distribution (integer shape), and is related to the Chi-squared distribution. In R, the shape parameter is shape and the rate parameter is rate; the equivalent scale parameterization \(\theta = 1/\lambda\) is also accepted — pass scale \(= 1/\lambda\) as an argument instead of rate.

29.1 Probability Density Function

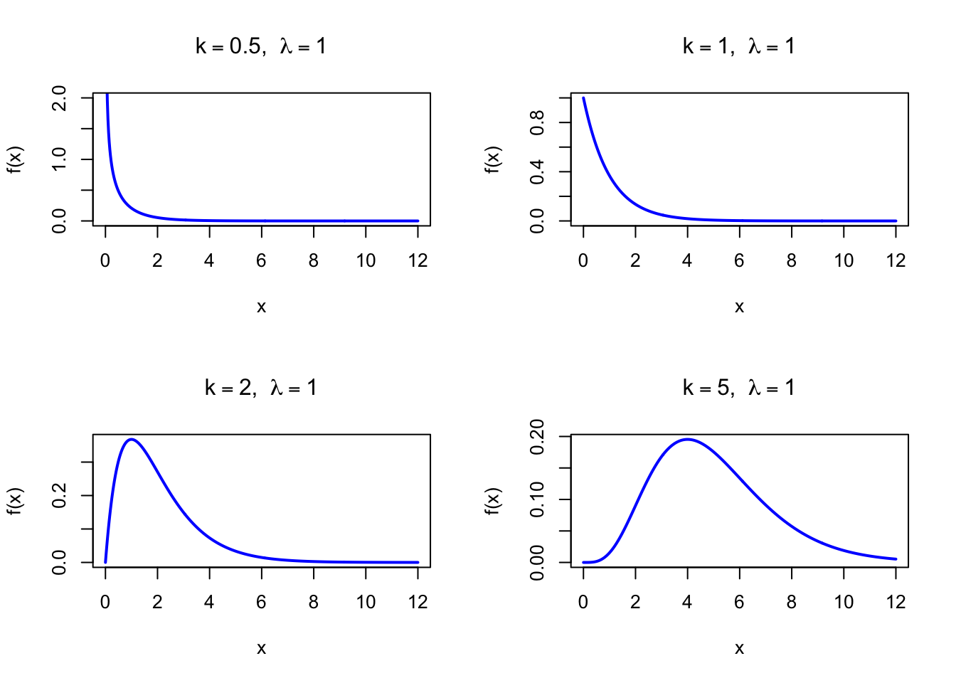
\[ f(x) = \frac{\lambda^k x^{k-1} e^{-\lambda x}}{\Gamma(k)}, \quad x > 0 \]

where \(\Gamma(k) = \int_0^\infty t^{k-1} e^{-t}\, dt\) is the Gamma function. For positive integers \(k\), \(\Gamma(k) = (k-1)!\).

The figure below shows examples of the Gamma Probability Density Function for different shape values with \(\lambda = 1\).

Code
par(mfrow = c(2, 2))
x <- seq(0, 12, length = 500)

plot(x, dgamma(x, shape = 0.5, rate = 1), type = "l", lwd = 2, col = "blue",
     xlab = "x", ylab = "f(x)", main = expression(paste(k == 0.5, ",  ", lambda == 1)),
     ylim = c(0, 2))

plot(x, dgamma(x, shape = 1, rate = 1), type = "l", lwd = 2, col = "blue",
     xlab = "x", ylab = "f(x)", main = expression(paste(k == 1, ",  ", lambda == 1)))

plot(x, dgamma(x, shape = 2, rate = 1), type = "l", lwd = 2, col = "blue",
     xlab = "x", ylab = "f(x)", main = expression(paste(k == 2, ",  ", lambda == 1)))

plot(x, dgamma(x, shape = 5, rate = 1), type = "l", lwd = 2, col = "blue",
     xlab = "x", ylab = "f(x)", main = expression(paste(k == 5, ",  ", lambda == 1)))

par(mfrow = c(1, 1))
Figure 29.1: Gamma Probability Density Function for various shape values (rate = 1)

29.2 Purpose

The Gamma distribution models the total waiting time until the \(k\)-th event in a process where individual waiting times are independent and exponentially distributed. Its shape parameter \(k\) controls the degree of skewness, making it a flexible family for any positive continuous measurement. Common applications include:

  • Waiting time until the \(k\)-th customer arrival, failure, or detected signal
  • Aggregate insurance claims and total loss amounts
  • Rainfall amounts, flood volumes, and similar hydrology measurements
  • Processing and repair times in operations research and reliability
  • Prior distribution for rate and precision parameters in Bayesian models

Relation to the discrete setting. The Gamma\((k, \lambda)\) distribution is the continuous analog of the Negative Binomial distribution. The Negative Binomial counts the total number of discrete trials until the \(k\)-th success; the Gamma measures the continuous total waiting time until the \(k\)-th event in a Poisson process. When the shape \(k\) is a positive integer, this analogy is exact via the sum-of-Exponentials construction: just as a Negative Binomial count is the sum of \(k\) i.i.d. Geometric variates, a Gamma\((k,\lambda)\) variate is the sum of \(k\) i.i.d. Exp\((\lambda)\) variates.

29.3 Distribution Function

\[ F(x) = \frac{\gamma(k,\, \lambda x)}{\Gamma(k)}, \quad x > 0 \]

where \(\gamma(k, z) = \int_0^z t^{k-1} e^{-t}\, dt\) is the lower incomplete gamma function. The ratio \(\gamma(k, z)/\Gamma(k)\) is also called the regularized incomplete gamma function and is computed by pgamma() in R.

The figure below shows the Gamma Distribution Function for \(k = 3\) and \(\lambda = 1\).

Code
x <- seq(0, 12, length = 500)
plot(x, pgamma(x, shape = 3, rate = 1), type = "l", lwd = 2, col = "blue",
     xlab = "x", ylab = "F(x)", main = "Gamma Distribution Function",
     sub = expression(paste(k == 3, ",  ", lambda == 1)))
Figure 29.2: Gamma Distribution Function (shape = 3, rate = 1)

29.4 Moment Generating Function

\[ M_X(t) = \left(\frac{\lambda}{\lambda - t}\right)^k, \quad t < \lambda \]

29.5 1st Uncentered Moment

\[ \mu_1' = \frac{k}{\lambda} \]

29.6 2nd Uncentered Moment

\[ \mu_2' = \frac{k(k+1)}{\lambda^2} \]

29.7 3rd Uncentered Moment

\[ \mu_3' = \frac{k(k+1)(k+2)}{\lambda^3} \]

29.8 4th Uncentered Moment

\[ \mu_4' = \frac{k(k+1)(k+2)(k+3)}{\lambda^4} \]

The general formula is \(\mu_n' = \lambda^{-n} \prod_{i=0}^{n-1}(k+i)\).

29.9 2nd Centered Moment

\[ \mu_2 = \frac{k}{\lambda^2} \]

29.10 3rd Centered Moment

\[ \mu_3 = \frac{2k}{\lambda^3} \]

29.11 4th Centered Moment

\[ \mu_4 = \frac{3k(k+2)}{\lambda^4} \]

29.12 Expected Value

\[ \text{E}(X) = \frac{k}{\lambda} \]

29.13 Variance

\[ \text{V}(X) = \frac{k}{\lambda^2} \]

29.14 Median

There is no closed-form expression for the median of the Gamma distribution in general. It is computed numerically via the qgamma function in R:

# Median for Gamma(k = 3, lambda = 1)
qgamma(0.5, shape = 3, rate = 1)
[1] 2.67406

29.15 Mode

\[ \text{Mo}(X) = \frac{k - 1}{\lambda} \quad \text{for } k \geq 1 \]

For \(0 < k < 1\), the density is strictly decreasing on \((0, \infty)\) and the mode is at the left boundary (\(x \to 0^+\)). For \(k = 1\), the mode coincides with the left boundary at 0 (Exponential distribution).

29.16 Coefficient of Skewness

\[ g_1 = \frac{2}{\sqrt{k}} \]

The Gamma distribution is always right-skewed. Skewness decreases as the shape parameter \(k\) increases, and the distribution approaches symmetry (and normality, by the CLT) as \(k \to \infty\).

29.17 Coefficient of Kurtosis

\[ g_2 = 3 + \frac{6}{k} \]

The excess kurtosis is \(6/k\), which is always positive, indicating heavier tails than the Normal distribution. As \(k \to \infty\), the kurtosis approaches 3 (Normal).

29.18 Parameter Estimation

The maximum likelihood estimators of \(k\) and \(\lambda\) do not have closed-form solutions. A method-of-moments starting point gives \(\tilde{k} = \bar{x}^2/s^2\) and \(\tilde{\lambda} = \bar{x}/s^2\), where \(s^2\) is the sample variance. The fitdistr function in R’s MASS package uses these as starting values for numerical optimization.

library(MASS)

# Method-of-moments starting values
set.seed(42)
x_data <- rgamma(200, shape = 3, rate = 0.5)

k_mom    <- mean(x_data)^2 / var(x_data)
lam_mom  <- mean(x_data) / var(x_data)
cat("Method-of-moments: shape =", round(k_mom, 3),
    "  rate =", round(lam_mom, 3), "\n")
Method-of-moments: shape = 2.807   rate = 0.491 

29.19 R Module

29.19.1 RFC

The Gamma Distribution module is available in RFC under the menu “Distributions / Gamma Distribution”.

29.19.2 Direct app link

  • https://shiny.wessa.net/gamma/

29.19.3 R Code

The following code demonstrates Gamma probability calculations:

# Probability density function: f(x)
dgamma(x = 6, shape = 3, rate = 0.5)

# Distribution function: P(X <= x)
pgamma(q = 6, shape = 3, rate = 0.5)

# Quantile function
qgamma(p = 0.5, shape = 3, rate = 0.5)

# Generate random Gamma numbers
set.seed(42)
rgamma(n = 10, shape = 3, rate = 0.5)
[1] 0.1120209
[1] 0.5768099
[1] 5.348121
 [1] 10.275115  3.373710  5.152571  2.117020  4.670036  3.136948 13.419833
 [8]  4.803647  2.155189  1.572504

To fit a Gamma distribution to observed data:

library(MASS)

# Example: waiting times (minutes) until 3rd customer arrival
set.seed(7)
waiting <- rgamma(100, shape = 3, rate = 0.5)

fit <- fitdistr(waiting, "gamma")
print(fit)
     shape         rate   
  4.12937589   0.63620274 
 (0.56198028) (0.09206918)

29.20 Example

A service counter has customers arriving according to a Poisson process at rate \(\lambda = 0.5\) arrivals per minute. The waiting time until the 3rd customer arrives follows \(X \sim \text{Gamma}(3, 0.5)\), with mean \(3/0.5 = 6\) minutes and standard deviation \(\sqrt{3}/0.5 \approx 3.46\) minutes.

k      <- 3
lambda <- 0.5

# P(X <= 8): probability the 3rd customer arrives within 8 minutes
cat("P(3rd arrival within 8 min):", round(pgamma(8, shape = k, rate = lambda), 4), "\n")

# P(X > 10): probability of waiting more than 10 minutes
cat("P(wait > 10 min):", round(1 - pgamma(10, shape = k, rate = lambda), 4), "\n")

# 95th percentile: 95% of the time the 3rd customer arrives before this time
cat("95th percentile (min):", round(qgamma(0.95, shape = k, rate = lambda), 2), "\n")
P(3rd arrival within 8 min): 0.7619 
P(wait > 10 min): 0.1247 
95th percentile (min): 12.59 
Interactive Shiny app (click to load).
Open in new tab

29.21 Random Number Generator

A Gamma\((k, \lambda)\) variate with integer shape \(k\) can be generated as the sum of \(k\) independent Exp\((\lambda)\) variates (see Property 1 below). For non-integer \(k\), R uses Marsaglia and Tsang’s efficient acceptance-rejection algorithm.

set.seed(123)
n      <- 1000
k      <- 3
lambda <- 0.5

# Sum-of-exponentials method (integer k only)
x_sum <- rowSums(matrix(rexp(n * k, rate = lambda), nrow = n))

# Built-in function
x_rgamma <- rgamma(n, shape = k, rate = lambda)

cat("Sum-of-Exp: mean =", round(mean(x_sum), 4),
    "  var =", round(var(x_sum), 4), "\n")
cat("rgamma():   mean =", round(mean(x_rgamma), 4),
    "  var =", round(var(x_rgamma), 4), "\n")
cat("Theoretical: mean =", k/lambda,
    "  var =", k/lambda^2, "\n")
Sum-of-Exp: mean = 6.0951   var = 13.319 
rgamma():   mean = 5.9367   var = 10.9331 
Theoretical: mean = 6   var = 12 
Code
set.seed(123)
x <- rgamma(1000, shape = 3, rate = 0.5)
hist(x, breaks = 35, col = "steelblue", freq = FALSE,
     xlab = "x", main = "Gamma Random Numbers (n = 1000, shape = 3, rate = 0.5)")
curve(dgamma(x, shape = 3, rate = 0.5), add = TRUE, col = "red", lwd = 2)
legend("topright", legend = "Theoretical density", col = "red", lwd = 2)
Figure 29.3: Histogram of simulated Gamma random numbers (n = 1000, shape = 3, rate = 0.5)
Interactive Shiny app (click to load).
Open in new tab

29.22 Property 1: Sum of Independent Exponentials

The sum of \(k\) independent Exponential random variables, each with rate \(\lambda\), follows a Gamma distribution:

\[ \sum_{i=1}^{k} X_i \sim \text{Gamma}(k, \lambda) \quad \text{where } X_i \overset{\text{i.i.d.}}{\sim} \text{Exp}(\lambda) \]

This is the origin of the Gamma distribution’s interpretation as the waiting time until the \(k\)-th event in a Poisson process (see Chapter 18).

29.23 Property 2: Additivity

If \(X_1 \sim \text{Gamma}(k_1, \lambda)\) and \(X_2 \sim \text{Gamma}(k_2, \lambda)\) are independent, their sum is also Gamma distributed:

\[ X_1 + X_2 \sim \text{Gamma}(k_1 + k_2,\; \lambda) \]

This property requires both variables to share the same rate parameter \(\lambda\).

29.24 Property 3: Scaling

If \(X \sim \text{Gamma}(k, \lambda)\) and \(c > 0\), then:

\[ cX \sim \text{Gamma}\!\left(k,\; \frac{\lambda}{c}\right) \]

Scaling a Gamma variate changes only the rate (equivalently, the scale), leaving the shape parameter unchanged.

29.25 Related Distributions 1: Exponential as Special Case

The Exponential distribution is the Gamma distribution with shape parameter \(k = 1\) (see Chapter 27):

\[ \text{Gamma}(1, \lambda) = \text{Exp}(\lambda) \]

29.26 Related Distributions 2: Chi-squared as Special Case

The Chi-squared distribution with \(n\) degrees of freedom is the Gamma distribution with shape \(n/2\) and rate \(1/2\) (see Chapter 23):

\[ \chi^2(n) = \text{Gamma}\!\left(\frac{n}{2},\; \frac{1}{2}\right) \]

29.27 Related Distributions 3: Waiting Time for k-th Poisson Event

In a Poisson process with rate \(\lambda\), the time until the \(k\)-th event follows \(\text{Gamma}(k, \lambda)\). This directly links the Gamma distribution to the Poisson distribution (see Chapter 18) through the relationship described in Property 1.

28  Lognormal Distribution
30  Beta Distribution

© 2026 Patrick Wessa. Provided as-is, without warranty.

Feedback: e-mail | Anonymous contributions: click to copy (Sats) | click to copy (XMR)

Cookie Preferences